Oscillatore a sfasamento con BJT
Moderatori:
carloc,
g.schgor,
BrunoValente,
IsidoroKZ
7 messaggi
• Pagina 1 di 1
0
voti
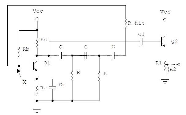
Ciao! Avrei bisogno di un po' di informazioni sul funzionamento dell'oscillatore a sfasamento con il transistor BJT. Inoltre vorrei sapere anche un'altra cosa. Guardando l'immagine, se aprissi l'anello in corrispondenza del punto X, l'impedenza vista non sarebbe infinita (non sto considerando lo stadio a collettore comune). Quindi su tale impedenza l'anello va chiuso. L'impedenza è data dal parallelo tra Rb ed hie? Il modello a piccolo segnale che può riferirsi a questo circuito, è quello messo come seconda figura?
- Allegati
-
- Oscillatore con stadio collettore comune.JPG (17.75 KiB) Osservato 3499 volte
-
- anello quale.JPG (14.08 KiB) Osservato 3499 volte
0
voti
Per quanto riguarda il modello a piccolo segnale del primo post che ho pubblicato, la pulsazione è pari a
con
.
Per quale motivo k viene moltiplicata per 4?
P.s. Perdonatemi, ma non so quale simbolo devo utilizzare per l'elevamento a potenza e per la radice quadrata.
con
.Per quale motivo k viene moltiplicata per 4?
P.s. Perdonatemi, ma non so quale simbolo devo utilizzare per l'elevamento a potenza e per la radice quadrata.
4
voti
Uhm, vedo cose un po' strane, il punto di polarizzazione di Q1 mi sembra un po' "fragile", mentre Q2 non è proprio polarizzato. Così com'è, il circuito non può funzionare, anche se immagino sia per fornire un esempio accademico nell'analisi di piccolo segnale.
Sugli oscillatori, segnalo questo bell'articolo di
PietroBaima:
http://www.electroyou.it/pietrobaima/wiki/n-a
Per la potenza e la radice quadrata si usa l'apice oppure il comando \sqrt{quello che vuoi}:


Tieni il cursore sulle formule e vedrai apparire il codice.
Sugli oscillatori, segnalo questo bell'articolo di
http://www.electroyou.it/pietrobaima/wiki/n-a
Per la potenza e la radice quadrata si usa l'apice oppure il comando \sqrt{quello che vuoi}:


Tieni il cursore sulle formule e vedrai apparire il codice.
Follow me on Mastodon: @davbucci@mastodon.sdf.org
-

DarwinNE
31,0k 7 11 13 - G.Master EY

- Messaggi: 4420
- Iscritto il: 18 apr 2010, 9:32
- Località: Grenoble - France
0
voti
Sì sì, è un esempio accademico. L'articolo purtroppo non riesce a darmi le risposte che cerco. Ti ringrazio lo stesso! E grazie anche per avermi detto come si scrivono le radici e l'elevamento a potenza! 
0
voti
lacu3 ha scritto:L'articolo purtroppo non riesce a darmi le risposte che cerco.
Prova un po' a farci vedere i tuoi calcoli. Come applichi le condizioni di Barkhausen?
Follow me on Mastodon: @davbucci@mastodon.sdf.org
-

DarwinNE
31,0k 7 11 13 - G.Master EY

- Messaggi: 4420
- Iscritto il: 18 apr 2010, 9:32
- Località: Grenoble - France
0
voti
La mia attenzione la sto concentrando sul file in allegato.
- Allegati
-
OSCILLATORE A SFASAMENTO CON OP-AMP E CON BJT.pdf- (444.16 KiB) Scaricato 183 volte
7 messaggi
• Pagina 1 di 1
Chi c’è in linea
Visitano il forum: Nessuno e 32 ospiti

Elettrotecnica e non solo (admin)
Un gatto tra gli elettroni (IsidoroKZ)
Esperienza e simulazioni (g.schgor)
Moleskine di un idraulico (RenzoDF)
Il Blog di ElectroYou (webmaster)
Idee microcontrollate (TardoFreak)
PICcoli grandi PICMicro (Paolino)
Il blog elettrico di carloc (carloc)
DirtEYblooog (dirtydeeds)
Di tutto... un po' (jordan20)
AK47 (lillo)
Esperienze elettroniche (marco438)
Telecomunicazioni musicali (clavicordo)
Automazione ed Elettronica (gustavo)
Direttive per la sicurezza (ErnestoCappelletti)
EYnfo dall'Alaska (mir)
Apriamo il quadro! (attilio)
H7-25 (asdf)
Passione Elettrica (massimob)
Elettroni a spasso (guidob)
Bloguerra (guerra)