Cos'è ElectroYou | Login Iscriviti

ElectroYou - la comunità dei professionisti del mondo elettrico

Mixer a due canali: regolazione dei toni e del guadagno

hi-fi, luci, suoni, effetti speciali, palcoscenici...

Moderatore: Foto UtenteIsidoroKZ

0
voti

[1] Mixer a due canali: regolazione dei toni e del guadagno

Messaggioda Foto UtentePana » 3 lug 2013, 20:43

Buona sera a tutti, volevo realizzare un mixer semplice a due canali, con regolazione dei toni medi alti e bassi, e una regolazione di guadagno, quindi ho buttato giù uno schemettino, ma non so se sia giusto.

Allora i filtri hanno le relative caratteristiche:
-tutti e tre sono filtri di sallen-key del 2 ordine
-tutti e tre hanno guadagno unitario
-sono alimentati a 12 V
in particolare:
il filtro passa basso ha ft= 1/(2 π R3 C3)= 1/(2 π 〖10x10〗^3 〖100x10〗^(-9) )≅ 160 Hz
il filtro passa banda ha f0= (fH+ fL)/2= (5000+160)/(2 )≅ 2500 Hz
il filtro passa alto ha ft= 1/(2 π R8 C7)= 1/(2 π 〖33x10〗^3 〖1x10〗^(-9) )≅ 5 kHz

tutti i potenziometri sono di tipo logaritmico;
IC2A ha un guadagno di ca. 6 dB;
il potenziometro R16 serve per selezionare più un segnale in ingresso che quell'altro (detto in parole spicciole);
IC3 ha un guadagno ca. 14 dB;

Inoltre se era possibile, ma come ultimo ritocco, volevo inserire due vu-meter per canale.

Ringrazio fin da subito chi avrà la pazienza di seguirmi e chi mi aiuterà. Buona serata. O_/
Ultima modifica di Foto Utenteadmin il 4 lug 2013, 17:02, modificato 4 volte in totale.
Motivazione: Cancellati schemi. Usa FidocadJ e leggi le istruzioni del forum. Modificato titolo: stop agli "Aiuto!"
Avatar utente
Foto UtentePana
10 5
New entry
New entry
 
Messaggi: 80
Iscritto il: 29 dic 2011, 15:21

1
voti

[2] Re: Aiuto mixer!

Messaggioda Foto Utenteclaudiocedrone » 4 lug 2013, 1:35

:-) Premesso che dovresti sapere che gli schemi si inseriscono disegnandoli con fidocad e che lo stesso titolo del thread è opinabile, permettimi una domanda: a che ti servono tre filtri attivi del 2° ordine se poi gli imponi di guadagnare 1 :?: :? metti un controllo passivo e amen.
O_/
"Non farei mai parte di un club che accettasse la mia iscrizione" (G. Marx)
Avatar utente
Foto Utenteclaudiocedrone
21,3k 4 7 9
Master EY
Master EY
 
Messaggi: 15302
Iscritto il: 18 gen 2012, 13:36

0
voti

[3] Re: Aiuto mixer!

Messaggioda Foto UtentePana » 4 lug 2013, 10:42

ok, a parte la parte dei filtri (scusa il gioco di parole), circuitalmente secondo te potrebbe funzionare?
Avatar utente
Foto UtentePana
10 5
New entry
New entry
 
Messaggi: 80
Iscritto il: 29 dic 2011, 15:21

1
voti

[4] Re: Aiuto mixer!

Messaggioda Foto UtenteMavKtr » 4 lug 2013, 16:20

Pana ha scritto:a parte la parte dei filtri...

Ma è proprio la "parte dei filtri" che non ha molto senso in quel modo... eliminando gli opamp di troppo otterresti sicuramente un risultato migliore (meno rumore). ;-)

Poi non so cosa devi collegarci esattamente, ma potrebbe essere utile implementare anche la regolazione della frequenza dei medi.

Comunque, hai motivi particolari per scegliere la serie TL08x?
Io ti consiglierei i TL07x oppure fare il salto per gli OPA2134 (tanto sono pochi opamp), mentre per le "somme" (IC2 e IC3) meglio un classico NE5532.
Avatar utente
Foto UtenteMavKtr
855 1 4 6
Expert
Expert
 
Messaggi: 734
Iscritto il: 3 mar 2012, 7:23

0
voti

[5] Re: Aiuto mixer!

Messaggioda Foto UtentePana » 4 lug 2013, 18:11

MavKtr ha scritto:
Pana ha scritto:a parte la parte dei filtri...

Ma è proprio la "parte dei filtri" che non ha molto senso in quel modo... eliminando gli opamp di troppo otterresti sicuramente un risultato migliore (meno rumore). ;-)


Okok grazie mille del suggerimento! :)

MavKtr ha scritto:Poi non so cosa devi collegarci esattamente, ma potrebbe essere utile implementare anche la regolazione della frequenza dei medi.


Ci devo attaccare principalmente due ipod/iphone.

MavKtr ha scritto:Comunque, hai motivi particolari per scegliere la serie TL08x?
Io ti consiglierei i TL07x oppure fare il salto per gli OPA2134 (tanto sono pochi opamp), mentre per le "somme" (IC2 e IC3) meglio un classico NE5532.


Nono non ho motivi particolari per cui uso quelli nel senso ho sempre visto adoperare quelli per la maggior parte dei casi e quindi mi sono buttato su quelli anche io, e un'altra domanda anche i TL07x possono essere alimentati tra 0 e 12 V, mi par di aver capito dal datasheet, giusto?

Grazie ancora del vostro aiuto :)
Avatar utente
Foto UtentePana
10 5
New entry
New entry
 
Messaggi: 80
Iscritto il: 29 dic 2011, 15:21

1
voti

[6] Re: Mixer a due canali: regolazione dei toni e del guadagno

Messaggioda Foto UtenteMavKtr » 4 lug 2013, 18:54

OK, posto quindi che devi collegare sorgenti per ascoltare musica e non veri e propri strumenti musicali, ti suggerisco sicuramente gli OPA2134 che, come i TL07x, possono essere usati anche a basse tensioni (ma ti consiglio almeno 9 volt).

Ma sarà un dispositivo portatile a batterie o un qualcosa che rimane fermo e puoi alimentare da un trasformatore?

Per l'equalizzazione, una cosa sarebbe disporre di un EQ grafico, altrimenti una configurazione di tipo Baxandall è sufficiente, eliminando del tutto i controlli medi. Tieni conto che la musica che ascolti è già "pronta" per traslare su sistemi di ascolto differenti, quindi basta solo poter intervenire (all'occorrenza) agli estremi di banda e sei a posto.
Avatar utente
Foto UtenteMavKtr
855 1 4 6
Expert
Expert
 
Messaggi: 734
Iscritto il: 3 mar 2012, 7:23

0
voti

[7] Re: Mixer a due canali: regolazione dei toni e del guadagno

Messaggioda Foto UtentePana » 4 lug 2013, 19:32

MavKtr ha scritto:OK, posto quindi che devi collegare sorgenti per ascoltare musica e non veri e propri strumenti musicali, ti suggerisco sicuramente gli OPA2134 che, come i TL07x, possono essere usati anche a basse tensioni (ma ti consiglio almeno 9 volt).


Sicuramente lo alimenterò a 12 V.

MavKtr ha scritto:Ma sarà un dispositivo portatile a batterie o un qualcosa che rimane fermo e puoi alimentare da un trasformatore?


Sarà un dispositivo fisso, infatti appena vedevo che il tutto funzionava avrei proceduto a costruire anche all'alimentatore per questo oggetto

MavKtr ha scritto:Per l'equalizzazione, una cosa sarebbe disporre di un EQ grafico, altrimenti una configurazione di tipo Baxandall è sufficiente, eliminando del tutto i controlli medi. Tieni conto che la musica che ascolti è già "pronta" per traslare su sistemi di ascolto differenti, quindi basta solo poter intervenire (all'occorrenza) agli estremi di banda e sei a posto.


In questo ultimo discorso ti ho seguito poco sul fatto dell' EQ grafico, ma la configurazione Baxandall non ci avevo pensato... interessante.
Avatar utente
Foto UtentePana
10 5
New entry
New entry
 
Messaggi: 80
Iscritto il: 29 dic 2011, 15:21

1
voti

[8] Re: Mixer a due canali: regolazione dei toni e del guadagno

Messaggioda Foto UtenteMavKtr » 4 lug 2013, 21:49

Chiedevo se sarà un dispositivo fisso appunto per l'alimentazione: a questo punto potresti assemblare un piccolo alimentatore duale in modo alimentarlo con ±12V.

Per l'equalizzatore, intedevo dire che un conto è avere un EQ grafico a 15-31 bande e allora si che potresti ottenere regolazioni molto precise, ma visto che nel tuo caso è un EQ parametrico ha poco senso un controllo dei medi a frequenza fissa. Ecco perché ti consigliavo la configurazione Baxandall.

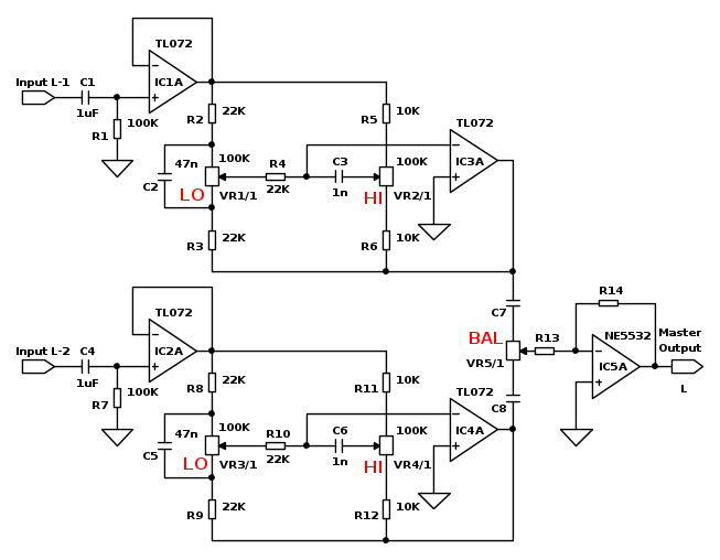
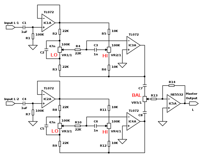
Ad ogni modo, ti posto uno schema di come farei io:


Visto che parliamo di iPod e iPhone, immagino comunque che abbiano entrambi uscite stereofoniche. Quindi lo schema si riferisce solo al bus L e dovrai duplicarlo anche per R.

Non ho specificato valori per C7-C8-VR5-R13-R14 perché non so che guadagno vuoi ottenere... e poi c'è da sistemare l'uscita del NE5532 (non so cosa ci devi attaccare, ma presumibilmente sarà un'uscita a bassa impedenza).

La parte relativa all'equalizzazione l'ho già usata altre volte con quei valori e funziona perfettamente. I potenziometri per il controllo alti e bassi sono tutti lineari. Ti conviene usare potenziometri con scatto centrale e doppi in modo da regolare contemporaneamente sia L che R di ogni canale.
Avatar utente
Foto UtenteMavKtr
855 1 4 6
Expert
Expert
 
Messaggi: 734
Iscritto il: 3 mar 2012, 7:23

0
voti

[9] Re: Mixer a due canali: regolazione dei toni e del guadagno

Messaggioda Foto UtentePana » 5 lug 2013, 8:18

Oddio grazie millee, per avermi fornito lo schema, davvero grazie :D

MavKtr ha scritto:Non ho specificato valori per C7-C8-VR5-R13-R14 perché non so che guadagno vuoi ottenere... e poi c'è da sistemare l'uscita del NE5532 (non so cosa ci devi attaccare, ma presumibilmente sarà un'uscita a bassa impedenza).


Io nell'altro circuito avevo pensato a un guadagno di 20 dB e inoltre a questo punto l'uscita del NE5532 non so se mandarlo ad un ampli di quelli comprati e già fatti oppure creare un finale di potenza.

Grazie ancora del tuo aiuto :D
Avatar utente
Foto UtentePana
10 5
New entry
New entry
 
Messaggi: 80
Iscritto il: 29 dic 2011, 15:21

0
voti

[10] Re: Mixer a due canali: regolazione dei toni e del guadagno

Messaggioda Foto UtenteMavKtr » 5 lug 2013, 14:01

Di nulla, ma le prossime volte ricordati di postare gli schemi con Fidocadj! :ok:
Avatar utente
Foto UtenteMavKtr
855 1 4 6
Expert
Expert
 
Messaggi: 734
Iscritto il: 3 mar 2012, 7:23


Torna a Elettronica e spettacolo

Chi c’è in linea

Visitano il forum: Nessuno e 10 ospiti