caro forum,
ho questo problema,
non riesco ad adattare lo stadio amplificatore BJT c.e. al segnale in uscita dall'oscillatore fet.
in uscita tra L1 e L2 c'è 1 Voltpp ma in uscita dallo stadio BJT il segnale invece che essere ampificato è diminuito.
Come devo adattare lo stadio BJT? devo forse aggiungere uno stadio intermendio a base comune o a collettore comune? come calcolo la resistenza in uscita dall'oscillatore fet?
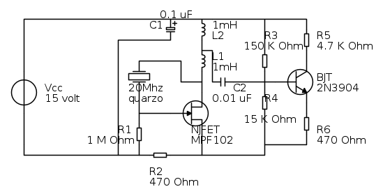
questo è il circuito
Giuseppe
Adattamento oscillatore fet a ampli BJT
Moderatori:
carloc,
g.schgor,
BrunoValente,
IsidoroKZ
20 messaggi
• Pagina 1 di 2 • 1, 2
0
voti
0
voti
Ciao
mambo305,
lo stai realizzando veramente o lo stai simulando?
Ci ho dato solo un'occhiata al volo e mi pare che R2 sia posizionata in modo errato, andrebbe messa in serie al source del fet ed inoltre mi pare che il transistor sia saturo.
Hai misurato la tensione sul collettaore? Con quei valori delle resistenze il transistor dovrebbe saturare perché R3/R4 = R5/R6 e quindi la tensione del collettore vorrebbe scendere allo stesso valore di quella dell'emettitore
lo stai realizzando veramente o lo stai simulando?
Ci ho dato solo un'occhiata al volo e mi pare che R2 sia posizionata in modo errato, andrebbe messa in serie al source del fet ed inoltre mi pare che il transistor sia saturo.
Hai misurato la tensione sul collettaore? Con quei valori delle resistenze il transistor dovrebbe saturare perché R3/R4 = R5/R6 e quindi la tensione del collettore vorrebbe scendere allo stesso valore di quella dell'emettitore
-

BrunoValente
39,6k 7 11 13 - G.Master EY

- Messaggi: 7796
- Iscritto il: 8 mag 2007, 14:48
0
voti
il circuito l'ho realizzato veramente, ma lo schema postato contiene un errore,
lo schema vero reale è questo, il collegamento di R2 conteneva un errore.
1 volt in uscita lo misuro su C2 escludendo tutto il secondo stadio R3 R4 R5 R6,
se collego il secondo stadio e misuro la tensione in uscita sul collettore vedo che è saturo.
Come cambio le resistenze per non farlo andare in saturazione? non capisco il tuo R3/R4 = R5/R6
il BJT va in saturazione in quando Ib*hfe>Ic , quindi dovrei diminuire Ib e quindi alzare R3 R4 ? o devo alzare anche R5 e R6 ? la resistenza in uscita dell'oscillatore come la calcolo?
lo schema vero reale è questo, il collegamento di R2 conteneva un errore.
1 volt in uscita lo misuro su C2 escludendo tutto il secondo stadio R3 R4 R5 R6,
se collego il secondo stadio e misuro la tensione in uscita sul collettore vedo che è saturo.
Come cambio le resistenze per non farlo andare in saturazione? non capisco il tuo R3/R4 = R5/R6
il BJT va in saturazione in quando Ib*hfe>Ic , quindi dovrei diminuire Ib e quindi alzare R3 R4 ? o devo alzare anche R5 e R6 ? la resistenza in uscita dell'oscillatore come la calcolo?
Ultima modifica di
marco438 il 6 lug 2013, 8:48, modificato 1 volta in totale.
Motivazione: Eliminata citazione inutile. Usa il tasto rispondi.
Motivazione: Eliminata citazione inutile. Usa il tasto rispondi.
0
voti
Riduci il valore di R5 fino a leggere una tensione di circa 7-8Vdc sul collettore, con R5=2.2k dovresti arrivare a quei valori. Poi per aumentare ulteriormente il guadagno puoi parallelare R6 con 1nF.
Tieni anche conto che il massimo guadagno per quel transistor si ottiene con 10ma nel collettore, invece con i tuoi valori ci scorrono circa 2mA, dovresti quindi scalare i valori di R3 R4 R5 R6 di un fattore 5.
Conviene abbassare i valori delle resistenze anche perché così si riduce l'effetto delle capacità parassite: quella di uscita del transistor vale circa 4pf che a 20MHz è una reattanza di circa 2kohm e che finisce in parallelo a R5.
La cosa migliore sarebbe un amplificatore selettivo, cioè, al posto di R5, mettere un circuito risonante parallelo accordato alla frequenza di lavoro.
Con cosa misuri i segnali? hai un oscilloscopio?
Tieni anche conto che il massimo guadagno per quel transistor si ottiene con 10ma nel collettore, invece con i tuoi valori ci scorrono circa 2mA, dovresti quindi scalare i valori di R3 R4 R5 R6 di un fattore 5.
Conviene abbassare i valori delle resistenze anche perché così si riduce l'effetto delle capacità parassite: quella di uscita del transistor vale circa 4pf che a 20MHz è una reattanza di circa 2kohm e che finisce in parallelo a R5.
La cosa migliore sarebbe un amplificatore selettivo, cioè, al posto di R5, mettere un circuito risonante parallelo accordato alla frequenza di lavoro.
Con cosa misuri i segnali? hai un oscilloscopio?
-

BrunoValente
39,6k 7 11 13 - G.Master EY

- Messaggi: 7796
- Iscritto il: 8 mag 2007, 14:48
0
voti
si, ho un oscilloscopio con cui ho misurato i 20 MHz,
procedo a cambiare i valori di R3 R4 R5 R6, quanto alla reattanza dell'uscita del transistor avrei dovuto pensarci che la reattanza dell'uscita del transistor potesse produrre 2kohm, il circuito risonante parallelo lo accordo sui 20 MHz e va a sostituire R5 esatto?
scalo le resistenze e dopo come secondo passo mi calcolo il circuito risonante parallelo per sostituire R5, o va calcolato anche tenendo conto dei 2kohm dell'uscita del transistor?
In merito al primo passaggio ti faccio sapere a breve, grazie
procedo a cambiare i valori di R3 R4 R5 R6, quanto alla reattanza dell'uscita del transistor avrei dovuto pensarci che la reattanza dell'uscita del transistor potesse produrre 2kohm, il circuito risonante parallelo lo accordo sui 20 MHz e va a sostituire R5 esatto?
scalo le resistenze e dopo come secondo passo mi calcolo il circuito risonante parallelo per sostituire R5, o va calcolato anche tenendo conto dei 2kohm dell'uscita del transistor?
In merito al primo passaggio ti faccio sapere a breve, grazie

Ultima modifica di
marco438 il 6 lug 2013, 8:49, modificato 1 volta in totale.
Motivazione: Eliminata citazione inutile.Usa il tasto rispondi
Motivazione: Eliminata citazione inutile.Usa il tasto rispondi
0
voti
Il circuito risonante devi calcolarlo in funzione del valore del carico che ci devi applicare, del Q che vuoi ottenere e del carico che vuoi far vedere al transistor. Puoi sfruttarlo per accoppiare il carico a trasformatore, in modo da adattare l'impedenza.
-

BrunoValente
39,6k 7 11 13 - G.Master EY

- Messaggi: 7796
- Iscritto il: 8 mag 2007, 14:48
0
voti
BrunoValente ha scritto:Il circuito risonante devi calcolarlo in funzione del valore del carico che ci devi applicare, del Q che vuoi ottenere e del carico che vuoi far vedere al transistor. Puoi sfruttarlo per accoppiare il carico a trasformatore, in modo da adattare l'impedenza.
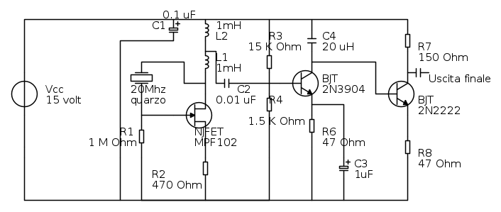
abbassando tutti i valori delle resistenze finalmente ho un amplificazione vera, ho calcolato inoltre che per eliminare la parte Xc dell'impedenza in uscita dell'ultimo stadio devo inserire un induttanza da 15-18uH.
Provo a inserire e vedo se l'uscita migliora come mi hai spiegato
Giuseppe
0
voti
mambo305 ha scritto:BrunoValente ha scritto:Il circuito risonante devi calcolarlo in funzione del valore del carico che ci devi applicare, del Q che vuoi ottenere e del carico che vuoi far vedere al transistor. Puoi sfruttarlo per accoppiare il carico a trasformatore, in modo da adattare l'impedenza.
abbassando tutti i valori delle resistenze finalmente ho un amplificazione vera, ho calcolato inoltre che per eliminare la parte Xc dell'impedenza in uscita dell'ultimo stadio devo inserire un induttanza da 15-18uH.
Provo a inserire e vedo se l'uscita migliora come mi hai spiegato![]()
Giuseppe
ho sostituito i 470 ohm di R5 con un induttanza da 20k (20 uH) l'uscita ora è di 4 Voltpp

0
voti
sto aggiungendo come esercizio per vedere se ho capito uno stadio uscita per portare da 4 a 8 voltpp il segnale
ora i 2,7Volt della base dell'ultimo stadio o uscita del penultimo stadio li ho misurati, ma vedo che misurando anche l'uscita finale l'ultimo stadio è in saturazione, quindi devo calcolarmi meglio la polarizzazione e rifasare il segnale d'uscita per eliminare la capacità del transistor in uscita come ho fatto per lo stadio precedente,
ora i 2,7Volt della base dell'ultimo stadio o uscita del penultimo stadio li ho misurati, ma vedo che misurando anche l'uscita finale l'ultimo stadio è in saturazione, quindi devo calcolarmi meglio la polarizzazione e rifasare il segnale d'uscita per eliminare la capacità del transistor in uscita come ho fatto per lo stadio precedente,
0
voti
BrunoValente ha scritto:Il circuito risonante devi calcolarlo in funzione del valore del carico che ci devi applicare, del Q che vuoi ottenere e del carico che vuoi far vedere al transistor. Puoi sfruttarlo per accoppiare il carico a trasformatore, in modo da adattare l'impedenza.
ho provato a sostituire il 2n2222 finale con un 2n3866 ma senza risultato,
non riesco ad andare oltre i 4Vpp in uscita, in pratica l'ultimo stadio attenua invece che amplificare,
forse sbaglio a polarizzare, dovrei inserire un partitore di tensione tra penultimo e l'ultimo stadio?
20 messaggi
• Pagina 1 di 2 • 1, 2
Chi c’è in linea
Visitano il forum: Nessuno e 52 ospiti

Elettrotecnica e non solo (admin)
Un gatto tra gli elettroni (IsidoroKZ)
Esperienza e simulazioni (g.schgor)
Moleskine di un idraulico (RenzoDF)
Il Blog di ElectroYou (webmaster)
Idee microcontrollate (TardoFreak)
PICcoli grandi PICMicro (Paolino)
Il blog elettrico di carloc (carloc)
DirtEYblooog (dirtydeeds)
Di tutto... un po' (jordan20)
AK47 (lillo)
Esperienze elettroniche (marco438)
Telecomunicazioni musicali (clavicordo)
Automazione ed Elettronica (gustavo)
Direttive per la sicurezza (ErnestoCappelletti)
EYnfo dall'Alaska (mir)
Apriamo il quadro! (attilio)
H7-25 (asdf)
Passione Elettrica (massimob)
Elettroni a spasso (guidob)
Bloguerra (guerra)


