
Accensione alternata di due led comandata da un pulsante
Moderatori:
carloc,
g.schgor,
BrunoValente,
IsidoroKZ
0
voti

"Non farei mai parte di un club che accettasse la mia iscrizione" (G. Marx)
-

claudiocedrone
21,3k 4 7 9 - Master EY

- Messaggi: 15302
- Iscritto il: 18 gen 2012, 13:36
0
voti
E' vero, ora che ci penso dovrebbe essere una sorta di filtro passa basso RC che quindi elimina i "rimbalzi" della lamina del pulsante, perfetto!
Quanto ai transistor? Sono davvero fondamentali?
Scusate l'Off Topic ma anch'io ho bisogno esattamente di questo circuito, e vorrei capirlo al meglio prima di costruirlo
Quanto ai transistor? Sono davvero fondamentali?
Scusate l'Off Topic ma anch'io ho bisogno esattamente di questo circuito, e vorrei capirlo al meglio prima di costruirlo
1
voti
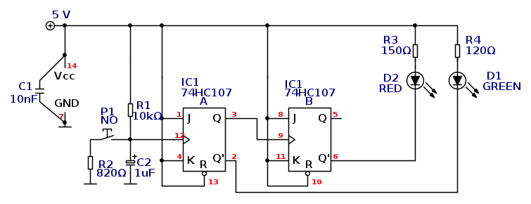
Io credo che questo circuito sia più corretto.
Ciao,
Pietro.
EDIT: Corretto il circuito secondo le indicazioni di
rusty.
- Ho corretto il collegamento q q' che non era corretto rispetto alla funzione logica richiesta;
- ho rimosso i transistori BJT/MOS in quanto i FF sono in grado di sopportare un carico pari ad un led;
- ho aggiunto una capacità di bypass ai piedini di alimentazione dell'integrato;
- ho abbassato C2 al valore di 1uF, che mi sembrava più corretto per un antirimbalzo;
- ho aggiustato i valori delle resistenze dei led tenendo conto delle diverse caratteristiche tra il led rosso e verde;
- ho collegato, per ora, gli ingressi di CLEAR alla alimentazione: se, in futuro, vorrai che lo stato logico all'accensione sia, senza aleatorietà, quello che contempla entrambi i led spenti potrai aggiungere un gruppo RC ai pin 10,13. Per ora, viste tutte le difficoltà riscontrate, procederei per gradi (ma, secondo me, i FF finora usati erano bruciati !!
)
Ciao,
Pietro.
EDIT: Corretto il circuito secondo le indicazioni di
-

PietroBaima
90,7k 7 12 13 - G.Master EY

- Messaggi: 12206
- Iscritto il: 12 ago 2012, 1:20
- Località: Londra
0
voti
Non avevo capito, dal datasheet, le correnti massime dalle uscite del '107, quindi per precauzione e per non sovraccaricarlo avevo messo dei transistor.
La logica era errata, partendo da un posedge era tutto invertito (ero rimasto con l'idea della transizione sul fronte di salita del precedente integrato), ora è corretto, la transizione si ha con il rilascio del pulsante e non con la pressione, ma ai fini dell'OP penso non sia rilevante.
Capisco l'RC su entrambe i fronti, anche se molto diversi, ma non capisco perché ridurre il condensatore rendendo il tutto piu' "ripido"
P.S. C'è anche da correggere quell'8 sul J e sul Q' del secondo FF, mi ero dimenticato di farlo.
La logica era errata, partendo da un posedge era tutto invertito (ero rimasto con l'idea della transizione sul fronte di salita del precedente integrato), ora è corretto, la transizione si ha con il rilascio del pulsante e non con la pressione, ma ai fini dell'OP penso non sia rilevante.
Capisco l'RC su entrambe i fronti, anche se molto diversi, ma non capisco perché ridurre il condensatore rendendo il tutto piu' "ripido"
P.S. C'è anche da correggere quell'8 sul J e sul Q' del secondo FF, mi ero dimenticato di farlo.
-

rusty
4.075 2 9 11 - Utente disattivato per decisione dell'amministrazione proprietaria del sito
- Messaggi: 1578
- Iscritto il: 25 gen 2009, 13:10
2
voti
Grazie
rusty, ho corretto il circuito secondo le tue indicazioni.
Non preoccuparti per le correzioni, finora ci eravamo preoccupati di ben altri problemi
Ho reso più ripido il fronte sul clock perché sono documentati dei problemi di transizione sul clock
se questo non è sufficientemente ripido.
Ciao,
Pietro.
Non preoccuparti per le correzioni, finora ci eravamo preoccupati di ben altri problemi
Ho reso più ripido il fronte sul clock perché sono documentati dei problemi di transizione sul clock
se questo non è sufficientemente ripido.
Ciao,
Pietro.
-

PietroBaima
90,7k 7 12 13 - G.Master EY

- Messaggi: 12206
- Iscritto il: 12 ago 2012, 1:20
- Località: Londra
1
voti
PietroBaima ha scritto:Ho reso più ripido il fronte sul clock perché sono documentati dei problemi di transizione sul clock se questo non è sufficientemente ripido.
Non ho mai riscontrato problemi di questo tipo, ovvero su un limite inferiore della velocita' di transizione del clock, buono a sapersi
PietroBaima ha scritto:Grazierusty, ho corretto il circuito secondo le tue indicazioni.
Grazie a te

-

rusty
4.075 2 9 11 - Utente disattivato per decisione dell'amministrazione proprietaria del sito
- Messaggi: 1578
- Iscritto il: 25 gen 2009, 13:10
0
voti
P.s. Scherzi a parte, non credo che con la breadboard ci voglia molto."Non farei mai parte di un club che accettasse la mia iscrizione" (G. Marx)
-

claudiocedrone
21,3k 4 7 9 - Master EY

- Messaggi: 15302
- Iscritto il: 18 gen 2012, 13:36
0
voti
No, ho solo dato una rimodernata al circuito...
Ciao,
Pietro.
Ciao,
Pietro.
-

PietroBaima
90,7k 7 12 13 - G.Master EY

- Messaggi: 12206
- Iscritto il: 12 ago 2012, 1:20
- Località: Londra
0
voti
Io sto ancora aspettando da ebay l' hc107, nei negozi della mia citta' purtroppo non l'hanno ](./images/smilies/eusa_wall.gif)
Devo imparare a verificare prima la disponibilita' degli integrati, e poi a valutare quali usare nei progetti... ad esempio potrei farlo con un DFF (ne ho parecchi) ma non sarebbe la stessa cosa
](./images/smilies/eusa_wall.gif)
Devo imparare a verificare prima la disponibilita' degli integrati, e poi a valutare quali usare nei progetti... ad esempio potrei farlo con un DFF (ne ho parecchi) ma non sarebbe la stessa cosa
-

rusty
4.075 2 9 11 - Utente disattivato per decisione dell'amministrazione proprietaria del sito
- Messaggi: 1578
- Iscritto il: 25 gen 2009, 13:10
Chi c’è in linea
Visitano il forum: Nessuno e 44 ospiti

Elettrotecnica e non solo (admin)
Un gatto tra gli elettroni (IsidoroKZ)
Esperienza e simulazioni (g.schgor)
Moleskine di un idraulico (RenzoDF)
Il Blog di ElectroYou (webmaster)
Idee microcontrollate (TardoFreak)
PICcoli grandi PICMicro (Paolino)
Il blog elettrico di carloc (carloc)
DirtEYblooog (dirtydeeds)
Di tutto... un po' (jordan20)
AK47 (lillo)
Esperienze elettroniche (marco438)
Telecomunicazioni musicali (clavicordo)
Automazione ed Elettronica (gustavo)
Direttive per la sicurezza (ErnestoCappelletti)
EYnfo dall'Alaska (mir)
Apriamo il quadro! (attilio)
H7-25 (asdf)
Passione Elettrica (massimob)
Elettroni a spasso (guidob)
Bloguerra (guerra)


pigreco]=π