
TRANSISTOR: Alto hfe @ Vbe_Sat
Moderatori:
carloc,
g.schgor,
BrunoValente,
IsidoroKZ
46 messaggi
• Pagina 4 di 5 • 1, 2, 3, 4, 5
2
voti
1
voti
bepino ha scritto:ciao simo85 verficando gli schemi ambuedue hanno una retroazione positiva anche se le maglie sono diverse il principio è lo stesso ,... come dire Hartley ed il colpitts o il Vackar...
Scusate, ma quando ho letto, mi è venuto in mente questo...
-

EnChamade
6.498 2 8 12 - G.Master EY

- Messaggi: 588
- Iscritto il: 18 giu 2009, 12:00
- Località: Padova - Feltre
2
voti
Beh
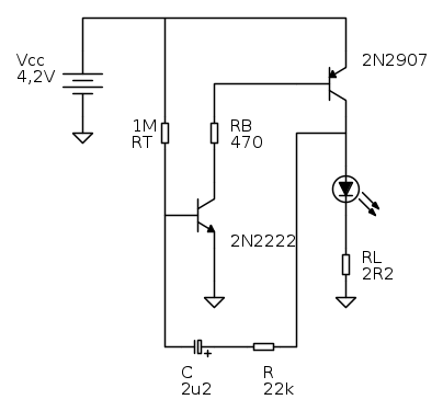
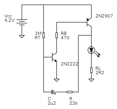
apino avrei un po' elaborato il tuo schema iniziale...
se ti va provalo
Le "migliorie" riguardano:
i) il pilotaggio del LED, ora di collettore, hai circa 300mA anche se dipenderanno molto dalla tensione della batteria e dal LED stesso (derive e dispersioni)
ii) i due BJT sono ora ben saturi quando serve. Una resistenza in più rispetto la configurazione minima (RB) garantisce la vita dei due BJT cha altrimenti "vivrebbero sul filo del rasoio"
iii) la reazione positiva viene "allungata nel tempo" da R altrimenti avresti un flash brevissimo, invece così RxC controllano la durata del flash (dovrebbe essere intorno a 100ms), sperimenta sui valori
iv) la cadenza dei flash dipende invece da RTxC, dovrebbe essere intorno i 2Hz, ma di nuovo sperimenta
ma considera che se scendi troppo con RT l'oscillatore si blocca...
fammi sapere i risultati

se ti va provalo
Le "migliorie" riguardano:
i) il pilotaggio del LED, ora di collettore, hai circa 300mA anche se dipenderanno molto dalla tensione della batteria e dal LED stesso (derive e dispersioni)
ii) i due BJT sono ora ben saturi quando serve. Una resistenza in più rispetto la configurazione minima (RB) garantisce la vita dei due BJT cha altrimenti "vivrebbero sul filo del rasoio"
iii) la reazione positiva viene "allungata nel tempo" da R altrimenti avresti un flash brevissimo, invece così RxC controllano la durata del flash (dovrebbe essere intorno a 100ms), sperimenta sui valori
iv) la cadenza dei flash dipende invece da RTxC, dovrebbe essere intorno i 2Hz, ma di nuovo sperimenta
fammi sapere i risultati
Se ti serve il valore di beta: hai sbagliato il progetto!
0
voti
ciao carloc, ho promosso la tua preziosa ottimizzazione della sistemazione del condensatore, mentre ho dovuto tralasciare i valori della resistenza e del condensatore che riducono troppo i timings che cerco, e la resistenza intermedia dei transistor ed anche quella del led, evidentemente ho dei transistor un po' tostarelli.. bassi di hfe che alti di Vce_sat.
Ora ho dei flash + forti, ma vorrei arrivare ad un risultato migliore provando dei transistor che mi stà procurando un mio amico, che hanno sia un hfe alto che un vce_sat molto basso. Calcolando che la batteria da 4,2V per poi stabilizzarsi a 3.7V dopo un po', e che il led @300mA ha una caduta di tensione di 3.3V.. credo che la Vce_sat dell'pnp sia quella che detti legge.
Ora ho dei flash + forti, ma vorrei arrivare ad un risultato migliore provando dei transistor che mi stà procurando un mio amico, che hanno sia un hfe alto che un vce_sat molto basso. Calcolando che la batteria da 4,2V per poi stabilizzarsi a 3.7V dopo un po', e che il led @300mA ha una caduta di tensione di 3.3V.. credo che la Vce_sat dell'pnp sia quella che detti legge.
1
voti
eh sì
la batteria che scende.... non l'avevo proprio messo in conto
Comunque la vedo dura
metti un ben condensatore elettrolitico "bello grosso" in parallelo alla batteria ma resto convinto che il BJT abbia un'influenza marginale,
a proposito che sigla ti hanno proposto? perché non mi posti lo schema che stai usando ora con i valori?
Potresti provare con un MOS invece, ma la soluzione vera, efficace, sicura e ripetibile è un qualche tipo di survoltore, un bel fly-back ad esempio. Ci va un'induttanza ma credo sia l'unico modo per "pompare" tutta quella corrente con così poca differenza di tensione. Secondo me arrivi tranquillamente ad avere la batteria "sotto" la caduta del LED...
Comunque la vedo dura
a proposito che sigla ti hanno proposto? perché non mi posti lo schema che stai usando ora con i valori?
Potresti provare con un MOS invece, ma la soluzione vera, efficace, sicura e ripetibile è un qualche tipo di survoltore, un bel fly-back ad esempio. Ci va un'induttanza ma credo sia l'unico modo per "pompare" tutta quella corrente con così poca differenza di tensione. Secondo me arrivi tranquillamente ad avere la batteria "sotto" la caduta del LED...
Se ti serve il valore di beta: hai sbagliato il progetto!
46 messaggi
• Pagina 4 di 5 • 1, 2, 3, 4, 5
Chi c’è in linea
Visitano il forum: Nessuno e 74 ospiti

Elettrotecnica e non solo (admin)
Un gatto tra gli elettroni (IsidoroKZ)
Esperienza e simulazioni (g.schgor)
Moleskine di un idraulico (RenzoDF)
Il Blog di ElectroYou (webmaster)
Idee microcontrollate (TardoFreak)
PICcoli grandi PICMicro (Paolino)
Il blog elettrico di carloc (carloc)
DirtEYblooog (dirtydeeds)
Di tutto... un po' (jordan20)
AK47 (lillo)
Esperienze elettroniche (marco438)
Telecomunicazioni musicali (clavicordo)
Automazione ed Elettronica (gustavo)
Direttive per la sicurezza (ErnestoCappelletti)
EYnfo dall'Alaska (mir)
Apriamo il quadro! (attilio)
H7-25 (asdf)
Passione Elettrica (massimob)
Elettroni a spasso (guidob)
Bloguerra (guerra)




