Buongiorno a tutti,
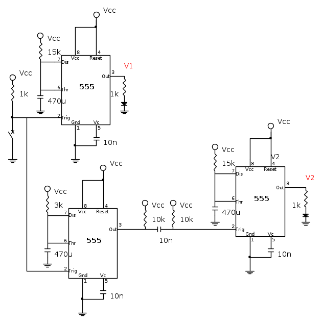
avrei un problema all'apparenza semplice da esporvi. Dovrei collegare due NE555 in configurazione monostabile in cascata tra di loro, però dovrei fare in modo che il secondo si attivi una manciata di secondi dopo il primo. In pratica ho bisogno che l'uscita del primo NE555 resti attiva per x secondi alla pressione di un pulsante, e che l'uscita del secondo si attivi non al momento della pressione ma dopo y secondi dall'impulso del pulsante, e che rimanga alta per x secondi. Vi allego lo schema in FidoCad che ho provato a implementare:
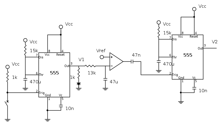
La capacità da 47n dovrebbe servire a disaccoppiare i due stadi, e il circuito RC a monte dell'opamp per attivare l'impulso di attivazione del secondo NE, però sbaglio ancora qualcosa. Non ho idea di come far interagire due NE555, in rete non ho trovato niente... Qualcuno sa come posso risolvere il problema o che altri schemi dovrei utilizzare?
Grazie in anticipo!
Due NE555 in cascata
Moderatori:
carloc,
g.schgor,
BrunoValente,
IsidoroKZ
28 messaggi
• Pagina 1 di 3 • 1, 2, 3
0
voti
Quello che hai fatto tu è assolutamente un sunto di come non fare un circuito, specialmente nella parte centrale.
Non ho il tempo di ragionarci sopra e di fare conti ora (anche perché y secondi non è un numero...
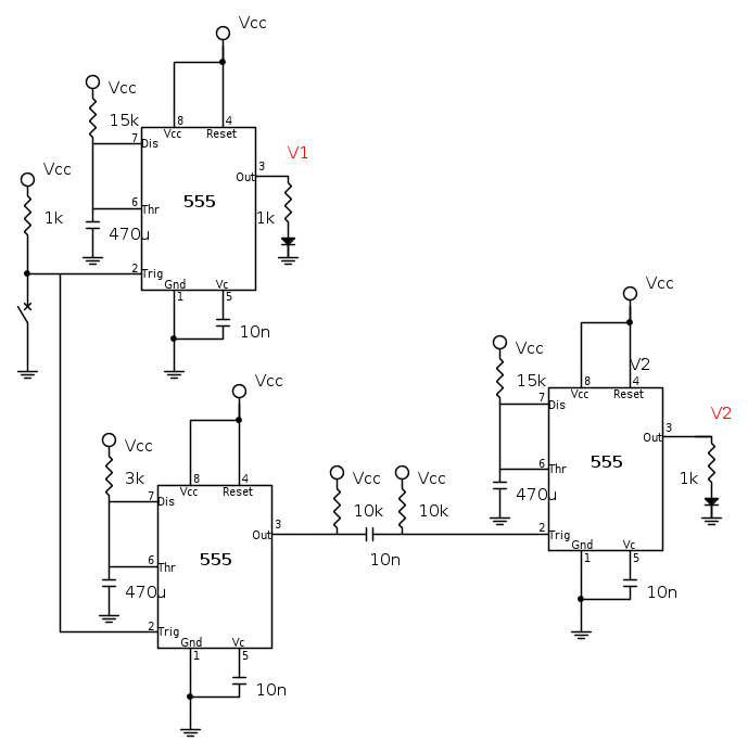
), ma io proverei a valutare se è perseguibile una cosa del genere con un solo NE555:
---------------
EDIT: vedo adesso di aver capito male la consegna...
Avevo capito che dovevi tener premuto il pulsante y secondi per avere l'impulso... La mia soluzione proposta quindi non va bene.
Non ho il tempo di ragionarci sopra e di fare conti ora (anche perché y secondi non è un numero...
---------------
EDIT: vedo adesso di aver capito male la consegna...
-

EnChamade
6.498 2 8 12 - G.Master EY

- Messaggi: 588
- Iscritto il: 18 giu 2009, 12:00
- Località: Padova - Feltre
0
voti
Grazie della risposta!
Chiedo scusa, sono alle prime armi e devo ancora imparare...
L'unico problema è che da come l'hai postato tu bisognerebbe tener premuto il pulsante per consentire la scarica del condensatore, invece io vorrei attivare il processo da un impulso sul pulsante. Il collegamento in cascata di due NE555 mi pare l'unica cosa possibile, perché altrimenti è sempre necessario tener premuto il pulsante finché non si raggiunge la soglia dell'attivazione.
Puoi dirmi in soldoni quali sono gli errori del mio schema di sopra? E che alternative ho per collegare in cascata i due NE?
Grazie!
Chiedo scusa, sono alle prime armi e devo ancora imparare...
L'unico problema è che da come l'hai postato tu bisognerebbe tener premuto il pulsante per consentire la scarica del condensatore, invece io vorrei attivare il processo da un impulso sul pulsante. Il collegamento in cascata di due NE555 mi pare l'unica cosa possibile, perché altrimenti è sempre necessario tener premuto il pulsante finché non si raggiunge la soglia dell'attivazione.
Puoi dirmi in soldoni quali sono gli errori del mio schema di sopra? E che alternative ho per collegare in cascata i due NE?
Grazie!
0
voti
gill90 ha scritto:L'unico problema è che da come l'hai postato tu bisognerebbe tener premuto il pulsante per consentire la scarica del condensatore, invece io vorrei attivare il processo da un impulso sul pulsante.
Si, hai ragione. Infatti avevo editato scrivendo che, nella fretta, avevo capito "pan per polenta": mai rispondere se non si ha tempo di ragionare!
Sono un po' oberato in questo momento e non voglio ripetere l'errore. Appena sarò più libero risponderò, sempre che nel frattempo non lo faccia qualcun altro.
Bye
-

EnChamade
6.498 2 8 12 - G.Master EY

- Messaggi: 588
- Iscritto il: 18 giu 2009, 12:00
- Località: Padova - Feltre
1
voti
Dovresti chiarire cosa intendi con x e y secondi. Serve un parametro almeno indicativo, che ne so: 10s, 100s, 1000s, altro?
Poi non è chiara la sequenza:
fase_1: premi il pulsante
fase_2: il timer_1 prende lo start
fase_3: dopo un ritardo impostato il timer_2 prende lo start. Intanto il timer_1 è ancora attivo o deve resettarsi?
Fase_4: il timer_1 va a riposo
fase_5: il timer_2 va a riposo
Tra la fase 4 e la 5 c'è una sequenzialità con cui i due timer devono andare a riposo, ovvero prima sempre l'uno poi il due, oppure dipende dai tempi impostati, oppure contemporaneamente?
Per capire bene cosa ti serve potresti spiegare l'applicazione?
Poi non è chiara la sequenza:
fase_1: premi il pulsante
fase_2: il timer_1 prende lo start
fase_3: dopo un ritardo impostato il timer_2 prende lo start. Intanto il timer_1 è ancora attivo o deve resettarsi?
Fase_4: il timer_1 va a riposo
fase_5: il timer_2 va a riposo
Tra la fase 4 e la 5 c'è una sequenzialità con cui i due timer devono andare a riposo, ovvero prima sempre l'uno poi il due, oppure dipende dai tempi impostati, oppure contemporaneamente?
Per capire bene cosa ti serve potresti spiegare l'applicazione?
1
voti
Sull'ordine dei 2-3 secondi il ritardo e dei 7-8 l'attivazione, comunque i valori di resistenza e capacità li trovo io senza fastidi, vorrei solo riuscire a capire come si fa a far interagire tra di loro i due NE555.
Allora, la sequenza che hai scritto tu è perfetta, semplicemente alla pressione del pulsante il timer 1 si attiva e rimane alto per quei 7-8 secondi indipendentemente da tutto. Poi dopo 2-3 secondi il timer 2 si attiva anche lui e rimane alto per i suoi 7-8 secondi. I due NE555 non devono comunicare tra di loro, semplicemente è come avere due NE555 che fanno la stessa cosa ma con il secondo dei due che si attiva in ritardo. Quindi in pratica il timer 2 si attiva dopo 2-3 secondi l'accensione del primo, e si spegne dopo 2-3 secondi lo spegnimenti dell'1:
Click:___*
N.1: ___|-----------------------|____________
N.2: _________|-----------------------|______
L'uscita dei due NE555 dovrebbe comandare il passaggio di corrente (attraverso un regolatore di corrente costante) lungo una molla di flexinol, che se percorsa da corrente si scalda e si contrae (o si allunga) per tutta la durata dell'attraversamento, poi lì si raffredda e si ferma. Avrei bisogno di fare questa cosa per due porzioni di molla da attivare in ritardo una rispetto all'altra, l'idea più semplice che mi è venuta era di utilizzare due NE555, purtroppo però sto riscontrando difficoltà a metterli in cascata...
Allora, la sequenza che hai scritto tu è perfetta, semplicemente alla pressione del pulsante il timer 1 si attiva e rimane alto per quei 7-8 secondi indipendentemente da tutto. Poi dopo 2-3 secondi il timer 2 si attiva anche lui e rimane alto per i suoi 7-8 secondi. I due NE555 non devono comunicare tra di loro, semplicemente è come avere due NE555 che fanno la stessa cosa ma con il secondo dei due che si attiva in ritardo. Quindi in pratica il timer 2 si attiva dopo 2-3 secondi l'accensione del primo, e si spegne dopo 2-3 secondi lo spegnimenti dell'1:
Click:___*
N.1: ___|-----------------------|____________
N.2: _________|-----------------------|______
L'uscita dei due NE555 dovrebbe comandare il passaggio di corrente (attraverso un regolatore di corrente costante) lungo una molla di flexinol, che se percorsa da corrente si scalda e si contrae (o si allunga) per tutta la durata dell'attraversamento, poi lì si raffredda e si ferma. Avrei bisogno di fare questa cosa per due porzioni di molla da attivare in ritardo una rispetto all'altra, l'idea più semplice che mi è venuta era di utilizzare due NE555, purtroppo però sto riscontrando difficoltà a metterli in cascata...
1
voti
Il problema di collegare due 555 in cascata con in mezzo un ritardo non è banale come potrebbe sembrare, a occhio mi verrebbe da dire che ne servirebbero almeno tre.
Tempo fa per un problema simile studiammo un circuito che funzionava bene. Dai uno sguardo a questo topic, al messaggio [16] trovi lo schema e un video che ti mostra come funziona. Se non ho capito male, tempistiche a parte, è quello che vorresti fare tu.
Se sei disposto a recuperare il 4017 (integrato molto comune) possiamo rivedere parte dello schema per adattarlo alle tue esigenze.
Tempo fa per un problema simile studiammo un circuito che funzionava bene. Dai uno sguardo a questo topic, al messaggio [16] trovi lo schema e un video che ti mostra come funziona. Se non ho capito male, tempistiche a parte, è quello che vorresti fare tu.
Se sei disposto a recuperare il 4017 (integrato molto comune) possiamo rivedere parte dello schema per adattarlo alle tue esigenze.
0
voti
Grazie per la risposta!
In effetti avevo pensato anche io a uno schema con tre NE555, però mi sembrava strano non poter riuscire a farne uno con solo due, in ogni caso se dici che non è un problema semplice allora non continuo neanche con questa linea...
Lo schema che hai proposto
davidde è esattamente quello che cerco, e dovrebbe andare più che bene, però uno schema simile con tre NE dite che potrebbe funzionare?
Dite che possa andare?
Per
EnChamade, scusa ma non ho capito bene la domanda e non vorrei fraintendere... Intendi se mi serve solo l'uscita del secondo o anche quella del primo? Dovrei avere due "comandi" di avvio per pilotare due regolatori di corrente costante, uno in ritardo rispetto all'altro, quindi mi servirebbero non gli impulsi di uscita ma tutta la durata (7-8 secondi) delle uscite a tensione alta. Se non ho centrato la domanda (cosa molto probabile
) non esitare ad avvertirmi! 
In effetti avevo pensato anche io a uno schema con tre NE555, però mi sembrava strano non poter riuscire a farne uno con solo due, in ogni caso se dici che non è un problema semplice allora non continuo neanche con questa linea...
Lo schema che hai proposto
Dite che possa andare?
Per
28 messaggi
• Pagina 1 di 3 • 1, 2, 3
Chi c’è in linea
Visitano il forum: Nessuno e 53 ospiti

Elettrotecnica e non solo (admin)
Un gatto tra gli elettroni (IsidoroKZ)
Esperienza e simulazioni (g.schgor)
Moleskine di un idraulico (RenzoDF)
Il Blog di ElectroYou (webmaster)
Idee microcontrollate (TardoFreak)
PICcoli grandi PICMicro (Paolino)
Il blog elettrico di carloc (carloc)
DirtEYblooog (dirtydeeds)
Di tutto... un po' (jordan20)
AK47 (lillo)
Esperienze elettroniche (marco438)
Telecomunicazioni musicali (clavicordo)
Automazione ed Elettronica (gustavo)
Direttive per la sicurezza (ErnestoCappelletti)
EYnfo dall'Alaska (mir)
Apriamo il quadro! (attilio)
H7-25 (asdf)
Passione Elettrica (massimob)
Elettroni a spasso (guidob)
Bloguerra (guerra)



