Ampliamento impianto TV
Moderatore:
jordan20
0
voti
Bravo! Però la presa in mansarda è sbilanciata rispetto alle altre... ti basta metterne una da -20dB (invece che da -5dB) e sei a posto. 
Ora però, siccome sei diventato bravo, voglio proporti una distribuzione alternativa....
Ti torna tutto? Ti piace di più?
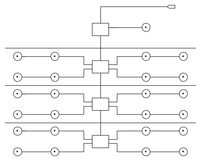
Se cambiamo prese, riusciamo ad ottenere ancora più uniformità:
L'attenuazione alla presa media è di circa 27dB, con valori estremi di 29,5dB (+2,5) e 25db (-2dB)
Non male, considerando che siamo andati un po' "a braccio"

Ora però, siccome sei diventato bravo, voglio proporti una distribuzione alternativa....
Ti torna tutto? Ti piace di più?
Se cambiamo prese, riusciamo ad ottenere ancora più uniformità:
L'attenuazione alla presa media è di circa 27dB, con valori estremi di 29,5dB (+2,5) e 25db (-2dB)
Non male, considerando che siamo andati un po' "a braccio"
in /dev/null no one can hear you scream
0
voti
Direi che è ottimo nel senso che,abbiamo la prese ben equilibrate tra di loro e che hai ridotto il piu' possibile l'attenuazione lungo le linee dico bene?Tuttavia è possibile che ci sia qualcosa che non va nelle prese garage,nel senso che ho poca attenuazione sia di derivazione che passante?
0
voti
Tuttavia è possibile che ci sia qualcosa che non va nelle prese garage,nel senso che ho poca attenuazione sia di derivazione che passante?
Questa frase non l'ho molto capita, soprattutto l'ultima parte. Ma è tardino...
In ogni caso, se le prese hanno 2/3 dB in più o in meno va più che bene. Anche in garage.
Considera che sono tutti "calcoli" teorici e la realtà potrebbe essere anche diversa di un bel po'. Ma è già qualcosa.
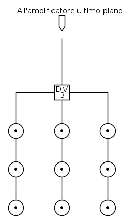
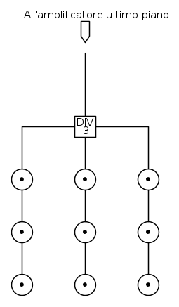
Per quanto riguarda i 2 piani non abitati, si potrà in futuro completare togliendo le due resistenze di chiusra al divisore.... così:
I due derivatori potrebbero essere ad esempio dei Fracarro DE6-16
E le prese (che in questo caso sono tutte prese DIRETTE) saranno perfettamente equilibrate con le altre.

in /dev/null no one can hear you scream
0
voti
Mi permetto, le prese passanti a -5dB tipo fracarro SPI05 (ma le fanno anche gli altri) non le vedo bene, in quanto sembra siano dei partitori travestiti da presa passante. Questo è solo un parere.
"La progettazione, il primo presidio della sicurezza" [Michele Guetta]
1
voti
Si,
Electro, hai sicuramente ragione non seguono il concetto di presa "passante" e se possibile personalmente preferisco evitarle (infatti nello schema ce ne sono solo 2 su 18).
Tuttavia esistono e mi risulta che rispettino gli standard anche per quanto riguarda il disaccoppiamento, quindi non capisco come mai "non le vedi bene".
Tra l'altro, è vero e sacrosanto che non bisogna servire prese con un partitore, ma è anche vero che i moderni divisori hanno una separazione delle uscite di quasi 20dB...
La distribuzione proposta si può fare certamente anche in altri modi,
Electro, puoi proporre anche il tuo 
Tuttavia esistono e mi risulta che rispettino gli standard anche per quanto riguarda il disaccoppiamento, quindi non capisco come mai "non le vedi bene".
Tra l'altro, è vero e sacrosanto che non bisogna servire prese con un partitore, ma è anche vero che i moderni divisori hanno una separazione delle uscite di quasi 20dB...
La distribuzione proposta si può fare certamente anche in altri modi,
in /dev/null no one can hear you scream
0
voti
Grazie
,molto interessante il modo da te proposto per l'ampliamento futuro!Comunque direi che ieri era tardino anche per mee magari avrò detto qualche fesseria
,
Quindi queste prese di diversa attenuazione dite che conviene prenderle della Fracarro??
Quindi queste prese di diversa attenuazione dite che conviene prenderle della Fracarro??
0
voti
La distribuzione proposta si può fare certamente anche in altri modi, Electro, puoi proporre anche il tuo
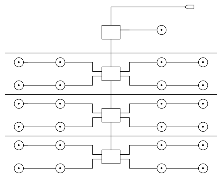
Propongo anche il mio:
L’installatore prima di fare un impianto deve sempre disegnare uno schizzo della casa, prendere tutte le misure necessarie e poi, a tavolino con l’aiuto di una calcolatrice, verificare se le soluzioni che intendono adottare gli consentono di far giungere su tutte le prese un segnale compreso tra i 62 e i 72 dBmicrovolt. Francamente nei vostri disegni, non ho capito che segnali arrivano alle prese utente. Menu, ho postato due disegni di distribuzione: uno è la distribuzione totale di tutto l’impianto, il secondo solo del piano abitativo; dagli uno sguardo e se è il caso modifica il disegno, e fammi sapere quale t’interessa, e se puoi metti le misure tratto per tratto, poi ti completo i disegni con i dati. Saluti
-

StefanoSunda
2.880 3 6 10 - Master

- Messaggi: 1962
- Iscritto il: 16 set 2010, 19:29
0
voti
StefanoSunda ha scritto:far giungere su tutte le prese un segnale compreso tra i 62 e i 72 dBmicrovolt.
Questo era valido per l'analogico, per il DVB-T basta anche molto meno... e la "potenza" non è il parametro più importante...
StefanoSunda ha scritto:Francamente nei vostri disegni, non ho capito che segnali arrivano alle prese utente.
Il thread è un po' lungo, ma basta leggerlo e seguirlo per capire come si è arrivati agli ultimi schemi.
Soprattutto rispetto alla proposta iniziale che era drasticamente diversa.
La tua distribuzione non rispecchia le esigenze e i "limiti" imposti da
in /dev/null no one can hear you scream
0
voti
Buona sera,ringrazio Stefano per gli schemi proposti,comunque come dice Angus,. in realtà io non ho tutte queste prese in campo,gli schemi sono senz'altro interessanti,il thread può sembrare un po' lunghetto e contorto anche perché ho approfittato per farmi fare un po' di "scuola"da Angus
..
Chi c’è in linea
Visitano il forum: Nessuno e 5 ospiti

Elettrotecnica e non solo (admin)
Un gatto tra gli elettroni (IsidoroKZ)
Esperienza e simulazioni (g.schgor)
Moleskine di un idraulico (RenzoDF)
Il Blog di ElectroYou (webmaster)
Idee microcontrollate (TardoFreak)
PICcoli grandi PICMicro (Paolino)
Il blog elettrico di carloc (carloc)
DirtEYblooog (dirtydeeds)
Di tutto... un po' (jordan20)
AK47 (lillo)
Esperienze elettroniche (marco438)
Telecomunicazioni musicali (clavicordo)
Automazione ed Elettronica (gustavo)
Direttive per la sicurezza (ErnestoCappelletti)
EYnfo dall'Alaska (mir)
Apriamo il quadro! (attilio)
H7-25 (asdf)
Passione Elettrica (massimob)
Elettroni a spasso (guidob)
Bloguerra (guerra)









