Stadio invertitore di fase
Moderatori:
carloc,
g.schgor,
BrunoValente,
IsidoroKZ
40 messaggi
• Pagina 4 di 4 • 1, 2, 3, 4
5
voti
mmmm in effetti con due trasformatori separati in uscita non si va da nessuna parte
Non è neanche il fatto che siano due trasformatori di rete, non sono certo l'ottimo ma potrebbero pure andare, ma... è il fatto che sono separati : i flussi generati dalle due correnti di bias delle placche non si cancellano l'un l'altro e invece di un trasformatore con flusso zero te ne trovi due probabilmente saturi o quasi.
Ti servirebbe invece un trasformatore con due primari almeno 220 V+220 V ma la vedo dura a trovarlo
Magari trovi un 110V+110V ma direi che stavolta rischi di saturarlo nei picchi del segnale invece che con il bias.
Considera che così a spanne la massima tensione che puoi applicare è proporzionale alla frequenza, ad esempio con il 110V cioè 110V x 1,41= 155V di picco a 50Hz e la tua alimentazione a 460VDC potresti dare la massima potenza a partire da 50Hz x 460V/155V=150Hz.
Ora questo non è troppo bello
... generalmente con audio e musica la parte di spettro che contiene la maggior parte della potenza è proprio la parte bassa.... direi sarebbe probabile saturare il trasformatore "nei bassi".
Insomma ho proprio idea che se non ti procuri un trasformatore ad hoc devi come minimo ridimensionare le specifiche di potenza.
A proposito di trasformatori
, per l'alimentazione delle griglie puoi sempre mettere un terzo "piccolino" o anche, se puoi riferire allo zero volt il secondario dei filamenti, e visto che comunque la corrente richiesta è poca, puoi sempre realizzare un semplice moltiplicatore di tensione Cockcroft–Walton
Non è neanche il fatto che siano due trasformatori di rete, non sono certo l'ottimo ma potrebbero pure andare, ma... è il fatto che sono separati : i flussi generati dalle due correnti di bias delle placche non si cancellano l'un l'altro e invece di un trasformatore con flusso zero te ne trovi due probabilmente saturi o quasi.
Ti servirebbe invece un trasformatore con due primari almeno 220 V+220 V ma la vedo dura a trovarlo
Magari trovi un 110V+110V ma direi che stavolta rischi di saturarlo nei picchi del segnale invece che con il bias.
Considera che così a spanne la massima tensione che puoi applicare è proporzionale alla frequenza, ad esempio con il 110V cioè 110V x 1,41= 155V di picco a 50Hz e la tua alimentazione a 460VDC potresti dare la massima potenza a partire da 50Hz x 460V/155V=150Hz.
Ora questo non è troppo bello
Insomma ho proprio idea che se non ti procuri un trasformatore ad hoc devi come minimo ridimensionare le specifiche di potenza.
A proposito di trasformatori
Se ti serve il valore di beta: hai sbagliato il progetto!
0
voti
A questo punto direi di farmi avvolgere pure il trasformatore di uscita (tanto devo già farlo con quello di alimentazione).
Per le griglie la tua soluzione mi pare più che buona
ci metto pure un controllo manuale del bias (così posso adattare la tensione di griglia in base alle caratteristiche delle singole valvole
).
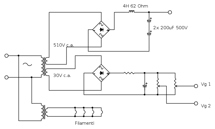
Ora però ho un problema: ho dimensionato l'alimentatore (per lo meno quello per la Vcc), alla fine ho optato per un filtro LC ad ingresso induttivo dato che riesce a sopportare una maggiore variazione di carico (inoltre a casa ho già alcuni induttori da 4H e 62Ohm che posso utilizzare): secondo i calcoli dovrei ottenere i 460V in uscita con 510V c.a. dal trasformatore ma, invece, ne ottengo più di 520 !!
A breve posto lo schema così potete autarmi a venirne a capo
Per le griglie la tua soluzione mi pare più che buona
Ora però ho un problema: ho dimensionato l'alimentatore (per lo meno quello per la Vcc), alla fine ho optato per un filtro LC ad ingresso induttivo dato che riesce a sopportare una maggiore variazione di carico (inoltre a casa ho già alcuni induttori da 4H e 62Ohm che posso utilizzare): secondo i calcoli dovrei ottenere i 460V in uscita con 510V c.a. dal trasformatore ma, invece, ne ottengo più di 520 !!
A breve posto lo schema così potete autarmi a venirne a capo
Ultima modifica di
Hammondx il 28 ago 2013, 13:41, modificato 1 volta in totale.
0
voti
ecco lo schema come promesso:
Non considerate i componenti ancora da dimensionare, che scegliendo la strada del moltiplicatore verranno eliminati.
Non considerate i componenti ancora da dimensionare, che scegliendo la strada del moltiplicatore verranno eliminati.
0
voti

"Non farei mai parte di un club che accettasse la mia iscrizione" (G. Marx)
-

claudiocedrone
21,3k 4 7 9 - Master EY

- Messaggi: 15302
- Iscritto il: 18 gen 2012, 13:36
0
voti
Si scusa sto facendo errori uno dietro l'altro è logico che il ponte di diodi vada collegato al contrario (+a massa)
, chiedo perdono
Per i calcoli io anche li posterei ma non ricordo come si fa ad usare tex
PS: ok so usarlo ecco la formula che ho usato
presa da un libro di elettronica di mio padre dopo aver letto a fondo tutto il capitolo sugli alimentatori a filtro LC: in pratica questa formula vale se il carico è maggiore di un carico limite minimo dato dalla formula 
Per i calcoli io anche li posterei ma non ricordo come si fa ad usare tex
PS: ok so usarlo ecco la formula che ho usato
presa da un libro di elettronica di mio padre dopo aver letto a fondo tutto il capitolo sugli alimentatori a filtro LC: in pratica questa formula vale se il carico è maggiore di un carico limite minimo dato dalla formula 
0
voti
Comunque alla fine della fiera, l'amplificazione valvolare non è una "nuova tecnologia" ancora inesplorata... è tutto già scritto e documentato, le configurazioni ottimali degli stadi di potenza sono tabellate già nelle AN dei datasheet delle valvole, non ci sono strane alchimie possibili da inventarsi... per tirare fuori la potenza che hai detto dalle valvole che hai vai praticamente finire in classe B, devi usare trasformatori adatti, farei conti con la distorsione etc. e poi i limiti di dissipazione sono importanti, altrimenti ti trovi un ampli "mangiatubi", in pratica una dispendiosa e inutile stufa elettrica; tirare il collo alle valvole significa consumarle anzitempo. Per salire di potenza devi usare valvole più performanti (KT88, KT99 p. es.) così le fai lavorare il giusto e ottieni la potenza che ti serve (se ti serve

"Non farei mai parte di un club che accettasse la mia iscrizione" (G. Marx)
-

claudiocedrone
21,3k 4 7 9 - Master EY

- Messaggi: 15302
- Iscritto il: 18 gen 2012, 13:36
0
voti
(se, e ti prego di dirmi che non è vero, volevi farli erogare da un singolo push-pull di quelle valvole, ti sarebbe servita la bacchetta magica, altro che classe AB1 
"Non farei mai parte di un club che accettasse la mia iscrizione" (G. Marx)
-

claudiocedrone
21,3k 4 7 9 - Master EY

- Messaggi: 15302
- Iscritto il: 18 gen 2012, 13:36
0
voti
; che volete farci, quando uno è rimbambito 
"Non farei mai parte di un club che accettasse la mia iscrizione" (G. Marx)
-

claudiocedrone
21,3k 4 7 9 - Master EY

- Messaggi: 15302
- Iscritto il: 18 gen 2012, 13:36
40 messaggi
• Pagina 4 di 4 • 1, 2, 3, 4
Chi c’è in linea
Visitano il forum: Nessuno e 239 ospiti

Elettrotecnica e non solo (admin)
Un gatto tra gli elettroni (IsidoroKZ)
Esperienza e simulazioni (g.schgor)
Moleskine di un idraulico (RenzoDF)
Il Blog di ElectroYou (webmaster)
Idee microcontrollate (TardoFreak)
PICcoli grandi PICMicro (Paolino)
Il blog elettrico di carloc (carloc)
DirtEYblooog (dirtydeeds)
Di tutto... un po' (jordan20)
AK47 (lillo)
Esperienze elettroniche (marco438)
Telecomunicazioni musicali (clavicordo)
Automazione ed Elettronica (gustavo)
Direttive per la sicurezza (ErnestoCappelletti)
EYnfo dall'Alaska (mir)
Apriamo il quadro! (attilio)
H7-25 (asdf)
Passione Elettrica (massimob)
Elettroni a spasso (guidob)
Bloguerra (guerra)



