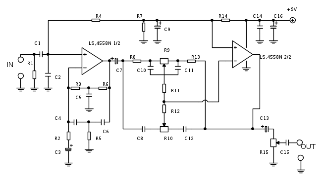
Allego la foto ma se serve posso postare con fidocad.
Grazie

Moderatore:
IsidoroKZ





drinu ha scritto:Ciao a tutti, vorrei sapere per favore quali componenti togliere dalla parte centrale dello schema per eliminare il controllo dei toni bassi e alti che non mi interessano.




drinu ha scritto:Che differenza c'è tra mettere il potenziometro all'inizio del circuito, prima del preamplificatore oppure dopo, all'uscita dove il segnale è già amplificato?




Torna a Elettronica e spettacolo
Visitano il forum: Nessuno e 6 ospiti