Cos'è ElectroYou | Login Iscriviti

ElectroYou - la comunità dei professionisti del mondo elettrico

[CDEY] Configurazione mosfet - Progetto di un carico attivo

Progettazione collaborativa: dall'idea alla formazione del gruppo di lavoro per la realizzazione di un prodotto finito.

Moderatore: Foto Utentebrabus

0
voti

[41] Re: [CDEY] Configurazione mosfet - Progetto di un carico att

Messaggioda Foto Utentebrabus » 4 ott 2013, 10:01

:ok: Foto Utentedavidde, e io mi sono perso la tua considerazione, very important: il budget!

Foto Utentestefanob70, quanto hai preventivato?

Io ti sparo la mia: per la schedina di controllo non vedo meno di 15-20 euro (da replicare per il numero di schede), poi manca l'interfaccia utente, ma per quella possono bastare due potenziometri, al momento.
La differenza grande la fanno il case, il dissipatore, gli strumenti... e aggiungici i mosfet con pad isolanti, viti, etc... su che ordine vogliamo stare?
Alberto.
Avatar utente
Foto Utentebrabus
22,2k 4 11 13
G.Master EY
G.Master EY
 
Messaggi: 3146
Iscritto il: 26 gen 2009, 15:16

0
voti

[42] Re: [CDEY] Configurazione mosfet - Progetto di un carico att

Messaggioda Foto Utentestefanob70 » 4 ott 2013, 11:32

Sul post[33] avevo messo un esempio di carico attivo da 10A che costa 295,00 Euro.
Avevo considerato di usare tutto quello che avevo gia' in casa e spendere il meno possibile.
In totale ho 7 MOS IRFP250.
A questo punto abbassiamo il tiro,poiche' se il sistema diventa instabile
sara' piu' difficile rivedere il tutto.
Direi di utilizzarne 6 in tutto ed utilizzare un bel dissipatore a ventilazione forzata.
Le ventole ce ne ho in abbondanza,manca solo il dissipatore e il box.
Ho anche due voltmetri a display recuperati da un alimentatore rotto e posso usare quelli.
con questa soluzione spero di contenere le spese entro i 50,00 euro.
Allegati
mosfet.jpg
mosfet.jpg (32.92 KiB) Osservato 7388 volte
ƎlectroYou
Avatar utente
Foto Utentestefanob70
14,1k 5 11 13
Master EY
Master EY
 
Messaggi: 3190
Iscritto il: 14 lug 2012, 13:14
Località: Roma

0
voti

[43] Re: [CDEY] Configurazione mosfet - Progetto di un carico att

Messaggioda Foto Utentestefanob70 » 4 ott 2013, 11:37

Grazie Foto UtenteKagliostro per il link.
Lo avevo visto in passato,pero' non ho mai avuto il tempo di realizzarlo,e testarlo.
ƎlectroYou
Avatar utente
Foto Utentestefanob70
14,1k 5 11 13
Master EY
Master EY
 
Messaggi: 3190
Iscritto il: 14 lug 2012, 13:14
Località: Roma

0
voti

[44] Re: [CDEY] Configurazione mosfet - Progetto di un carico att

Messaggioda Foto UtenteKagliostro » 4 ott 2013, 13:23

Male che vada, l'idea di riciclare dissipatori con ventola da CPU mi pare praticabile e low cost

per il resto ............ mi fido di quello che dite :ok:

K
Avatar utente
Foto UtenteKagliostro
6.396 4 5 7
Master
Master
 
Messaggi: 4830
Iscritto il: 19 set 2012, 11:32

3
voti

[45] Re: [CDEY] Configurazione mosfet - Progetto di un carico att

Messaggioda Foto Utentebrabus » 4 ott 2013, 14:08

Apro a chiudo una veloce parentesi sul carico attivo citato da Kagliostro, valida per il 99% dei carichi attivi che girano in rete, che presentano un difetto grave e molto subdolo... :evil:

Basta fare questa prova:

1) Supponi di impostare il carico in modalità corrente costante.
2) Supponi di non aver ancora collegato il generatore al carico.

Cosa succede quando colleghi il generatore?
Te lo dico io: l'anello di controllo del carico attivo è saturo: il mosfet si trova la massima tensione in Gate, facciamo 12V: praticamente tra Drain e Source hai la Rds,on, poche decine di milliohm per un IRFP250.
Risultato? Hai un corto secco! E per giunta, l'anello di controllo è sordo come un mulo (basta vedere il condensatore da 1 uF sul Gate... #-o ), ci mette un'eternità (ms, decine di ms, chi lo sa) prima di uscire dalla saturazione e regolare la corrente al valore impostato. Il fusibile ci ha già salutato da un po'... :mrgreen:

Quindi, per evitare i fuochi d'artificio, sei obbligato a collegare il generatore al carico, accendere prima il generatore, poi il carico, e sperare che il transitorio "vada bene"... no, non ci siamo! [-X

Lo schema va perfezionato come minimo in due aspetti:

1) incrementando le prestazioni dell'anello di controllo per renderlo più pronto, e recuperare velocemente qualsiasi picco indesiderato;
2) Sagomando la risposta del carico, facendolo entrare in modalità a resistenza costante per tensioni d'ingresso inferiori a una certa soglia. In questo modo, quando il carico è scollegato evitiamo la saturazione dell'anello; nel momento in cui colleghiamo la sorgente, la corrente salirà senza overshoot, picchi incontrollati, e altre pazzie del genere.

Eppure sembrava funzionare... :roll:
Ragazzi, a saldare i transistor e fissarli sul dissipatore si fa presto: il segreto sta sempre nel controllo! :ok:

p.s.: il problema si verifica anche "impostando a zero il potenziometro di corrente", come suggerito dal buon Chirio... sapete cosa succede? Siamo nelle mani della tensione di offset dell'operazionale. Se siamo fortunati, il mosfet è spento, se siamo sfortunati è un corto secco! :lol:
Stasera, tempo permettendo, disegno uno schema che mi piace.
Alberto.
Avatar utente
Foto Utentebrabus
22,2k 4 11 13
G.Master EY
G.Master EY
 
Messaggi: 3146
Iscritto il: 26 gen 2009, 15:16

0
voti

[46] Re: [CDEY] Configurazione mosfet - Progetto di un carico att

Messaggioda Foto Utentestefanob70 » 4 ott 2013, 14:16

Foto Utentebrabus perché non usiamo lo stesso schema del carico attivo bipolare?
Aggiungiamo una manciata di Mosfet in piu' in parallelo,aumentiamo l'ingombro del dissipatore ed almeno 2 ventole.
che ne pensi?
ƎlectroYou
Avatar utente
Foto Utentestefanob70
14,1k 5 11 13
Master EY
Master EY
 
Messaggi: 3190
Iscritto il: 14 lug 2012, 13:14
Località: Roma

0
voti

[47] Re: [CDEY] Configurazione mosfet - Progetto di un carico att

Messaggioda Foto Utentestefanob70 » 4 ott 2013, 14:20

brabus ha scritto:Ragazzi, a saldare i transistor e fissarli sul dissipatore si fa presto: il segreto sta sempre nel controllo! :ok:

molto d'accordo! ;-)
brabus ha scritto:Stasera, tempo permettendo, disegno uno schema che mi piace.


Dai,magari faccio un prototipo al volo e vediamo cosa succede.. :ok:
ƎlectroYou
Avatar utente
Foto Utentestefanob70
14,1k 5 11 13
Master EY
Master EY
 
Messaggi: 3190
Iscritto il: 14 lug 2012, 13:14
Località: Roma

0
voti

[48] Re: [CDEY] Configurazione mosfet - Progetto di un carico att

Messaggioda Foto Utentebrabus » 4 ott 2013, 15:07

stefanob70 ha scritto:Foto Utentebrabus perché non usiamo lo stesso schema del carico attivo bipolare?
Aggiungiamo una manciata di Mosfet in piu' in parallelo,aumentiamo l'ingombro del dissipatore ed almeno 2 ventole.
che ne pensi?


Fondamentalmente lo schema è quello, togli la parte "bipolare" e sei a posto. :ok:
La mia idea era proprio quella di riprendere un paio di concetti impiegati in quello schema, soprattutto per realizzare il "ginocchio" resistenza costante/corrente costante.

In ogni caso siamo esattamente al solito punto: aggiungendo mosfet cambi la risposta dinamica dello stadio di potenza, e il controllo va ridisegnato.

Facciamo così: lo progettiamo per gestire due mosfet in parallelo, poi puoi sempre replicarlo 3 volte per gestire i 6 mosfet.

A questo punto rivediamo le specifiche, con 6 mosfet potrai dissipare un massimo di 150W... vediamo se riusciamo a buttare via qualcosa di più con le ventole. :ok:
Alberto.
Avatar utente
Foto Utentebrabus
22,2k 4 11 13
G.Master EY
G.Master EY
 
Messaggi: 3146
Iscritto il: 26 gen 2009, 15:16

3
voti

[49] Re: [CDEY] Configurazione mosfet - Progetto di un carico att

Messaggioda Foto Utentestefanodelfiore » 4 ott 2013, 15:24

Se può essere d'aiuto a questo link:
http://cp.literature.agilent.com/litweb/pdf/5951-2828.pdf
si può reperire il "service manual" con i relativi schemi elettrici del carico elettronico da 300W della Agilent (ex HP) modello 6060B e 6063B. Dai service manual della Agilent si può imparare molto.
A questo link: http://www.home.agilent.com/agilent/techSupport.jspx?cc=IT&lc=ita&nid=-536902252.536880312.08&pid=1000001519%3Aepsg%3Apro&pageMode=OV la descrizione dello strumento

Stefano
Avatar utente
Foto Utentestefanodelfiore
1.673 3 8
Master
Master
 
Messaggi: 569
Iscritto il: 28 mar 2009, 20:15
Località: Bologna

2
voti

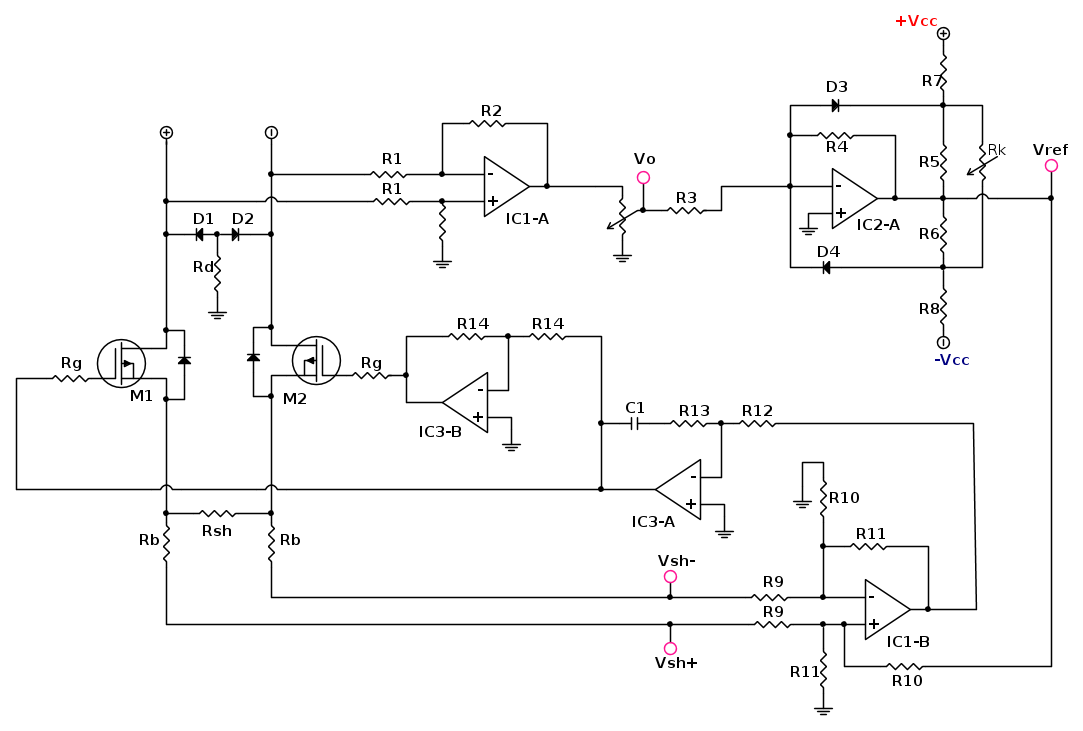
[50] Re: [CDEY] Configurazione mosfet - Progetto di un carico att

Messaggioda Foto Utentestefanob70 » 4 ott 2013, 15:29

Foto Utentebrabus ho replicato il tuo schema in fidocadj,se me lo consenti lo sto pubblicando,altrimenti lo elimino.
Cosi possiamo gia' partire da qui:
ƎlectroYou
Avatar utente
Foto Utentestefanob70
14,1k 5 11 13
Master EY
Master EY
 
Messaggi: 3190
Iscritto il: 14 lug 2012, 13:14
Località: Roma

PrecedenteProssimo

Torna a Crowd Design

Chi c’è in linea

Visitano il forum: Nessuno e 4 ospiti