Salve a tutti.
Chi mi aiuta a capire se ho fatto bene un progettino in PLC su un miscelatore a 4 liquidi?
Miscelatore a quattro liquidi
Moderatori:
dimaios,
carlomariamanenti
41 messaggi
• Pagina 1 di 5 • 1, 2, 3, 4, 5
0
voti
O chi ti sa leggere nel pensiero, (stando a quanto hai postato sino ad ora).
Oppure nessuno.
Diciamo che, per poterti aiutare serve molto, molto materiale in più da poter visionare e, se queste sono le premesse, marca male... Dai fai qualche bello sforzo. Le regole del forum te le leggi, ti adegui e, posta questo tuo progetto.
Oppure nessuno.
Diciamo che, per poterti aiutare serve molto, molto materiale in più da poter visionare e, se queste sono le premesse, marca male... Dai fai qualche bello sforzo. Le regole del forum te le leggi, ti adegui e, posta questo tuo progetto.
-

Candy
32,5k 7 10 13 - CRU - Account cancellato su Richiesta utente
- Messaggi: 10123
- Iscritto il: 14 giu 2010, 22:54
0
voti
Evidentemente essere giovani vuol anche dire questo. E mettiamoci un poca di pazienza.
Io ad esempio ho ricevuto un PDF via posta privata, che dovrei visionare. Non sono molto d'accordo sull'uso dello strumento MP per questo tipo di corrispondeza. Quindi, invito, come ho già risposto privatamente, a fare tutti gli sforzi utili per togliersi di dosso pigrizia, svogliatezza e tutto quello che non so descrivere, e dimostrare una maturità di qualche tipo.
Certo che troverai persone che ti aiuteranno. Ma è palese. Ma, ragazzo mio, il primo a dover fare bene sei tu, altrimenti non ci sarà aiuto che funzioni.
Io ad esempio ho ricevuto un PDF via posta privata, che dovrei visionare. Non sono molto d'accordo sull'uso dello strumento MP per questo tipo di corrispondeza. Quindi, invito, come ho già risposto privatamente, a fare tutti gli sforzi utili per togliersi di dosso pigrizia, svogliatezza e tutto quello che non so descrivere, e dimostrare una maturità di qualche tipo.
Certo che troverai persone che ti aiuteranno. Ma è palese. Ma, ragazzo mio, il primo a dover fare bene sei tu, altrimenti non ci sarà aiuto che funzioni.
-

Candy
32,5k 7 10 13 - CRU - Account cancellato su Richiesta utente
- Messaggi: 10123
- Iscritto il: 14 giu 2010, 22:54
0
voti
Allora comincio scrivendo il progetto e poi mano mano i vari segmenti da me sviluppati
Un impianto di miscelazione automatico deve dosare opportunamente e mescolare 4 liquidi
diversi. I singoli liquidi vengono prelevati da quattro condotte separate (A, B, C, D) tramite quattro elettrovalvole
(YV1..YV4) e, mediante l’azione della pompa P1 vengono convogliati nel serbatoio S dove il MOT 1 esegue l'operazione di mescolazione.
Nel serbatoio sono montati quattro interruttori di prossimità SL1..SL4 (NC), impostabili come posizione per
segnalare il livello di riempimento del serbatoio S.
Funzionamento:
il processo inizia quando si preme il pulsante di start S0. La lampada H0 si accende e si avviano MOT 2 e MOT1.
Si apre l'elettrovalvola y1 e il liquido 1 viene messo nel serbatoio fino a che il livello non raggiunge i primo interruttore di prossimità.
Dopo si chiude y1 e si apre y2 e si riempie fino al 2° livello e così via per i liquidi 3 e 4.
Quando si chiude y4 si disinserisce mot2. 10 sec dopo la chiusura di y4 si spegne h0 e si accende la lampada di fine ciclo h5.
dopo l'accensione di h5 si può premere il pulsante di stop s5. allora si disinserisce mot1 e si spegne h5; il serbatoio può essere svuotato.
se h5 non si accende il pulsante s5 non è abilitato.
l'impianto si ferma se si preme s6 di emergenza o scatta uno dei due interruttori termici di sovraccorrente f1 e f2 dei motori.
Un impianto di miscelazione automatico deve dosare opportunamente e mescolare 4 liquidi
diversi. I singoli liquidi vengono prelevati da quattro condotte separate (A, B, C, D) tramite quattro elettrovalvole
(YV1..YV4) e, mediante l’azione della pompa P1 vengono convogliati nel serbatoio S dove il MOT 1 esegue l'operazione di mescolazione.
Nel serbatoio sono montati quattro interruttori di prossimità SL1..SL4 (NC), impostabili come posizione per
segnalare il livello di riempimento del serbatoio S.
Funzionamento:
il processo inizia quando si preme il pulsante di start S0. La lampada H0 si accende e si avviano MOT 2 e MOT1.
Si apre l'elettrovalvola y1 e il liquido 1 viene messo nel serbatoio fino a che il livello non raggiunge i primo interruttore di prossimità.
Dopo si chiude y1 e si apre y2 e si riempie fino al 2° livello e così via per i liquidi 3 e 4.
Quando si chiude y4 si disinserisce mot2. 10 sec dopo la chiusura di y4 si spegne h0 e si accende la lampada di fine ciclo h5.
dopo l'accensione di h5 si può premere il pulsante di stop s5. allora si disinserisce mot1 e si spegne h5; il serbatoio può essere svuotato.
se h5 non si accende il pulsante s5 non è abilitato.
l'impianto si ferma se si preme s6 di emergenza o scatta uno dei due interruttori termici di sovraccorrente f1 e f2 dei motori.
0
voti
Anzitutto definisco le variabili di input e output
INPUT
S0 START
B1 SENSORE LIVELLO 1
B2 SENSORE LIVELLO 2
B3 SENSORE LIVELLO 3
B4 SENSORE LIVELLO 4
S5 STOP
S6 EMERGENZA
OUTPUT
Y1 ELETTR. PROD. 1
Y2 ELETTR. PROD. 2
Y3 ELETTR. PROD. 3
Y4 ELETTR. PROD. 4
Y5 ELETTR. SCARICO SERBATOIO
K1 BOBINA CONTATTORE MOT 1
K2 BOBINA CONTATTORE MOT 2
H0 LAMPADA START
H5 LAMPADADI FINE CICLO
INPUT
S0 START
B1 SENSORE LIVELLO 1
B2 SENSORE LIVELLO 2
B3 SENSORE LIVELLO 3
B4 SENSORE LIVELLO 4
S5 STOP
S6 EMERGENZA
OUTPUT
Y1 ELETTR. PROD. 1
Y2 ELETTR. PROD. 2
Y3 ELETTR. PROD. 3
Y4 ELETTR. PROD. 4
Y5 ELETTR. SCARICO SERBATOIO
K1 BOBINA CONTATTORE MOT 1
K2 BOBINA CONTATTORE MOT 2
H0 LAMPADA START
H5 LAMPADADI FINE CICLO
0
voti
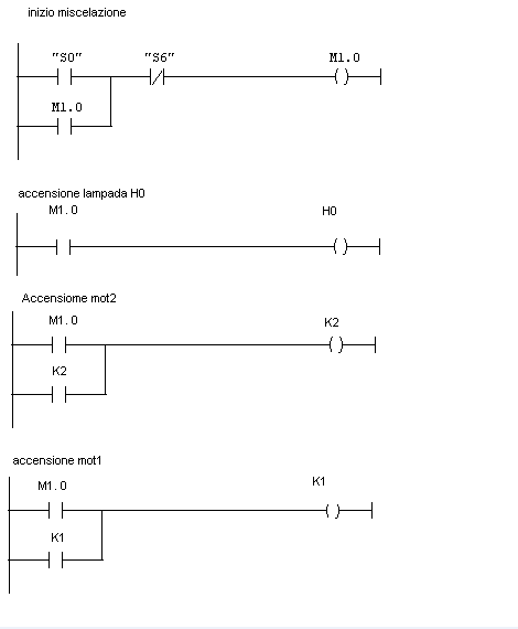
Per la pochezza di codice postato, è impossibile dire se questo sia giusto o meno.
Immagino due scenari:
1) Se in altre network K1 e K2 sono resettati in qualche modo, allora, il codice, anche se brutto, sarebbe corretto;
2) Se invece, in ogni caso, K1 e K2 non compaiono altrove, allora ci sono già grossi errori, nella piccolezza del lavoro.
Ma con solo quelle tre network, è insensato ragionare oltre: la mia visione lontana dal mondo accademico spaventerebbe.
Sarebbe sensato scrivere tutto il programma utile a rispondere al testo dell'esercizio, e poi analizzarlo. Per convenienza, prova a frazionare il lavoro in più immagini. Una per ogni network. Nella mia testa, agli effetti, non lo vedo complesso.
Poi attenzione a verificare di rispettare i canoni prescritti dal docente. C'è modo e modo di scrivere un programma e, presi 10, 100 o 1000 sviluppatori diversi, ci si ritrova con altrettanti diversi programmi per ottenere lo stesso risultato.
Non so se sia un mio presentimento, ma a me sembra questo esercizio, un finto combinatorio. Si parla solo dello riempimento, e non dello svuotamento, che potrebbe anche essere manuale, ma in ogni caso riserverebbe delle sorprese spiacevoli.
Immagino due scenari:
1) Se in altre network K1 e K2 sono resettati in qualche modo, allora, il codice, anche se brutto, sarebbe corretto;
2) Se invece, in ogni caso, K1 e K2 non compaiono altrove, allora ci sono già grossi errori, nella piccolezza del lavoro.
Ma con solo quelle tre network, è insensato ragionare oltre: la mia visione lontana dal mondo accademico spaventerebbe.
Sarebbe sensato scrivere tutto il programma utile a rispondere al testo dell'esercizio, e poi analizzarlo. Per convenienza, prova a frazionare il lavoro in più immagini. Una per ogni network. Nella mia testa, agli effetti, non lo vedo complesso.
Poi attenzione a verificare di rispettare i canoni prescritti dal docente. C'è modo e modo di scrivere un programma e, presi 10, 100 o 1000 sviluppatori diversi, ci si ritrova con altrettanti diversi programmi per ottenere lo stesso risultato.
Non so se sia un mio presentimento, ma a me sembra questo esercizio, un finto combinatorio. Si parla solo dello riempimento, e non dello svuotamento, che potrebbe anche essere manuale, ma in ogni caso riserverebbe delle sorprese spiacevoli.
-

Candy
32,5k 7 10 13 - CRU - Account cancellato su Richiesta utente
- Messaggi: 10123
- Iscritto il: 14 giu 2010, 22:54
0
voti
Io non sono a lezione con te. Io non so in quale contesto di studio si inserisce l'esercizio, Già ti avevo scritto che, ad esempio, bisogna anche sapere in quale contesto deve essere scritto: combinatorio? sequenziale? Altro?
In più, il forum aiuta e non sostituisce l'interessato.
Per ora aggiungo che, parlando di programmazione in LADDER, personalmente, se possibile, preferisco vedere nella stessa network tutte le condizioni di SET, RESET od assegnazione di una variabile. Anche se, tecnicamente, è possibile fare diversamente. (Questo per questioni di leggibilità).
Ma mi sto allontanando troppo.
Il fatto è che invece tu non hai nessuna idea di cosa stai facendo, o quasi nessuna. E non c'entra nulla la programmazione.
Tra l'altro, mi viene in mente anche una domanda: il testo dell'esercizio differisce rispetto al listato I/O, almeno per una Y5, Chi ha ragione?
Prima di passare alla programmazione della sequenza, riesci a mettere nero su bianco un diagramma temporale? Magari utilizzando FidocadJ? Dal diagramma temporale vedresti molto meglio, ad esempio, quali eventi ed elementi ti potranno servire mettere assieme il programma. Con l'esperienza poi, diagrammi e schemi ti si formeranno in testa senza dover usare la carta. Ma per ora tocca a te apprendere. Fai il diagramma delle varie fasi.
In più, il forum aiuta e non sostituisce l'interessato.
Per ora aggiungo che, parlando di programmazione in LADDER, personalmente, se possibile, preferisco vedere nella stessa network tutte le condizioni di SET, RESET od assegnazione di una variabile. Anche se, tecnicamente, è possibile fare diversamente. (Questo per questioni di leggibilità).
Ma mi sto allontanando troppo.
Il fatto è che invece tu non hai nessuna idea di cosa stai facendo, o quasi nessuna. E non c'entra nulla la programmazione.
Tra l'altro, mi viene in mente anche una domanda: il testo dell'esercizio differisce rispetto al listato I/O, almeno per una Y5, Chi ha ragione?
Prima di passare alla programmazione della sequenza, riesci a mettere nero su bianco un diagramma temporale? Magari utilizzando FidocadJ? Dal diagramma temporale vedresti molto meglio, ad esempio, quali eventi ed elementi ti potranno servire mettere assieme il programma. Con l'esperienza poi, diagrammi e schemi ti si formeranno in testa senza dover usare la carta. Ma per ora tocca a te apprendere. Fai il diagramma delle varie fasi.
-

Candy
32,5k 7 10 13 - CRU - Account cancellato su Richiesta utente
- Messaggi: 10123
- Iscritto il: 14 giu 2010, 22:54
3
voti
Credevo che in questo forum si scrivesse per poter imparare ed essere corretti da gente molto più preparata o con maggiore esperienza di altre e invece mi ritrovo ad essere giudicato.
Credo che il rispetto non vada mai calpestato, cosa che lei ha fatto sentenziando che io non abbia capito nulla o non abbia idea di ciò che stia facendo.
Tra l'altro c'è da considerare che io ho una preparazione accademica molto forte alle spalle ma in questo ambito purtroppo c'è stata una totale assenza di corsi e cerco di risolvere autonomamente le mie carenze. Quindi onestamente mi sento offeso nell'essere giudicato in tal modo.
Nessuno vi obbliga a rispondere se dovete farlo in maniera scocciata, disinteressata...guardate e passate oltre...
Credo che il rispetto non vada mai calpestato, cosa che lei ha fatto sentenziando che io non abbia capito nulla o non abbia idea di ciò che stia facendo.
Tra l'altro c'è da considerare che io ho una preparazione accademica molto forte alle spalle ma in questo ambito purtroppo c'è stata una totale assenza di corsi e cerco di risolvere autonomamente le mie carenze. Quindi onestamente mi sento offeso nell'essere giudicato in tal modo.
Nessuno vi obbliga a rispondere se dovete farlo in maniera scocciata, disinteressata...guardate e passate oltre...
41 messaggi
• Pagina 1 di 5 • 1, 2, 3, 4, 5
Torna a Automazione industriale ed azionamenti
Chi c’è in linea
Visitano il forum: Nessuno e 1 ospite

Elettrotecnica e non solo (admin)
Un gatto tra gli elettroni (IsidoroKZ)
Esperienza e simulazioni (g.schgor)
Moleskine di un idraulico (RenzoDF)
Il Blog di ElectroYou (webmaster)
Idee microcontrollate (TardoFreak)
PICcoli grandi PICMicro (Paolino)
Il blog elettrico di carloc (carloc)
DirtEYblooog (dirtydeeds)
Di tutto... un po' (jordan20)
AK47 (lillo)
Esperienze elettroniche (marco438)
Telecomunicazioni musicali (clavicordo)
Automazione ed Elettronica (gustavo)
Direttive per la sicurezza (ErnestoCappelletti)
EYnfo dall'Alaska (mir)
Apriamo il quadro! (attilio)
H7-25 (asdf)
Passione Elettrica (massimob)
Elettroni a spasso (guidob)
Bloguerra (guerra)
