buongiorno a tutti! ho la passione per la musica e anche un po' dell'autocostruzione; per questo vorrei realizzare, senza troppe pretese, dei mixer per microfoni e strumenti musicali, dei controlli preamplificati per i toni, degl'amplificatori audio, degli effetti, con i rispettivi alimentatori.
per questo motivo voglio fare un assortimento di resistori, condensatori (elettrolitici, di ceramica, di poliestere).
mi chiedo, sapendone il valore:
- in base a quale criterio si sceglie la potenza e la tolleranza di un resistore?
- e la tensione ed il materiale di un condensatore?
- quali mi consigliate per il mio impiego?
Scegliere potenze resistori e tensioni condensatori
Moderatori:
carloc,
g.schgor,
BrunoValente,
IsidoroKZ
11 messaggi
• Pagina 1 di 2 • 1, 2
1
voti
Ciao
clayton.
La potenza di un resistore si calcola in base alla corrente che l' attraversa.
Ottenuto il valore di potenza richiesto, di solito, si monta nel circuito una resistenza con una potenza almeno di 3 volte il valore calcolato.
La tolleranza è determinata dalla precisione che si vuole dal circuito.
La scelta di un condensatore, con una determinata tensione, è legata al circuito in cui tale condensatore è fatto lavorare e viene valutata in fase di progetto.
Idem per il materiale di costruzione del condensatore.
Non si possono consigliare dei componenti "a caso", occorre conoscere il circuito dove verranno posizionati; cioè si devono considerare le correnti e le tensioni a cui questi verranno sottoposti.
clayton ha scritto:- in base a quale criterio si sceglie la potenza e la tolleranza di un resistore?
La potenza di un resistore si calcola in base alla corrente che l' attraversa.
Ottenuto il valore di potenza richiesto, di solito, si monta nel circuito una resistenza con una potenza almeno di 3 volte il valore calcolato.
La tolleranza è determinata dalla precisione che si vuole dal circuito.
clayton ha scritto:- e la tensione ed il materiale di un condensatore?
La scelta di un condensatore, con una determinata tensione, è legata al circuito in cui tale condensatore è fatto lavorare e viene valutata in fase di progetto.
Idem per il materiale di costruzione del condensatore.
clayton ha scritto:- quali mi consigliate per il mio impiego?
Non si possono consigliare dei componenti "a caso", occorre conoscere il circuito dove verranno posizionati; cioè si devono considerare le correnti e le tensioni a cui questi verranno sottoposti.
0
voti
gentilissimo
mrc, innanzitutto grazie per la celere risposta!
diciamo che io alimento con un duale e la sua tensione è 15V e che la corrente assorbita è di 30mA, quindi 15x0,03=0,45W perciò userò una resistenza da 1,5W o da 2W, ho capito bene?
quindi il valore di tolleranza è indirettamente proporzionale alla percentuale? esempio: bassa percentuale = alta precisione, intendi questo?
qui già si complica.. io parto da progetti già fatti, non sempre però vengono riportate le tensioni o i materiali dei condensatori. faccio dei ragionamenti da puro novellino del campo, quindi mi si corregga pure se sbaglio:
- sui simboli dei condensatori polarizzati, sceglierò gli elettrolitici in alluminio o tantalio
- quelli a bassissimo valore userò i ceramici
- per i condensatori di valore alto da 1uF in sù i poliestere o polipropilene
per la tensione proprio non immagino assolutamente il calcolo da fare

mrc ha scritto:La potenza di un resistore si calcola in base alla corrente che l' attraversa.
Ottenuto il valore di potenza richiesto, di solito, si monta nel circuito una resistenza con una potenza almeno di 3 volte il valore calcolato.
diciamo che io alimento con un duale e la sua tensione è 15V e che la corrente assorbita è di 30mA, quindi 15x0,03=0,45W perciò userò una resistenza da 1,5W o da 2W, ho capito bene?
mrc ha scritto:La tolleranza è determinata dalla precisione che si vuole dal circuito.
quindi il valore di tolleranza è indirettamente proporzionale alla percentuale? esempio: bassa percentuale = alta precisione, intendi questo?
mrc ha scritto:La scelta di un condensatore, con una determinata tensione, è legata al circuito in cui tale condensatore è fatto lavorare e viene valutata in fase di progetto.
Idem per il materiale di costruzione del condensatore.
qui già si complica.. io parto da progetti già fatti, non sempre però vengono riportate le tensioni o i materiali dei condensatori. faccio dei ragionamenti da puro novellino del campo, quindi mi si corregga pure se sbaglio:
- sui simboli dei condensatori polarizzati, sceglierò gli elettrolitici in alluminio o tantalio
- quelli a bassissimo valore userò i ceramici
- per i condensatori di valore alto da 1uF in sù i poliestere o polipropilene
per la tensione proprio non immagino assolutamente il calcolo da fare
0
voti
clayton ha scritto:...diciamo che io alimento con un duale e la sua tensione è 15V e che la corrente assorbita è di 30mA, quindi 15x0,03=0,45W perciò userò una resistenza da 1,5W o da 2W, ho capito bene?
Se alimenti solamente una resistenza, il ragionamento è corretto, ma se la resistenza fa parte di un circuito occorre considerare la corrente che l' attraversa, la quale è determinata anche dagli altri componenti del circuito.
clayton ha scritto:...quindi il valore di tolleranza è indirettamente proporzionale alla percentuale? esempio: bassa percentuale = alta precisione, intendi questo?
Se il tuo circuito deve avere una certa precisione devi usare componenti con una tolleranza bassa, esempio resistenze all' 1%.
clayton ha scritto:...io parto da progetti già fatti, non sempre però vengono riportate le tensioni o i materiali dei condensatori....
Se sono progetti eseguiti nella giusta maniera devono riportare l' elenco dei componenti da usare, quindi anche il tipo di resistenze e condensatori.
Altrimenti si tratta di progetti eseguiti a metà.
0
voti
mrc ha scritto:Se alimenti solamente una resistenza, il ragionamento è corretto, ma se la resistenza fa parte di un circuito occorre considerare la corrente che l' attraversa, la quale è determinata anche dagli altri componenti del circuito.
perdona la mia ignoranza..
quindi in questo caso per trovare la R dovrò prima trovare la somma delle resistenze in serie poi quella delle resistenze in parallelo (R parallelo=somma R x 1/R), sommarle e il gioco è fatto?
mrc ha scritto:Se il tuo circuito deve avere una certa precisione devi usare componenti con una tolleranza bassa, esempio resistenze all' 1%.
perfetto!! quindi, considerando che devo avere una certa precisione, dovrò optare per la serie E96, giusto?
grazie 1000
1
voti
clayton ha scritto: io parto da progetti già fatti, non sempre però vengono riportate le tensioni o i materiali dei condensatori
Se puoi portare esempio di tali progetti monchi penso che qualche esempio possa valere più di tante parole.
E ciò vale anche per i resistori
-

FedericoSibona
5.022 3 5 8 - Master

- Messaggi: 3951
- Iscritto il: 19 mar 2013, 11:43
0
voti
clayton ha scritto:...quindi in questo caso per trovare la R dovrò prima trovare la somma delle resistenze in serie poi quella delle resistenze in parallelo.... e il gioco è fatto?
Non è così semplice ne immediato, dipende dal tipo di circuito e dalla sua complessità.
Segui il consiglio di
Per disegnare ed allegare ai post uno schema elettrico usa FIDOCADJ.
Al seguente link trovi una guida all' uso:
http://www.electroyou.it/elettrodomus/w ... -per-tonni
0
voti
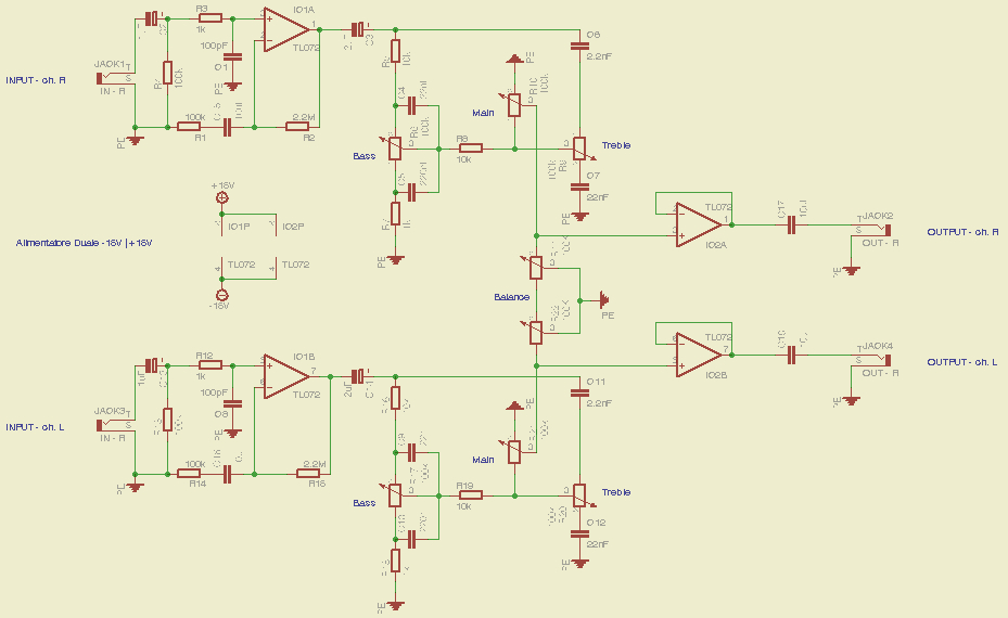
vi posto un circuito di esempio, considerando che C2, C3, C13,C14 li cambio con quelli in poliestere a 100V. grazie a tutti.
- Allegati
-
- il circuito
- il circuito mini.jpg (203.61 KiB) Osservato 8832 volte
0
voti
A parte il fatto che non si leggono le diciture dei componenti, ma quello è un circuito audio di basso segnale e non non mi pare di vedere componenti critici come tensione/corrente.
I resistori vanno bene quelli da 1/4 di watt, gli elettrolitici vanno bene da 10/16V ed i condensatori ceramici o in poliestere hanno in genere tensioni di isolamento esuberanti per quell'impiego.
Diverso sarebbe, ad esempio, il circuito di alimentazione degli integrati che eroga ±18V (o 15 o 16?)
I resistori vanno bene quelli da 1/4 di watt, gli elettrolitici vanno bene da 10/16V ed i condensatori ceramici o in poliestere hanno in genere tensioni di isolamento esuberanti per quell'impiego.
Diverso sarebbe, ad esempio, il circuito di alimentazione degli integrati che eroga ±18V (o 15 o 16?)
-

FedericoSibona
5.022 3 5 8 - Master

- Messaggi: 3951
- Iscritto il: 19 mar 2013, 11:43
0
voti
FedericoSibona ha scritto:A parte il fatto che non si leggono le diciture dei componenti, ma quello è un circuito audio di basso segnale e non non mi pare di vedere componenti critici come tensione/corrente.
foto ad alta risoluzione: http://img401.imageshack.us/img401/1160/yan9.png
Grazie Federico ho postato il circuito con una foto ad alta risoluzione.
FedericoSibona ha scritto:I resistori vanno bene quelli da 1/4 di watt,
perfetto allora sicuramente prenderò quelli da 1/4 di watt, con tolleranza 1% e 5%.
FedericoSibona ha scritto:gli elettrolitici vanno bene da 10/16V ed i condensatori ceramici o in poliestere hanno in genere tensioni di isolamento esuberanti per quell'impiego.
perfetto anche per gli elettrolitici che userò in altri progetti, mentre i ceramici e poliestere ho notato tensioni sopra i 50V per i primi e sopra i 100V per i secondi, queste possono andare bene per questo ed altri progetti di questo tipo?
FedericoSibona ha scritto:Diverso sarebbe, ad esempio, il circuito di alimentazione degli integrati che eroga ±18V (o 15 o 16?)
Chiedo scusa erano ±16V su questo circuito!! Che sarebbe cambiato se avessi optato per un duale con tensione e potenza del trasformatore a presa centrale da ±18V e 22W?
Le foto devono essere inserite direttamente nel post perche' i server esterni sono vietati. Lo stesso dicasi per gli schemi; ti e' stato chiesto di usare FidoCadJ e tu hai postato in modo diverso.
Leggiti le regole del forum. Sia lo schema che i link verranno cancellati a breve.
11 messaggi
• Pagina 1 di 2 • 1, 2
Chi c’è in linea
Visitano il forum: Nessuno e 39 ospiti

Elettrotecnica e non solo (admin)
Un gatto tra gli elettroni (IsidoroKZ)
Esperienza e simulazioni (g.schgor)
Moleskine di un idraulico (RenzoDF)
Il Blog di ElectroYou (webmaster)
Idee microcontrollate (TardoFreak)
PICcoli grandi PICMicro (Paolino)
Il blog elettrico di carloc (carloc)
DirtEYblooog (dirtydeeds)
Di tutto... un po' (jordan20)
AK47 (lillo)
Esperienze elettroniche (marco438)
Telecomunicazioni musicali (clavicordo)
Automazione ed Elettronica (gustavo)
Direttive per la sicurezza (ErnestoCappelletti)
EYnfo dall'Alaska (mir)
Apriamo il quadro! (attilio)
H7-25 (asdf)
Passione Elettrica (massimob)
Elettroni a spasso (guidob)
Bloguerra (guerra)

