Cos'è ElectroYou | Login Iscriviti

ElectroYou - la comunità dei professionisti del mondo elettrico

Amplificatore con TDA2050

hi-fi, luci, suoni, effetti speciali, palcoscenici...

Moderatore: Foto UtenteIsidoroKZ

0
voti

[11] Re: Amplificatore con TDA2050

Messaggioda Foto Utentepatrickfog » 13 ott 2013, 10:57

Nooo.. ho letto troppo tardi il consiglio :( .Infatti vi stavo per postare l'ennesimo insuccesso .
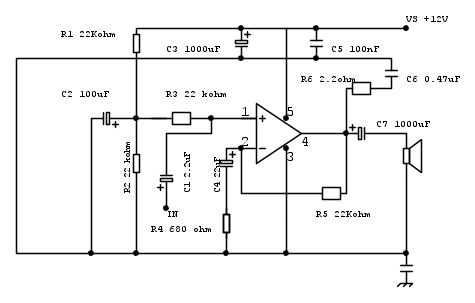
Ho seguito lo schema proposto a pag 6, e inserisco in maniera sommaria quello che ho cercato di riprodurre sulla breadboard. Purtroppo l'ho già alimentato e l'altoparlante fa "buzz" continuo.
Non capisco una cosa dallo schema proposto a pagina 6 ( metto gli allegati) . Dal disegno del circuito ( parlo della mia interpretazione ovviamente ) , mi sembra di capire che il condensatore C1 ha la massa collegata al pin 1 e il positivo al jack ...dal layout , il disegnino mi sembra riporti il contario.. cosa non mi è chiaro? Per quanto riguarda il mio schemino, lo pubblico e poi se vorrete , vi annoierò anche con le foto. Per la vostra esperienza ,la mia domanda è .. non è che avrò già distrutto il tda?


Giusto per capire se ho chiari i concetti base, ho collegato tutto giusto? VS ( + 12V ) Ground ( massa + massa del jack + un connettore del'altoparlante ) e IN ( positivo del jack ) .
A presto e buona domenica a tutti O_/
Allegati
schema1.jpg
schema pag 6
schema1.jpg (24.89 KiB) Osservato 7306 volte
layout.jpg
layout pag. 6
layout.jpg (31.39 KiB) Osservato 7306 volte
Avatar utente
Foto Utentepatrickfog
0 3
 
Messaggi: 33
Iscritto il: 8 ago 2013, 14:56

0
voti

[12] Re: Amplificatore con TDA2050

Messaggioda Foto UtenteMavKtr » 13 ott 2013, 13:05

patrickfog ha scritto:mi sembra di capire che il condensatore C1 ha la massa collegata al pin 1 e il positivo al jack ...dal layout , il disegnino mi sembra riporti il contario.. cosa non mi è chiaro?

In questi casi, a volte capità di vedere condensatori montati con polarità invertita, perché si orienta il polo positivo dal lato in cui si nota una maggiore presenza di tensione DC. Puoi provare a montarne uno non polarizzato, ma non credo si questo il problema.

patrickfog ha scritto:la mia domanda è .. non è che avrò già distrutto il tda?

Tutto è possibile! :-)
Ma se si è danneggiato, credo sia successo col circuito che hai postato ieri e non con questo.

patrickfog ha scritto:Giusto per capire se ho chiari i concetti base, ho collegato tutto giusto? VS ( + 12 V ) Ground ( massa + massa del jack + un connettore del'altoparlante ) e IN ( positivo del jack ) .

Occhio che a massa non ci va "un connettore qualunque dell'altoparlante", ma quello contrassegnato col segno - .
Avatar utente
Foto UtenteMavKtr
855 1 4 6
Expert
Expert
 
Messaggi: 734
Iscritto il: 3 mar 2012, 7:23

0
voti

[13] Re: Amplificatore con TDA2050

Messaggioda Foto Utenteedgar » 13 ott 2013, 13:44

Cerca di definire meglio coas intendi con buzz, così vediamo di capire meglio cosa succede. Senza collegare sorgenti sonore, se tocchi col dito l'ingresso si sente il ronzio a 50 Hz?
Avatar utente
Foto Utenteedgar
10,0k 4 5 8
Master
Master
 
Messaggi: 5229
Iscritto il: 15 set 2012, 22:59

0
voti

[14] Re: Amplificatore con TDA2050

Messaggioda Foto Utentepatrickfog » 13 ott 2013, 15:51

No , non si sente nessuna differenza, in reltà il " buzz " è un ronzio continuo. C'è toccando o meno il jack... Però mi spiace, ma non saprei quantificarti o riconoscere la differenza degli Hertz di cui mi parli...
Potrei comprare un tda nuovo ,se mi confermate che il circuito come l'ho proposto è nella versione corretta.
Collegando ovviamente il - dell'altoparlante al posto giusto intendo..
Avatar utente
Foto Utentepatrickfog
0 3
 
Messaggi: 33
Iscritto il: 8 ago 2013, 14:56

0
voti

[15] Re: Amplificatore con TDA2050

Messaggioda Foto Utenteclaudiocedrone » 13 ott 2013, 16:50

:-) Premesso che con il collegamento precedente oltre ad aver fritto l'alimentatore potresti aver fritto anche il TDA, ti rinnovo l'invito a postare delle foto ben visibili del montaggio su breadboard; nella tua ultima versione in fidocad dello schema del circuito con alimentazione singola c'è un errore gravissimo, un condensatore di capacità non specificata (in basso a destra sotto a tutto) tra la linea di "ground" e il simbolo della "terra"; sorvolando sulla non proprietà della simbologia usata, se per caso hai messo veramente un condensatore (che non capisco dove tu abbia visto sullo schema del datasheet) tra il riferimento equipotenziale del circuito e il terminale negativo della alimentazione il risultato è che il circuito non risulta alimentato poiché i condensatori, per la corrente continua sono dei circuiti aperti. O_/
"Non farei mai parte di un club che accettasse la mia iscrizione" (G. Marx)
Avatar utente
Foto Utenteclaudiocedrone
21,3k 4 7 9
Master EY
Master EY
 
Messaggi: 15302
Iscritto il: 18 gen 2012, 13:36

0
voti

[16] Re: Amplificatore con TDA2050

Messaggioda Foto Utentepatrickfog » 13 ott 2013, 19:16

MavKtr ha scritto:Intanto mi sembra di vedere "qualche" condensatore di troppo nel tuo schema

Ora capisco perché MavKtr aveva scritto ciò ... Claudio non c'e' alcun condensatore .. io ho usato in FidocadJ quello che si chiama " Fuga a massa ( V ) " e mi esce così . In effetti lo vedevo ambiguo anche io, ma sai non intendendomene troppo.Qual'e' il corretto?

Per le foto provvedo subito ! Ah . Vi farete due risate e due insulti mi sa... O_/
Avatar utente
Foto Utentepatrickfog
0 3
 
Messaggi: 33
Iscritto il: 8 ago 2013, 14:56

0
voti

[17] Re: Amplificatore con TDA2050

Messaggioda Foto Utenteclaudiocedrone » 13 ott 2013, 19:30

:-) Allora, della simbologia discutiamone dopo; piuttosto spiega meglio: il ronzio (buzzzz) lo senti solo toccando l'ingresso e altrimenti non si sente nulla ? Se è così dovrebbe significare che funziona (quanto bene non lo sappiamo ma funziona); prova a collegargli la sorgente e vedi se suona; occhio che il volume devi regolarlo dalla sorgente (PC ?) e quindi parti con un volume basso. O_/
"Non farei mai parte di un club che accettasse la mia iscrizione" (G. Marx)
Avatar utente
Foto Utenteclaudiocedrone
21,3k 4 7 9
Master EY
Master EY
 
Messaggi: 15302
Iscritto il: 18 gen 2012, 13:36

0
voti

[18] Re: Amplificatore con TDA2050

Messaggioda Foto Utentepatrickfog » 13 ott 2013, 20:37

Ok, ma purtroppo devo dire di no. Inizia appena alimentato il circuito e toccando con il dito non varia. Resta uguale senza contatto, con il dito e con il collegamento alla sorgente. E' un ronzio continuo, stabile e al tocco l'altoparlante vibra. ( L'intensità del rumore in forma empirica è paragonabile poco meno alla ventolina di un portatile).. Mi è capitato un aumento dello stessa vibrazione dopo che è stato collegato oltre un minuto, ma l'ho constatato una volta sola.
Allego tre foto.. spero siano chiare, altrimenti ne metterò altre. Non vedrete il dissipatore, perché l'ho tolto per le foto, in realtà le prove sono sempre state fatte con quello..
Resto in trepidante attesa , grazie O_/
bread 02.jpg
bread 02.jpg (119.68 KiB) Osservato 7229 volte

bread 03.jpg
bread 03.jpg (99.95 KiB) Osservato 7229 volte

bread 04.jpg
bread 04.jpg (159.26 KiB) Osservato 7229 volte
Ultima modifica di Foto Utentemarco438 il 14 ott 2013, 17:32, modificato 1 volta in totale.
Motivazione: ridimensionate foto lenzuolo
Avatar utente
Foto Utentepatrickfog
0 3
 
Messaggi: 33
Iscritto il: 8 ago 2013, 14:56

0
voti

[19] Re: Amplificatore con TDA2050

Messaggioda Foto Utenteclaudiocedrone » 13 ott 2013, 22:58


Allora; intanto quello che ho disegnato è il simbolo adatto da usare in questi casi, lo trovi nella "libreria standard" -> "simboli elettrotecnica" alla voce "equipotenzialità", in quanto nonostante sia spesso comunemente confuso con "terra" o "massa", correttamente quel ramo circuitale è il riferimento equipotenziale; poi due appunti: le foto sono troppo grandi (immagine lenzuolo)
e nonostante la buona messa a fuoco non vanno bene; una regola del forum (e del buon senso) impone che le immagini siano di dimensioni ragionevoli e inserite "in linea con il testo"; se ridimensionate risultassero troppo piccole per una buona leggibilità suddividile in più sezioni; altro appunto è che purtroppo noto che anche tu... non sai usare la breadboard; i terminali dei componenti non vanno lasciati interi ma tagliati e piegati (nel caso) opportunamente a una lunghezza di ca. 6 max 8 mm, ripuliti bene, nel caso raschiandoli con una lama o con la cartavetrata, (ottime allo scopo le limette di carta per le unghie) e inseriti a fondo nei fori in modo da ottenere un buon contatto elettrico con le piste che corrono sotto i buchi e le mollettine di ritegno della breadboard; se non fai un montaggio ben ordinato diventa anche difficile seguire i collegamenti per poterli controllare. Comunque ho la vaga idea che il povero TDA sia schiattato e che il ronzio che ti ritrovi in altoparlante (...però, decidi una versione definitiva per favore: se è sempre presente come hai scritto nell'ultimo post o appare toccando l'ingresso come avevi scritto in quello precedente... :mrgreen: ) sia il ripple della alimentazione sovrapposto alla tensione continua della stessa; occhio che insistendo rischi di uccidere anche il povero altoparlante :( O_/
"Non farei mai parte di un club che accettasse la mia iscrizione" (G. Marx)
Avatar utente
Foto Utenteclaudiocedrone
21,3k 4 7 9
Master EY
Master EY
 
Messaggi: 15302
Iscritto il: 18 gen 2012, 13:36

0
voti

[20] Re: Amplificatore con TDA2050

Messaggioda Foto Utentepatrickfog » 14 ott 2013, 9:31

:roll: per quello ero ostico alla pubblicazione. In fondo sapevo che avevo fatto un lavoraccio e come avrai già immaginato, sono alle primissime armi. Accetto di buon grado tutte le critiche e osservazioni costruttive :ok: , anzi mi raccomando , sii e siate senza peli sulla lingua.
Per le foto lenzuolo ho interpretato male le regole del forum. Le prossime saranno senz'altro corrette!

patrickfog ha scritto:No , non si sente nessuna differenza, in reltà il " buzz " è un ronzio continuo


Per il buzz , nel post precedente ho scritto in modo improprio e che dava luogo a misunderstanding. Confermo che c'e' sempre quando il circuito è sottoposto ad alimentazione e non varia in alcun modo agendo su IN .

Detto questo che faccio ? Compro tda nuovo , faccio circuito corretto e vediamo se funziona? ;-)

grazie, ciao
Avatar utente
Foto Utentepatrickfog
0 3
 
Messaggi: 33
Iscritto il: 8 ago 2013, 14:56

PrecedenteProssimo

Torna a Elettronica e spettacolo

Chi c’è in linea

Visitano il forum: Nessuno e 5 ospiti