Realizzazione temporizzatore
Moderatori:
carloc,
g.schgor,
BrunoValente,
IsidoroKZ
44 messaggi
• Pagina 1 di 5 • 1, 2, 3, 4, 5
1
voti
salve a tutti mi sono appena iscritto sul forum e non so se c'è bisogno di presentazione o meno....
non so se è il luogo giusto ma avrei un quesito da porvi, cioè vorrei sapere se è possibile creare realizzare un circuito temporizzatore a 12v al quale dando un impulso di positivo o negativo che sia, mi deve dare corrente per un determinato tempo per poi staccarla.... è possibile farlo? che componenti servono? da tener conto che io so solo le basi di cosa è una resistenza un diodo un relè ecc.... quindi quei disegni (per me indecifrabili
) che ho visto in giro per il forum non li saprei interpretare....
spero che mi possiate aiutare

0
voti
Usa un 555.
http://www.ti.com/lit/ds/symlink/lm555.pdf (pag. 7)
http://www.electronics-tutorials.ws/wav ... timer.html
Benvenuto sul forum.

http://www.ti.com/lit/ds/symlink/lm555.pdf (pag. 7)
http://www.electronics-tutorials.ws/wav ... timer.html
Benvenuto sul forum.

0
voti
scusami ma in quei link nn ci ho capito una mazza.... anche perché sono in inglese.... una spiegazione più semplificata?

0
voti
Ciao Silvano,
Il circuito che stai cercando si chiama in gergo tecnico "monostabile".
Senza riproporti tutto il pistolotto sui monostabili, fatti un giro su Google così ti fai un'idea e vedi anche un po' di circuiti già realizzati.
Facciamo così: visto che di monostabili ce n'è di tutte le forme e misure, definisci con precisione il circuito che vuoi costruire; da lì possiamo partire con un dimensionamento fatto per benino.
Raccontaci un po' di te! Che fai di bello nella vita?
Ciao,
Il circuito che stai cercando si chiama in gergo tecnico "monostabile".
Senza riproporti tutto il pistolotto sui monostabili, fatti un giro su Google così ti fai un'idea e vedi anche un po' di circuiti già realizzati.
Facciamo così: visto che di monostabili ce n'è di tutte le forme e misure, definisci con precisione il circuito che vuoi costruire; da lì possiamo partire con un dimensionamento fatto per benino.
Raccontaci un po' di te! Che fai di bello nella vita?
Ciao,
Alberto.
0
voti
Ciao
Cosa deve pilotare ? e per quanto tempo ?
in base a questi parametri si può buttare giù qualcosa.
silvano92 ha scritto:... mi deve dare corrente per un determinato tempo per poi staccarla....
Cosa deve pilotare ? e per quanto tempo ?
in base a questi parametri si può buttare giù qualcosa.
0
voti
ciao.... mi deve eccitare un relè per accendere delle lampade dei fendinebbia per circa 60 secondi....

0
voti
brabus ha scritto:Ciao Silvano,
Il circuito che stai cercando si chiama in gergo tecnico "monostabile".
Senza riproporti tutto il pistolotto sui monostabili, fatti un giro su Google così ti fai un'idea e vedi anche un po' di circuiti già realizzati.
Facciamo così: visto che di monostabili ce n'è di tutte le forme e misure, definisci con precisione il circuito che vuoi costruire; da lì possiamo partire con un dimensionamento fatto per benino.![]()
Raccontaci un po' di te! Che fai di bello nella vita?![]()
Ciao,
ciao.... :) dovrei costruire questo temporizzatore che deve eccitare un relè per accendere i fendinebbia dell'auto per circa 60 secondi dando un'impulso all'apertura della macchina....
comunque ho sono un'elettrauto da 10 anni circa e lavoro presso un'officina...
0
voti
silvano92 ha scritto:...
ciao.... :) dovrei costruire questo temporizzatore che deve eccitare un relè per accendere i fendinebbia dell'auto per circa 60 secondi dando un'impulso all'apertura della macchina...
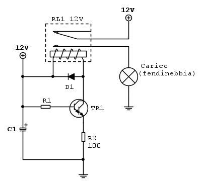
Si potrebbe fare senza scomodare il 555, con un darlington, un condensatore, due resistenze, un diodo e un relay.
Una cosa del genere:
vediamo cosa dicono gli esperti
0
voti
Io non sono un esperto però quello non è un monostabile, il comportamento non è quello voluto dall' OP perché li non vi è nessuna temporizzazione, ma solo un transistore che si accende fin da subito e resta sempre acceso..
Scomoderei volentieri il 555, che per questa applicazione è anche abbastanza preciso e non ha bisogno del transistore per pilotare il relé..
Scomoderei volentieri il 555, che per questa applicazione è anche abbastanza preciso e non ha bisogno del transistore per pilotare il relé..
0
voti
e mi potete spiegare come collegare il 555? non so di cosa si tratta... non ne ho la più pallida idea

44 messaggi
• Pagina 1 di 5 • 1, 2, 3, 4, 5
Chi c’è in linea
Visitano il forum: Google [Bot] e 60 ospiti

Elettrotecnica e non solo (admin)
Un gatto tra gli elettroni (IsidoroKZ)
Esperienza e simulazioni (g.schgor)
Moleskine di un idraulico (RenzoDF)
Il Blog di ElectroYou (webmaster)
Idee microcontrollate (TardoFreak)
PICcoli grandi PICMicro (Paolino)
Il blog elettrico di carloc (carloc)
DirtEYblooog (dirtydeeds)
Di tutto... un po' (jordan20)
AK47 (lillo)
Esperienze elettroniche (marco438)
Telecomunicazioni musicali (clavicordo)
Automazione ed Elettronica (gustavo)
Direttive per la sicurezza (ErnestoCappelletti)
EYnfo dall'Alaska (mir)
Apriamo il quadro! (attilio)
H7-25 (asdf)
Passione Elettrica (massimob)
Elettroni a spasso (guidob)
Bloguerra (guerra)





