Un saluto a tutti!
Premetto che non sono assolutamente esperto di elettronica e che ho già letto moltissimi tread su questo ed altri forum prima di chiedere il vostro aiuto.
Questa è la mia situazione: posseggo un alimentatore switching recuperato da un vecchio sistema antifurto che eroga 13.8v 5A e l'uscita per la classica batteria tampone 12V 7Ah.
Quello di cui avrei bisogno è di un sistema che mi permetta di abbassare la tensione a 12V col minor dispendio possibile di corrente (diciamo al massimo 1A, meglio 0.5A), tenendo presente che talvolta potrebbe avvenire il bypass sul sistema tampone.
Ho trovato alcune soluzioni, ma a questo punto tra Vin minime, dropOut, Vout-Vin, ecc.. sto facendo un enorme confusione! Gli integrati che in diversi casi ho trovato sono LM7812, LM317, LM2941, LM1084
Quello che vi chiedo, è quale di questi o di altri integrati utilizzereste.
Grazie dell' aiuto
Stabilizzatore di tensione 13.8-12v
Moderatori:
carloc,
g.schgor,
BrunoValente,
IsidoroKZ
17 messaggi
• Pagina 1 di 2 • 1, 2
1
voti
0
voti
Che cosa vuoi fare?
La risposta "abbassare i 13.8V a 12V" non e` la risposta giusta
Perche' vuoi 12V? Che carico colleghi ai 12V?
T servono per caricare la batteria? Gli accumulatori al piombo si caricano a 13.8V
La risposta "abbassare i 13.8V a 12V" non e` la risposta giusta
Perche' vuoi 12V? Che carico colleghi ai 12V?
T servono per caricare la batteria? Gli accumulatori al piombo si caricano a 13.8V
Per usare proficuamente un simulatore, bisogna sapere molta più elettronica di lui
Plug it in - it works better!
Il 555 sta all'elettronica come Arduino all'informatica! (entrambi loro malgrado)
Se volete risposte rispondete a tutte le mie domande
Plug it in - it works better!
Il 555 sta all'elettronica come Arduino all'informatica! (entrambi loro malgrado)
Se volete risposte rispondete a tutte le mie domande
1
voti
ci devo collegare:
un modulo di interfaccia I/O - Alimentazione 8-34 V c.c., max 8,2 W o 20-24 V c.a., max 13,7 VA
ed alcuni sensori alimentati a 12V (ancora non ne conosco l'esatto consumo ma direi complessivamente non maggiore di 1.5A)
La batteria in tampone vorrei ovviamente mantenerla
un modulo di interfaccia I/O - Alimentazione 8-34 V c.c., max 8,2 W o 20-24 V c.a., max 13,7 VA
ed alcuni sensori alimentati a 12V (ancora non ne conosco l'esatto consumo ma direi complessivamente non maggiore di 1.5A)
La batteria in tampone vorrei ovviamente mantenerla
0
voti
Ammesso che sia necessario avere 12V giusti per i sensori, devi usare un regolatore di tensione a basso dropout, tipo LT1963A oppure LT3083, o ancora tanti altri.
Il tutto sperando che vada bene perche' non sono sicuro dell'architettura che vuoi usare, se il regolatore deve anche regolare la batteria o anche l'alimentatore...
Mi sembra un sistema in cui si voglia aggiungere a forza una batteria e usare pezzi che ci sono gia`, anche se non sono adatti.
Il tutto sperando che vada bene perche' non sono sicuro dell'architettura che vuoi usare, se il regolatore deve anche regolare la batteria o anche l'alimentatore...
Mi sembra un sistema in cui si voglia aggiungere a forza una batteria e usare pezzi che ci sono gia`, anche se non sono adatti.
Per usare proficuamente un simulatore, bisogna sapere molta più elettronica di lui
Plug it in - it works better!
Il 555 sta all'elettronica come Arduino all'informatica! (entrambi loro malgrado)
Se volete risposte rispondete a tutte le mie domande
Plug it in - it works better!
Il 555 sta all'elettronica come Arduino all'informatica! (entrambi loro malgrado)
Se volete risposte rispondete a tutte le mie domande
1
voti
IsidoroKZ ha scritto:Ammesso che sia necessario avere 12 V giusti per i sensori
Si, i sensori mi richiedono una tensione stabile a 12V
IsidoroKZ ha scritto:Il tutto sperando che vada bene perche' non sono sicuro dell'architettura che vuoi usare, se il regolatore deve anche regolare la batteria o anche l'alimentatore...
cerco di rispiegarmi meglio... io ho un alimentatore funzionante per sistemi di allarme. questo alimentatore ha 2 uscite: la prima (che alimentava la scheda dell'allarme) eroga 13.8V a vuoto, la seconda (anche questa a 13.8) serve a tenere in carica la batteria che entra in funzione nel caso manchi la 220 V.
Quello che mi serverebbe, poiché non posso alimentare i miei sensori a 13.8V, è un sistema per ridurre la tensione a 12V, disperdendo il meno possibile la corrente massima erogata dall'alimentatore che è di 5A.
IsidoroKZ ha scritto:Mi sembra un sistema in cui si voglia aggiungere a forza una batteria e usare pezzi che ci sono gia`, anche se non sono adatti.
scusa, non capisco questa tua affermazione.
0
voti
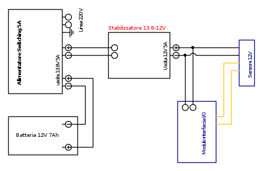
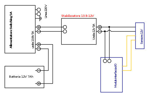
Ok, forse ho capito. L'alimentatore e` gia` fatto per lavorare con la batteria e l'uscita per alimentare i sensori la prendi comunque sempre dall'uscita principale a 13.8V? Certo che uno schema delle connessioni potrebbe aiutare! (Fatto con fidocadj)
Se e` cosi` puoi mettere uno dei due regolatori che ho indicato prima dall'uscita principale e questi riducono la tensione a 12V.
Se e` cosi` puoi mettere uno dei due regolatori che ho indicato prima dall'uscita principale e questi riducono la tensione a 12V.
Per usare proficuamente un simulatore, bisogna sapere molta più elettronica di lui
Plug it in - it works better!
Il 555 sta all'elettronica come Arduino all'informatica! (entrambi loro malgrado)
Se volete risposte rispondete a tutte le mie domande
Plug it in - it works better!
Il 555 sta all'elettronica come Arduino all'informatica! (entrambi loro malgrado)
Se volete risposte rispondete a tutte le mie domande
2
voti
Intanto questo è il disegno di ciò che vorrei realizzare
ora cercherò di fare anche quello della scheda con lo stabilizzatore..
ora cercherò di fare anche quello della scheda con lo stabilizzatore..
0
voti
Ok, adesso e` chiaro!
SE, e sottolineo SE, quando manca la rete la tensione che esce dall'alimentatore e` ANCORA di 13.8V, allora puoi usare un LT1085 oppure un LT1084.
Se invece quando non c'e` la rete la tensione di uscita e` quella della batteria, allora devi usare un regolatore come quelli che ho indicato prima, con drop out molto ridotto. Oltre a Linear Technology ci sono anche altri costruttori che li fabbricano. Fai un giro su rs-components.com
SE, e sottolineo SE, quando manca la rete la tensione che esce dall'alimentatore e` ANCORA di 13.8V, allora puoi usare un LT1085 oppure un LT1084.
Se invece quando non c'e` la rete la tensione di uscita e` quella della batteria, allora devi usare un regolatore come quelli che ho indicato prima, con drop out molto ridotto. Oltre a Linear Technology ci sono anche altri costruttori che li fabbricano. Fai un giro su rs-components.com
Per usare proficuamente un simulatore, bisogna sapere molta più elettronica di lui
Plug it in - it works better!
Il 555 sta all'elettronica come Arduino all'informatica! (entrambi loro malgrado)
Se volete risposte rispondete a tutte le mie domande
Plug it in - it works better!
Il 555 sta all'elettronica come Arduino all'informatica! (entrambi loro malgrado)
Se volete risposte rispondete a tutte le mie domande
0
voti
Dubito che le due uscite 13,8V dell'alimentatore siano uguali. Una sarà dedicata alla carica della batteria (e dubito dia 5A) ed una alle alimentazioni varie.
-

FedericoSibona
5.022 3 5 8 - Master

- Messaggi: 3951
- Iscritto il: 19 mar 2013, 11:43
0
voti
Ciao
quello che indichi come alimentatore switching lo è davvero, o è una centrale sicurezza-antiintrusione? se sì, di che marca?
i sensori che vuoi collegare, di che tipo sono? sicurezza? antiincendio? e di che marca e modello? sono di tipo convenzionale o analogico/intelligente?
francamente non ho mai sentito di sensori a 12V che non possano funzionare a 13,8V, quindi o non sono sicurezza/antiincendio o ti manca qualche informazione...
quello che indichi come alimentatore switching lo è davvero, o è una centrale sicurezza-antiintrusione? se sì, di che marca?
i sensori che vuoi collegare, di che tipo sono? sicurezza? antiincendio? e di che marca e modello? sono di tipo convenzionale o analogico/intelligente?
francamente non ho mai sentito di sensori a 12V che non possano funzionare a 13,8V, quindi o non sono sicurezza/antiincendio o ti manca qualche informazione...
_______________________________________________________
Gli oscillatori non oscillano mai, gli amplificatori invece sempre
Io HO i poteri della supermucca, e ne vado fiero!
Gli oscillatori non oscillano mai, gli amplificatori invece sempre
Io HO i poteri della supermucca, e ne vado fiero!
17 messaggi
• Pagina 1 di 2 • 1, 2
Chi c’è in linea
Visitano il forum: Nessuno e 196 ospiti

Elettrotecnica e non solo (admin)
Un gatto tra gli elettroni (IsidoroKZ)
Esperienza e simulazioni (g.schgor)
Moleskine di un idraulico (RenzoDF)
Il Blog di ElectroYou (webmaster)
Idee microcontrollate (TardoFreak)
PICcoli grandi PICMicro (Paolino)
Il blog elettrico di carloc (carloc)
DirtEYblooog (dirtydeeds)
Di tutto... un po' (jordan20)
AK47 (lillo)
Esperienze elettroniche (marco438)
Telecomunicazioni musicali (clavicordo)
Automazione ed Elettronica (gustavo)
Direttive per la sicurezza (ErnestoCappelletti)
EYnfo dall'Alaska (mir)
Apriamo il quadro! (attilio)
H7-25 (asdf)
Passione Elettrica (massimob)
Elettroni a spasso (guidob)
Bloguerra (guerra)




