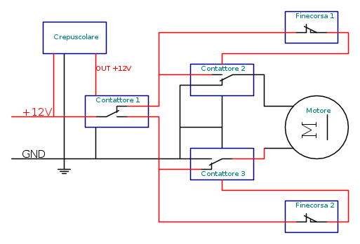
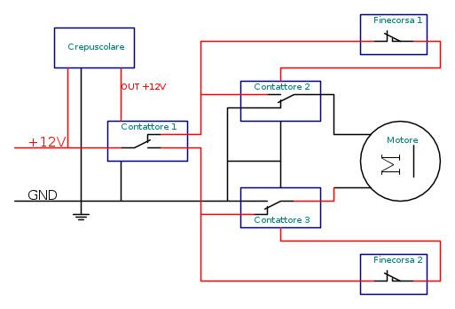
Lo schema è quello già postato dal Prof. g.schgor .
L'ho rifatto colorandoti i fili per agevolarti il lavoro di collegamento.
come puoi vedere dove sono raffigurati i contattori ci sono due fili (uno rosso ed uno nero) che entrano sopra e sotto il rettangolo: questi sono le alimentazioni delle bobine del contattore.
I finecorsa li devi collegare con i contatti normalmente chiusi.
Ciao
Circuito 12v con sensore crepuscolare
Moderatori:
carloc,
g.schgor,
BrunoValente,
IsidoroKZ
37 messaggi
• Pagina 3 di 4 • 1, 2, 3, 4
1
voti
0
voti
Ok, grazie mille! Secondo te c'e un modo per utilizzare una fotoresistenza? Ho visto che regola il passaggio di ohm e quindi come potrebbe essere usata? (Costo molto basso) :)
0
voti
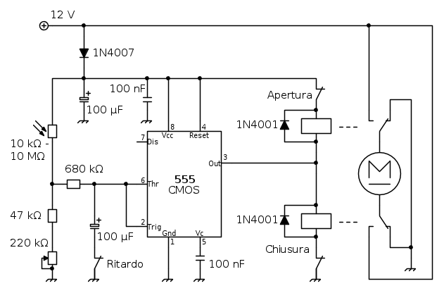
Se hai intenzione di costruirtelo, puoi usare
direttamente il relè con contatto di scambio
utilizzando questo schema.
direttamente il relè con contatto di scambio
utilizzando questo schema.
1
voti
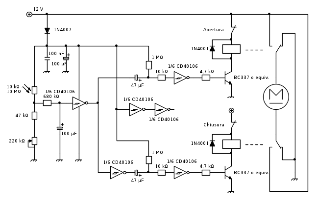
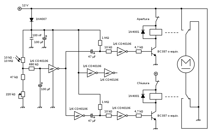
Ispirandomi all'ultimo shema indicato da
g.schgor, direi che si potrebbe risparmiare un relè con un circuito di questo genere:
Ho inserito anche un ritardo dell'ordine del minuto all'attivazione/disattivazione in modo da evitare azionamenti intempestivi in caso di lampi o fari d'auto che illuminano temporaneamente il sensore in piena notte, o temporanei oscuramenti del sensore di giorno.
Il ritardo va escluso aprendo l'apposito ponticello o interruttore all'atto della taratura, che andrà effettuata al crepuscolo ruotando il trimmer lentamente e fino a far scattare il relè di chiusura.
Credo che si potrebbe anche utilizzare un unico relè con due scambi per pilotare il motore in apertura e in chiusura, disponendo opportunamente i finecorsa per fermare in un caso l'apertura e nell'altro la chiusura.
Tuttavia questo unico relè rimarrebbe attratto tutto il giorno o, in alternativa, tutta la notte, aumentando i consumi e riducendo l'autonomia nel caso in cui si alimentasse il circuito a batteria.
Un'altra aggiunta che mi è venuta in mente sono due temporizzatori di sicurezza sull'apertura e sulla chiusura. Questi due temporizzatori fermano il motore anche in caso di guasto ai finecorsa.
Nel caso in cui motore e meccanismi non si rovinino forzandone la fermata (ad esempio perché dotati di frizione), regolando accuratamente queste due temporizzazioni si potrebbero evitare del tutto i finecorsa.
Il circuito anziché un 555 CMOS utilizza un altro integrato, sempre CMOS, e precisamente un CD40106.
Come si vede, tuttavia, la complessità aumenta.
Ho inserito anche un ritardo dell'ordine del minuto all'attivazione/disattivazione in modo da evitare azionamenti intempestivi in caso di lampi o fari d'auto che illuminano temporaneamente il sensore in piena notte, o temporanei oscuramenti del sensore di giorno.
Il ritardo va escluso aprendo l'apposito ponticello o interruttore all'atto della taratura, che andrà effettuata al crepuscolo ruotando il trimmer lentamente e fino a far scattare il relè di chiusura.
Credo che si potrebbe anche utilizzare un unico relè con due scambi per pilotare il motore in apertura e in chiusura, disponendo opportunamente i finecorsa per fermare in un caso l'apertura e nell'altro la chiusura.
Tuttavia questo unico relè rimarrebbe attratto tutto il giorno o, in alternativa, tutta la notte, aumentando i consumi e riducendo l'autonomia nel caso in cui si alimentasse il circuito a batteria.
Un'altra aggiunta che mi è venuta in mente sono due temporizzatori di sicurezza sull'apertura e sulla chiusura. Questi due temporizzatori fermano il motore anche in caso di guasto ai finecorsa.
Nel caso in cui motore e meccanismi non si rovinino forzandone la fermata (ad esempio perché dotati di frizione), regolando accuratamente queste due temporizzazioni si potrebbero evitare del tutto i finecorsa.
Il circuito anziché un 555 CMOS utilizza un altro integrato, sempre CMOS, e precisamente un CD40106.
Come si vede, tuttavia, la complessità aumenta.
Big fan of ⋮ƎlectroYou! Ausili per disabili e anziani su ⋮ƎlectroYou
Caratteri utili: À È É Ì Ò Ó Ù α β γ δ ε η θ λ μ π ρ σ τ φ ω Ω º ª ² ³ √ ∛ ∜ ₀ ₁ ₂ ₃ ₄ ₅ ₆ ∃ ∄ ∆ ∈ ∉ ± ∓ ∾ ≃ ≈ ≠ ≤ ≥
Caratteri utili: À È É Ì Ò Ó Ù α β γ δ ε η θ λ μ π ρ σ τ φ ω Ω º ª ² ³ √ ∛ ∜ ₀ ₁ ₂ ₃ ₄ ₅ ₆ ∃ ∄ ∆ ∈ ∉ ± ∓ ∾ ≃ ≈ ≠ ≤ ≥
1
voti
Ottimi schemi, complimenti!
Mi avrebbero fatto proprio comodo in passato
A questo punto, visto che si è parlato di sicurezze, mi domando come si potrebbe aggiungere un circuito che blocchi e/o inverta per un tempo t il motore se questo non raggiunge il finecorsa. in questa applicazione, per esempio, ponendo che una gallina resti intrappolata tra la porta ed il montante in fase di chiusura.. come avviene per i cancelli automatici al passaggio sulle fotocellule o alla pressione della costola di sicurezza..
Mi avrebbero fatto proprio comodo in passato
A questo punto, visto che si è parlato di sicurezze, mi domando come si potrebbe aggiungere un circuito che blocchi e/o inverta per un tempo t il motore se questo non raggiunge il finecorsa. in questa applicazione, per esempio, ponendo che una gallina resti intrappolata tra la porta ed il montante in fase di chiusura.. come avviene per i cancelli automatici al passaggio sulle fotocellule o alla pressione della costola di sicurezza..
0
voti
fabriziob ha scritto:mi domando come si potrebbe aggiungere un circuito che blocchi e/o inverta per un tempo t il motore se questo non raggiunge il finecorsa.
A questo livello di complessità conviene utilizzare un microcontrollore e implementare tutti gli algoritmi nel firmware.
Big fan of ⋮ƎlectroYou! Ausili per disabili e anziani su ⋮ƎlectroYou
Caratteri utili: À È É Ì Ò Ó Ù α β γ δ ε η θ λ μ π ρ σ τ φ ω Ω º ª ² ³ √ ∛ ∜ ₀ ₁ ₂ ₃ ₄ ₅ ₆ ∃ ∄ ∆ ∈ ∉ ± ∓ ∾ ≃ ≈ ≠ ≤ ≥
Caratteri utili: À È É Ì Ò Ó Ù α β γ δ ε η θ λ μ π ρ σ τ φ ω Ω º ª ² ³ √ ∛ ∜ ₀ ₁ ₂ ₃ ₄ ₅ ₆ ∃ ∄ ∆ ∈ ∉ ± ∓ ∾ ≃ ≈ ≠ ≤ ≥
0
voti
GuidoB ha scritto:A questo livello di complessità conviene utilizzare un microcontrollore e implementare tutti gli algoritmi nel firmware.
Azz...
era giusto per curiosità, fai conto che stavo scherzando.. eheh.. troppo complicato!
0
voti
g.schgor ha scritto:E' complicato anche aggiungere un secondo 555 con un relè che
stacchi l'alimentazione se il motore rimane inserito per più
di un dato tempo?
Questo no, ma bastava pensarci!

1
voti
Beh, il secondo circuito che ho proposto (quello col CD40106) ha le temporizzazioni di sicurezza che fermano il motore anche se un finecorsa non viene azionato.
L'uso di un microcontrollore lo proponevo in caso di comportamento più complesso, cioè se in caso di chiusura fallita si richiede l'inversione del movimento, e magari un successivo nuovo tentativo di chiusura.
L'uso di un microcontrollore lo proponevo in caso di comportamento più complesso, cioè se in caso di chiusura fallita si richiede l'inversione del movimento, e magari un successivo nuovo tentativo di chiusura.
Big fan of ⋮ƎlectroYou! Ausili per disabili e anziani su ⋮ƎlectroYou
Caratteri utili: À È É Ì Ò Ó Ù α β γ δ ε η θ λ μ π ρ σ τ φ ω Ω º ª ² ³ √ ∛ ∜ ₀ ₁ ₂ ₃ ₄ ₅ ₆ ∃ ∄ ∆ ∈ ∉ ± ∓ ∾ ≃ ≈ ≠ ≤ ≥
Caratteri utili: À È É Ì Ò Ó Ù α β γ δ ε η θ λ μ π ρ σ τ φ ω Ω º ª ² ³ √ ∛ ∜ ₀ ₁ ₂ ₃ ₄ ₅ ₆ ∃ ∄ ∆ ∈ ∉ ± ∓ ∾ ≃ ≈ ≠ ≤ ≥
37 messaggi
• Pagina 3 di 4 • 1, 2, 3, 4
Chi c’è in linea
Visitano il forum: Nessuno e 57 ospiti

Elettrotecnica e non solo (admin)
Un gatto tra gli elettroni (IsidoroKZ)
Esperienza e simulazioni (g.schgor)
Moleskine di un idraulico (RenzoDF)
Il Blog di ElectroYou (webmaster)
Idee microcontrollate (TardoFreak)
PICcoli grandi PICMicro (Paolino)
Il blog elettrico di carloc (carloc)
DirtEYblooog (dirtydeeds)
Di tutto... un po' (jordan20)
AK47 (lillo)
Esperienze elettroniche (marco438)
Telecomunicazioni musicali (clavicordo)
Automazione ed Elettronica (gustavo)
Direttive per la sicurezza (ErnestoCappelletti)
EYnfo dall'Alaska (mir)
Apriamo il quadro! (attilio)
H7-25 (asdf)
Passione Elettrica (massimob)
Elettroni a spasso (guidob)
Bloguerra (guerra)







