Cos'è ElectroYou | Login Iscriviti

ElectroYou - la comunità dei professionisti del mondo elettrico

Uso 1 sola uscita audio, cosa succede se...?

hi-fi, luci, suoni, effetti speciali, palcoscenici...

Moderatore: Foto UtenteIsidoroKZ

0
voti

[11] Re: Uso 1 sola uscita audio, cosa succede se...?

Messaggioda Foto UtenteCeres99 » 12 dic 2013, 21:18

Grazie per i consigli che mi state dando :ok:

Non citare i messaggi per intero; usa il tasto rispondi. Terzo avviso!
Ultima modifica di Foto Utentemarco438 il 12 dic 2013, 21:23, modificato 1 volta in totale.
Motivazione: eliminato quoting inutile; usa il tasto RISPONDI
Avatar utente
Foto UtenteCeres99
51 1 4
Frequentatore
Frequentatore
 
Messaggi: 166
Iscritto il: 21 nov 2011, 14:58

0
voti

[12] Re: Uso 1 sola uscita audio, cosa succede se...?

Messaggioda Foto UtenteCeres99 » 12 dic 2013, 22:04

Si da il caso che nella citazione ho evidenziato le domande, hai cancellato il mio messaggio.
Scusate, ho visto adesso che mi avete corretto anche gli altri, chiedo venia, comunque le domande erano:
1)L'attacco delle autoradio classiche si chiama mosfet che io sappia. :lol:
2)Perché sarebbe sbagliato?
3)Grazie per la collaborazione e scusatemi per le fail delle citazioni e schemi
Avatar utente
Foto UtenteCeres99
51 1 4
Frequentatore
Frequentatore
 
Messaggi: 166
Iscritto il: 21 nov 2011, 14:58

0
voti

[13] Re: Uso 1 sola uscita audio, cosa succede se...?

Messaggioda Foto UtenteMavKtr » 12 dic 2013, 22:27

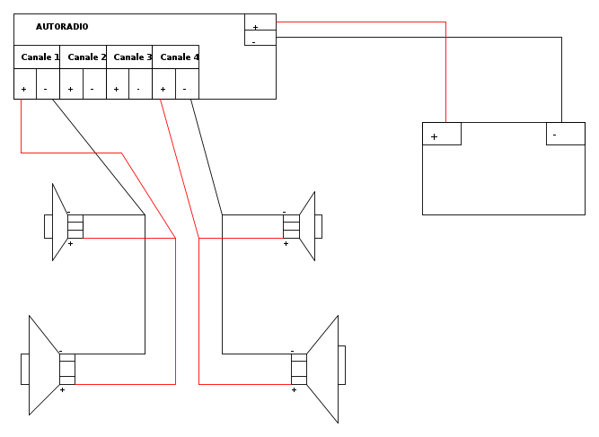
Beh... per noi il MOSFET è questo. :-)

Lo schema è rappresentato male perché sembra che le uscite siano in corto, anche se hai messo il commento "La lineetta vale come + e - collegati"...
Avatar utente
Foto UtenteMavKtr
855 1 4 6
Expert
Expert
 
Messaggi: 734
Iscritto il: 3 mar 2012, 7:23

0
voti

[14] Re: Uso 1 sola uscita audio, cosa succede se...?

Messaggioda Foto UtenteCeres99 » 12 dic 2013, 22:35

Adesso faccio uno schema serio :ok:
Avatar utente
Foto UtenteCeres99
51 1 4
Frequentatore
Frequentatore
 
Messaggi: 166
Iscritto il: 21 nov 2011, 14:58

0
voti

[15] Re: Uso 1 sola uscita audio, cosa succede se...?

Messaggioda Foto Utentemir » 12 dic 2013, 22:40

OT.
il tasto "cita" va utilizzato per citare (se necessario) la parte di messaggio interessata e non l'intero messaggio che risulterebbe essere una inutile copia. ;-)
risposte:
1-per quel poco che so, il termine mosfet in Elettronica si utilizza per identificare un dispositivo semiconduttore ad effetto di campo, mentre conosco con il nome generico di connettore la parte di accessorio necessaria ai collegamenti per l'installazione degli autoradio,
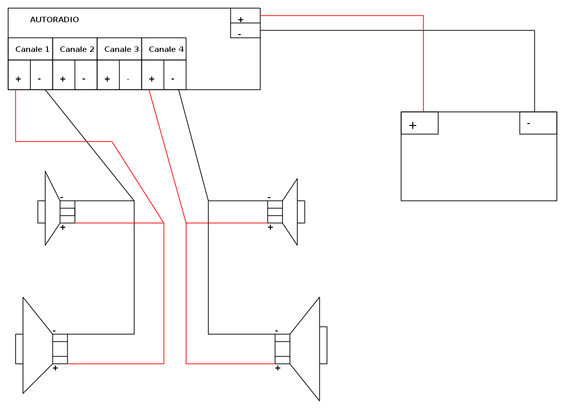
2-perchè nel disegnino i negativi ed i positivi dei diffusori (rispettivamente sx e dx) sono connessi ad un unico terminale (rispettivamente il num 1 ed il num 4) dell'autoradio realizzando così un perfetto cortocircuito dei rispettivi terminali +/- dei diffusori ... impossibile che quei diffusori possano riprodurre suono;
3-di nulla.
con fidocadj, lo schema viene meglio ....
Avatar utente
Foto Utentemir
66,0k 9 12 13
G.Master EY
G.Master EY
 
Messaggi: 21870
Iscritto il: 19 ago 2004, 21:10

0
voti

[16] Re: Uso 1 sola uscita audio, cosa succede se...?

Messaggioda Foto Utenterusty » 12 dic 2013, 23:17

Dal collegamento paintiano che hai fatto mi pare di capire che stai dimezzando l'impedenza vista dal canale, questo porta sicuramente ad uno "stress" maggiore per i finali (il finale di quel canale), regalandogli una morte subdola ed imprevista, non dovresti percepire maggiore potenza perché credo siano limitati in corrente e inoltre credo che la distorsione aumenti... insomma alla fine della fiera, stai usando male la tua autoradio.

P.S. Quando avevo piu' o meno 12 anni avevo fatto una roba simile alla tua, nel mio magazzino, il risultato fu una morte improvvisa della mia autoradio (di mio padre in realta'... dettagli), e naturalmente non capivo perché ;-)
Avatar utente
Foto Utenterusty
4.075 2 9 11
Utente disattivato per decisione dell'amministrazione proprietaria del sito
 
Messaggi: 1578
Iscritto il: 25 gen 2009, 13:10

1
voti

[17] Re: Uso 1 sola uscita audio, cosa succede se...?

Messaggioda Foto UtenteCeres99 » 12 dic 2013, 23:20

Ok, ho cannato, il connettore si chiama spinotto iso, non mi ricordo da dove l'ho tirato fuori mosfet :lol:
Nel mini schemino che ho fatto, era nel senso che:


Primo schema :mrgreen: , non trovavo il simbolo del diffusore nel menù a destra #-o

rusty ha scritto:P.S. Quando avevo piu' o meno 12 anni avevo fatto una roba simile alla tua, nel mio magazzino, il risultato fu una morte improvvisa della mia autoradio (di mio padre in realta'... dettagli), e naturalmente non capivo perché ;-)

P.s.=Ne ho 14 adesso, siamo li all'incirca :mrgreen:
Ultima modifica di Foto UtenteCeres99 il 12 dic 2013, 23:22, modificato 1 volta in totale.
Avatar utente
Foto UtenteCeres99
51 1 4
Frequentatore
Frequentatore
 
Messaggi: 166
Iscritto il: 21 nov 2011, 14:58

0
voti

[18] Re: Uso 1 sola uscita audio, cosa succede se...?

Messaggioda Foto Utentecore » 12 dic 2013, 23:22

dato che hai i canali anteriori liberi . Che problema hai a collegare gli altoparlanti che ora sono in parallelo?
guadagneresti anche in potenza
Avatar utente
Foto Utentecore
718 3 9
Expert
Expert
 
Messaggi: 663
Iscritto il: 15 nov 2013, 16:07

0
voti

[19] Re: Uso 1 sola uscita audio, cosa succede se...?

Messaggioda Foto UtenteCeres99 » 12 dic 2013, 23:26

Non ho spazio per i collegamenti dato che li faccio con dei morsetti, e lo spazio è all'incirca cosi:
Immagine
Solo che in questa autoradio sono incastonati dentro e non ho i fili per i collegamenti.
Avatar utente
Foto UtenteCeres99
51 1 4
Frequentatore
Frequentatore
 
Messaggi: 166
Iscritto il: 21 nov 2011, 14:58

0
voti

[20] Re: Uso 1 sola uscita audio, cosa succede se...?

Messaggioda Foto Utentecore » 12 dic 2013, 23:29

scusa ma non capisco...
esistono dei connettori già assemblati con tutti i cavetti in uscita

Immagine
Avatar utente
Foto Utentecore
718 3 9
Expert
Expert
 
Messaggi: 663
Iscritto il: 15 nov 2013, 16:07

PrecedenteProssimo

Torna a Elettronica e spettacolo

Chi c’è in linea

Visitano il forum: Nessuno e 15 ospiti