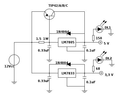
Devi specificare pero' qual è la massima corrente che richiederai, se è di 1A, con questo schema, puoi anche non montare dissipatori.
Ops...
, superposition again
Moderatori:
carloc,
g.schgor,
BrunoValente,
IsidoroKZ
, superposition again 



TardoFreak ha scritto:Ma se 1A è sufficiente basta montare il 7805 (dissipato) e ... finito il chiasso!
Perché cercarsi casini inutili?

rusty ha scritto:Hai messo condensatori elettrolitici, perché non poliestere come da datasheet?


Visitano il forum: Nessuno e 188 ospiti