da
RenzoDF » 24 dic 2013, 12:30
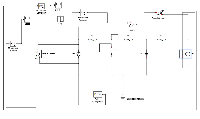
Visto che non lo hai specificato tu, sono andato a vedermelo io cosa dovevi determinare

- 2013-12-24_111929.png (28.5 KiB) Osservato 5705 volte
e quindi direi che sei andato a visualizzare tutto eccetto quello che serve

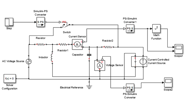
; la corrente di comando del generatore comandato è poi quella opposta a quella da te imposta (vista la convenzione del testo), lo scalino va rovesciato in quanto l'interruttore si deve aprire, non chiudere; io ieri avevo buttato giù il seguente

- 2013-12-24_112827.png (45.94 KiB) Osservato 5704 volte
Occhio sempre e comunque ai parametri dell'interruttore; con quei resistori da 1 ohm devi abbassare la
R_closed come minimo di un'ordine di grandezza rispetto al valore di default, anche qui, come in LTspice.
BTW ...come al solito i miei
"complimenti" allo stesore del problema per la scelta dei valori dei parametri.

... una curiosità: come te lo sei determinato nello script Matlab, il valore di K che assicura la stabilità
