904 ha scritto:Allora ho risolto il circuito normalmente ... ma andando a controllare i grafici quelli fatti da me e quelli della simulazione non mi trovo dove sbaglio?
Se questo si chiama "normalmente", siamo proprio messi bene, ad ogni modo i dati da te forniti sono insufficienti per una risposta (BTW ... come dice sempre
Quello che posso fare io è semplicemente spiegarti come si potrebbe ragionare "idraulicamente", ovvero come valutare , prima di simulare.
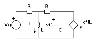
Partirei ovviamente dall'analisi per t < 0, notando come quella serie di parametri circuitali porti, dopo aver ridisegnato la rete nel seguente modo,
alle seguenti considerazioni:
a) CCCS inunfluente,
b) reattanza induttiva trecento volte inferiore e reattanza capacitiva tremila volte superiore al valore resistivo di ramo e quindi la rete può essere risolta come semplice partitore resistivo


entrambe praticamente in fase alla forzante con valori massimi dalle parti dei 15 ampere per la corrente nell'induttore e dei 5 volt per la tensione sul condensatore.
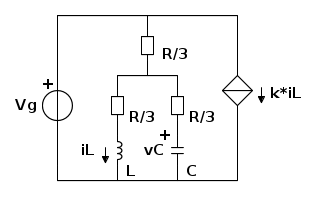
c) il rapporto fra periodo della forzante (intorno a 60 ms) e costanti di tempo della rete (dell'ordine di alcune decine di microsecondi) porta a poter considerare il transitorio della rete sostanzialmente "istantaneo" per il GIT,
d) ovvero a poter assumere il valore del generatore congelato intorno ai 7 volt e quindi, a poter valutare approssimativamente anche i valori di iL e di vC a fine transitorio, con topologia
in questa configurazione la reattanza induttiva rappresenta un sostanziale cortocircuito essendo mille volte inferiore alle resistenze dei due resistori che insistono sullo stesso nodo superiore, d'altra parte, quel povero condensatore carico con alcune decine di microculomb di sicuro non può "dir nulla" e quindi la corrente a fine transitorio , ipotizzando (per esempio) un k unitario, posso valutarla come


Notiamo come, mentre la corrente nell'induttore venga ora a ridursi da 15 a 5 ampere massimi rimanendo in fase con la tensione impressa, la tensione sul condensatore, a causa dell'entrata in campo del CCCS venga a invertirsi come segno (e nel nostro caso particolare con K=1 a mantenere immutato il valor massimo a 5 volt).
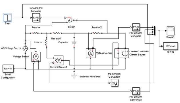
Ora, tanto per passare a qualcosa di meno idraulico e più H-demico, vediamo se la
Visto che avevo già costruito la schema in Simulink via Simscape, aggiungiamo solo un blocco di scrittura su file (EY.mat)
fissiamo lo "Step Time" dello Step a pi/25, ovvero a 2 periodi (non strettamente necessari, ma tanto per vedere un paio di oscillazioni nello scope), un tempo di simulazione quasi doppio (0.25 secondi) aggiungiamo un paio di righe nella sezione StopFcn del CallBacks nel Model Properties
al fine di andare a rappresentare solo l'intervallo di interesse per il transitorio (ovviamente invisibile nello scope [0,0.25] secondi) e lanciamo la simulazione, ottenendo
NB I diversi segni per iL e vC sono dovuti alle diverse scelte fra "convenzioni idrauliche" ed "H-demiche" (usate in Matlab) ... come possiamo vedere, Matlab conferma le stime iniziali.
... to be continued ....

Elettrotecnica e non solo (admin)
Un gatto tra gli elettroni (IsidoroKZ)
Esperienza e simulazioni (g.schgor)
Moleskine di un idraulico (RenzoDF)
Il Blog di ElectroYou (webmaster)
Idee microcontrollate (TardoFreak)
PICcoli grandi PICMicro (Paolino)
Il blog elettrico di carloc (carloc)
DirtEYblooog (dirtydeeds)
Di tutto... un po' (jordan20)
AK47 (lillo)
Esperienze elettroniche (marco438)
Telecomunicazioni musicali (clavicordo)
Automazione ed Elettronica (gustavo)
Direttive per la sicurezza (ErnestoCappelletti)
EYnfo dall'Alaska (mir)
Apriamo il quadro! (attilio)
H7-25 (asdf)
Passione Elettrica (massimob)
Elettroni a spasso (guidob)
Bloguerra (guerra)




