Cos'è ElectroYou | Login Iscriviti

ElectroYou - la comunità dei professionisti del mondo elettrico

Oscillatore onda quadra duty 50% a frequenza variabile

Elettronica lineare e digitale: didattica ed applicazioni

Moderatori: Foto Utentecarloc, Foto Utenteg.schgor, Foto UtenteBrunoValente, Foto UtenteIsidoroKZ

0
voti

[11] Re: Oscillatore onda quadra duty 50% a frequenza variabile

Messaggioda Foto Utentesimo85 » 7 gen 2014, 17:39

rudj ha scritto:esiste un modo per variarne la frequenza di oscillazione mantenendo stabile però il duty cycle?

Una porta logica a trigger di Schitt come un 4093 con resistenza o condensatore variabile?
Avatar utente
Foto Utentesimo85
30,9k 7 12 13
Disattivato su sua richiesta
 
Messaggi: 9927
Iscritto il: 30 ago 2010, 4:59

0
voti

[12] Re: oscillatore onda quadra duty 50% a frequenza variabile

Messaggioda Foto Utenterudj » 7 gen 2014, 21:31

mmm... no, se non sono indipedenti è un casino, a questo punto lo lascio fisso.. :(

comunque, forse mi sbaglio, ma se uso lo schema che mi avevi suggerito all'inizio cioè questo:



e sostituisco r1 con un potenziometro non avrei la regolazione del duty con PT e la regolazione della frequenza con R1 indipendenti tra di loro?

@simo85: ho appena iniziato a studiare l'elettronica digitale, come primo progetto preferirei usare componenti che conosco, il trigger di Shitt non so cosa sia :mrgreen:
magari al mio prossimo sintetizzatore :ok:
Avatar utente
Foto Utenterudj
25 5
New entry
New entry
 
Messaggi: 80
Iscritto il: 2 gen 2014, 17:31

0
voti

[13] Re: Oscillatore onda quadra duty 50% a frequenza variabile

Messaggioda Foto Utentesedetiam » 7 gen 2014, 21:49

Purtroppo non sono indipendenti, si influenzano a vicenda, ma secondo me fa qualche prova su breadboard, ci voglio 10 minuti a montarla.
Magari trovi un compromesso tra i vaolri dei due potenziometri che ti può bastare in prima battuta, poi penserai più in grande. :D
"dai diamanti non nasce niente, dal letame nascono i fior" - Fabrizio De Andrè
Avatar utente
Foto Utentesedetiam
2.135 1 4 9
Master
Master
 
Messaggi: 511
Iscritto il: 11 gen 2013, 12:04

3
voti

[14] Re: Oscillatore onda quadra duty 50% a frequenza variabile

Messaggioda Foto Utentesedetiam » 10 gen 2014, 20:57

Ciao Foto Utenterudj,
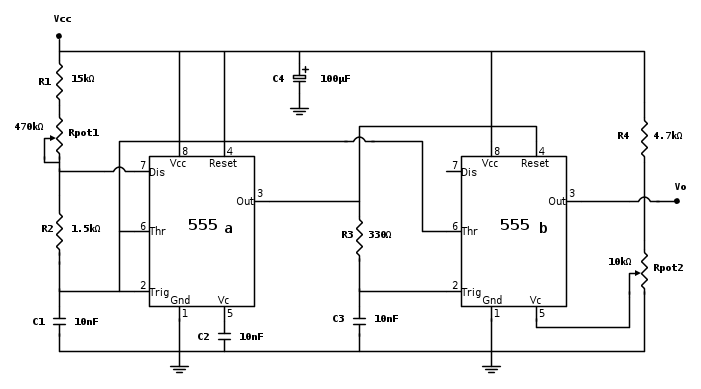
oggi, tra una torta e l'altra :D , riflettevo su come si possa fare per svincolare totalmente la regolazione del duty cycle dalla regolazione della frequenza dell'onda quadra, e l'idea più semplice che mi è venuta in mente prevede 2 ne555:



provato su breadboard, funziona.


Praticamente con Rpot1 modifichi la frequenza e con Rpot2 il duty cycle.
Con i valori impostati vari la frequenza da circa 200 Hz a circa 8 kHz, ed il duty cycle da 0 al 99% fino alle frequenze più elevate per le quali si arriva al 90%.
Praticamente Rpot1 regola il tempo di carica e quindi il Ton del 555a,mentre il tempo di scarica è fissato da R2 e tenuto al minimo affinchè generi praticamente un impuslo di scarica nel Toff, quindi un onda con duty cycle di minimo 90% (alla massima frequenza).
L'uscita del 555a alta attiva il 555b tramite il pin Reset, il quale anticipa di qualche nanosecondo (tramite R3-C3) il trigger(b) permettendo al 555b di "sentire" lo stato basso del trigger e attivare di conseguenza l'uscita. La soglia di scarica viene modulata dal Control Voltage (pin 5), mentre il sensing viene fatto sempre sulla carica di C1 permettendo quindi di correlare le due funzioni (frequenza e duty cycle).
"dai diamanti non nasce niente, dal letame nascono i fior" - Fabrizio De Andrè
Avatar utente
Foto Utentesedetiam
2.135 1 4 9
Master
Master
 
Messaggi: 511
Iscritto il: 11 gen 2013, 12:04

1
voti

[15] Re: Oscillatore onda quadra duty 50% a frequenza variabile

Messaggioda Foto Utenterudj » 16 gen 2014, 19:54

perfetto, sembrerebbe fare al caso mio :)
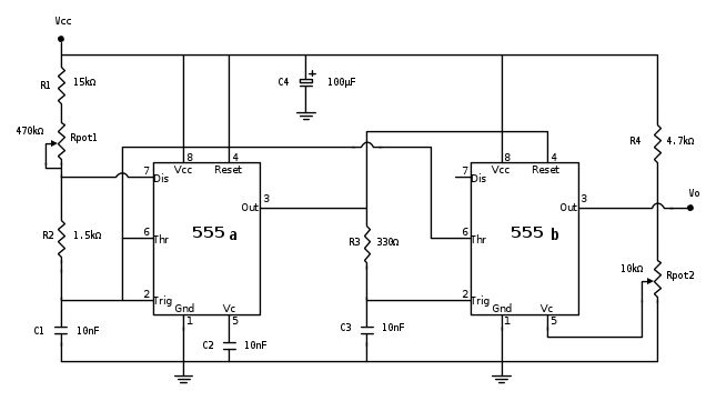
scusa se ho risposto solo ora, tra una cosa e l'altra non ho più avuto tempo di continuare il mio progetto, comunque devo un po' studiarci su, mi sembra un po' complicato ma penso userò questo schema per il mio synth, è possibile allargare il range da 20hz a 18000hz vero?
Avatar utente
Foto Utenterudj
25 5
New entry
New entry
 
Messaggi: 80
Iscritto il: 2 gen 2014, 17:31

2
voti

[16] Re: Oscillatore onda quadra duty 50% a frequenza variabile

Messaggioda Foto Utentesedetiam » 17 gen 2014, 1:05

Ciao,
con i valori indicati di seguito dovresti avere all'incirca da 20 Hz a 20 kHz



anche se sopra il 16 kHz li sentono i pipistrrelli :mrgreen:
Se vuoi fare una prova del tuo udito alle varie frequenze prova qui:

http://www.phys.unsw.edu.au/jw/hearing.html
"dai diamanti non nasce niente, dal letame nascono i fior" - Fabrizio De Andrè
Avatar utente
Foto Utentesedetiam
2.135 1 4 9
Master
Master
 
Messaggi: 511
Iscritto il: 11 gen 2013, 12:04

1
voti

[17] Re: Oscillatore onda quadra duty 50% a frequenza variabile

Messaggioda Foto Utentesimo85 » 17 gen 2014, 13:32

sedetiam ha scritto:Se vuoi fare una prova del tuo udito alle varie frequenze prova qui:
http://www.phys.unsw.edu.au/jw/hearing.html


Grazie Foto Utentesedetiam. :-)
Avatar utente
Foto Utentesimo85
30,9k 7 12 13
Disattivato su sua richiesta
 
Messaggi: 9927
Iscritto il: 30 ago 2010, 4:59

1
voti

[18] Re: Oscillatore onda quadra duty 50% a frequenza variabile

Messaggioda Foto Utentesedetiam » 17 gen 2014, 13:42

De nada, Hermano ! :D
"dai diamanti non nasce niente, dal letame nascono i fior" - Fabrizio De Andrè
Avatar utente
Foto Utentesedetiam
2.135 1 4 9
Master
Master
 
Messaggi: 511
Iscritto il: 11 gen 2013, 12:04

0
voti

[19] Re: Oscillatore onda quadra duty 50% a frequenza variabile

Messaggioda Foto Utenterudj » 17 gen 2014, 13:56

grazie ;) , appena libero la breadboard lo provo :ok:
Ultima modifica di Foto Utentemarco438 il 17 gen 2014, 14:28, modificato 1 volta in totale.
Motivazione: eliminato quoting inutile. Usa il tasto " rispondi" (anche lo schema poi)
Avatar utente
Foto Utenterudj
25 5
New entry
New entry
 
Messaggi: 80
Iscritto il: 2 gen 2014, 17:31

0
voti

[20] Re: Oscillatore onda quadra duty 50% a frequenza variabile

Messaggioda Foto UtenteBuconero » 2 mar 2018, 15:56

sedetiam ha scritto:De nada, Hermano ! :D

Ciao ragazzi sono nuovo nel forum.. mi interesserebbe progettare questo circuito con un rang di frequenza però da 1 a 100 Hz. quali sarebbero i valori da sostituire? grazie anticipatamente. :-)
Avatar utente
Foto UtenteBuconero
0 1
 
Messaggi: 5
Iscritto il: 2 mar 2018, 3:52

PrecedenteProssimo

Torna a Elettronica generale

Chi c’è in linea

Visitano il forum: Nessuno e 216 ospiti