Cos'è ElectroYou | Login Iscriviti

ElectroYou - la comunità dei professionisti del mondo elettrico

Accensione caldaia tramite cellulare

Piccole automazioni, installazioni elettroniche e domotica
0
voti

[51] Re: Accensione caldaia tramite cellulare

Messaggioda Foto UtenteZG84 » 30 gen 2014, 20:56

Si si ho capito...
anch'io ho il termostato e lo uso come interruttore però a volte scatta prima che io arrivi a dire: "azz che caldo" , "azz è rimasto acceso tutta la notte" ,"stra azz è rimasto acceso tutto il week-end che ho passato in montagna" :mrgreen:
Poi penso che col tempo tuo cugino si stuferà di fare lui da termostato.
Secondo me il termostato ci vorrebbe per il semplice fatto che tuo cugino sarà costretto a:
-brr che freddo spetta che accendo
-azz che caldo spetta che spengo
ecc ecc

Dipende anche se l'abitazione è nuova o vecchia, dal tempo che passa in casa, dal tipo di impianto di riscaldamento.

Per dirti in casa mia infissi vecchi e relativi spifferi quindi il termostato fa ne più ne meno che da interruttore, anzi l'ho spostato perché la volpe dell'ex idraulico, al tempo, l'aveva messo sulla parete esterna e non scattava mai....adesso ogni tanto si ferma prima perché raggiunge la temperatura.
Poi per riportarti un altro esempio a casa di mia sorella che è nuova possono fare a meno del riscaldamento perché casa nuova al primo piano, infissi nuovi e si muore dal caldo anche con tutto spento.

Morale della favola dipende dalle esigenze di tuo cugino.

Poi puoi anche valutare sulla parete dietro al rec cosa c'è ed eventualmente con un foro spostarlo dietro e in corridoio resta solo il termostato
...e come diceva sempre mio nonno: "Nessuno nasce imparato"
Avatar utente
Foto UtenteZG84
1.710 3 8 12
Expert EY
Expert EY
 
Messaggi: 908
Iscritto il: 11 nov 2013, 17:06

0
voti

[52] Re: Accensione caldaia tramite cellulare

Messaggioda Foto UtenteGigis » 30 gen 2014, 21:15

Si infatti dipende sempre dalle necessità. Mio cugino e la moglie passano praticamente tutta la giornata in ufficio e per di più la casa è nuova e non è che abbia tanto bisogno del riscaldamento, a volte non lo accendono proprio. Per quanto riguarda il dimenticarsi di spegnerlo o se gli viene il dubbio di averli lasciati a casa gli implemento un controllo di stato della caldaia via software e gli imposto un tempo massimo di accensione del riscaldamento in modo che se quando va a letto si dimentica di spegnerli in automatico dopo un tot di tempo si spengono da soli.

Poi comunque ripeto non è che li usino tanto questi riscaldamenti, giusto un po quando tornano a casa da lavoro.
Avatar utente
Foto UtenteGigis
120 5
Frequentatore
Frequentatore
 
Messaggi: 134
Iscritto il: 18 gen 2014, 18:07

0
voti

[53] Re: Accensione caldaia tramite cellulare

Messaggioda Foto UtenteZG84 » 30 gen 2014, 21:29

Gigis ha scritto:Si infatti dipende sempre dalle necessità.

:ok:
Era sol per riportarti alcuni esempi e riportarti le eventuali problematiche da tenere in considerazione ;-)
...e come diceva sempre mio nonno: "Nessuno nasce imparato"
Avatar utente
Foto UtenteZG84
1.710 3 8 12
Expert EY
Expert EY
 
Messaggi: 908
Iscritto il: 11 nov 2013, 17:06

0
voti

[54] Re: Accensione caldaia tramite cellulare

Messaggioda Foto UtenteGigis » 30 gen 2014, 21:33

si si avevo capito :D
Avatar utente
Foto UtenteGigis
120 5
Frequentatore
Frequentatore
 
Messaggi: 134
Iscritto il: 18 gen 2014, 18:07

0
voti

[55] Re: Accensione caldaia tramite cellulare

Messaggioda Foto UtenteGigis » 1 feb 2014, 19:18

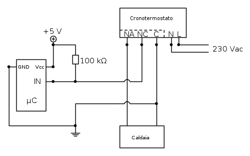
Mi è venuto un piccolo dubbio. In uscita ad un altro cronotermostato ho a disposizione sia il contatto NA che NC, il contatto NA è riservato al comando per la caldaia, volevo sfruttare il comando NC come input nel microcontrollore per verificare se la caldaia è già accesa. Avevo pensato ad uno schema del genere:



secondo voi friggo qualcosa visto che c'è il comune del rele (cronotermostato) e la massa del mio circuito collegati?
Avatar utente
Foto UtenteGigis
120 5
Frequentatore
Frequentatore
 
Messaggi: 134
Iscritto il: 18 gen 2014, 18:07

0
voti

[56] Re: Accensione caldaia tramite cellulare

Messaggioda Foto UtenteZG84 » 1 feb 2014, 20:22

Dipende da che tipo di tensione corrente butta fuori la caldaia io cercherei, in ogni caso, di tenere i due circuiti più separati possibile con l'ausilio di relè o simili
...e come diceva sempre mio nonno: "Nessuno nasce imparato"
Avatar utente
Foto UtenteZG84
1.710 3 8 12
Expert EY
Expert EY
 
Messaggi: 908
Iscritto il: 11 nov 2013, 17:06

0
voti

[57] Re: Accensione caldaia tramite cellulare

Messaggioda Foto UtenteGigis » 1 feb 2014, 20:26

Ma non dovrebbe essere un semplice contatto pulito?

EDIT: Ora che ci penso ho misurato la tensione ai capi del contatto NA e ho misurato una tensione di 80 Vac o 8 Vac, non ricordo bene, quindi non è un contatto pulito...
Avatar utente
Foto UtenteGigis
120 5
Frequentatore
Frequentatore
 
Messaggi: 134
Iscritto il: 18 gen 2014, 18:07

0
voti

[58] Re: Accensione caldaia tramite cellulare

Messaggioda Foto UtenteZG84 » 1 feb 2014, 20:39

:mrgreen: Te l'avevo chiesto l'altra volta sull'altro topic :mrgreen:

Contatto "pulito", cercando di spiegarlo in maniera semplice, significa che tu non devi portare alcun tipo di alimentazione ma è la caldaia, in questo caso, che butta fuori la tensione e la relativa corrente.
Un altro esempio che mi viene in mente al volo (perché ne ho fatti a volontà) soni i selettori a chiave del cancello:
Tu hai i contatti del selettore che sono "puliti" la corrente viene fornita dalla centralina del cancello.

Non so se sono riuscito a spiegarmi :mrgreen:
...e come diceva sempre mio nonno: "Nessuno nasce imparato"
Avatar utente
Foto UtenteZG84
1.710 3 8 12
Expert EY
Expert EY
 
Messaggi: 908
Iscritto il: 11 nov 2013, 17:06

1
voti

[59] Re: Accensione caldaia tramite cellulare

Messaggioda Foto UtenteWALTERmwp » 1 feb 2014, 20:43

Una curiosità, Gigis: probabilmente quello a cui fai riferimento nella realtà corrisponde a ciò che hai portato nello schema [55] ma qualche dubbio me lo potresti fugare per cortesia ?
Il cronotrermostato di solito è alimentato a pile e non a 230V, è il tuo caso ?
Il contatto che ti metterebbe a disposizione o è Normalmente Aperto o Normalmente Chiuso.
Il comune (C), di solito, riceve tensione dall'unità caldaia alla quale "torna" tramite il contatto del relè del cronotermostato quindi lì potresti avere 230V: in tal caso quello schema sarebbe tutto da rivedere.
Comunque, come ti ha suggerito ZG84, è opportuno, se ti senti qualificato per operare modifiche del genere, garantire l'isolamento elettrico tra il sistema caldaia (caldaia + cronotermostato + non so che altro) e la tua elettronica di controllo: a questa dovresti mettergli a disposizione contatti puliti esenti da tensioni (di qualunque entità/tipo).
Quanto sopra magari non costituisce una risposta risolutiva ma potrebbe contribuire a prevenire qualche "inconveniente".
Saluti
Avatar utente
Foto UtenteWALTERmwp
30,2k 4 8 13
G.Master EY
G.Master EY
 
Messaggi: 8990
Iscritto il: 17 lug 2010, 18:42
Località: le 4 del mattino

0
voti

[60] Re: Accensione caldaia tramite cellulare

Messaggioda Foto UtenteZG84 » 1 feb 2014, 20:48

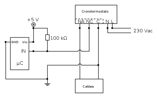
Potresti fare una cosa del genere.
...e come diceva sempre mio nonno: "Nessuno nasce imparato"
Avatar utente
Foto UtenteZG84
1.710 3 8 12
Expert EY
Expert EY
 
Messaggi: 908
Iscritto il: 11 nov 2013, 17:06

PrecedenteProssimo

Torna a Automazione civile

Chi c’è in linea

Visitano il forum: Nessuno e 26 ospiti