Stante peraltro l'estrema semplicita' del sistema originale della Vespa, mi chiedo che cosa si possa modificare ed a che scopo
Intermittenza luci
Moderatore:
IsidoroKZ
45 messaggi
• Pagina 4 di 5 • 1, 2, 3, 4, 5
0
voti
No, non mi e' sfuggito ma
claudiocedrone mi ha anticipato ed aspetto spiegazioni in merito dall'OP.
Stante peraltro l'estrema semplicita' del sistema originale della Vespa, mi chiedo che cosa si possa modificare ed a che scopo
Stante peraltro l'estrema semplicita' del sistema originale della Vespa, mi chiedo che cosa si possa modificare ed a che scopo
marco
0
voti
Non mi è sfuggito, e non penso neanche a marco, ma penso sia inutile che ripetiamo in 4 le stesse cose, comunque penso fosse una cosa buttata li, non credo che questo sia il suo vero obbiettivo.
Atlant.
Behind every great man is a woman rolling her eyes.
Behind every great man is a woman rolling her eyes.
0
voti
marco438 ha scritto:mi chiedo che cosa si possa modificare ed a che scopo
non saprei, ma qualsiasi ipotesi non avrebbe senso in primis per la sicurezza propria; anche se immagino anch'io come
0
voti

"Non farei mai parte di un club che accettasse la mia iscrizione" (G. Marx)
-

claudiocedrone
21,3k 4 7 9 - Master EY

- Messaggi: 15302
- Iscritto il: 18 gen 2012, 13:36
0
voti
Non avrei mai pensato di scatenare questa serie di risposte che, a quanto ho capito, mirano tutte "a capire cosa ci sia da capire" nel mio cosiddetto progetto
Inizio subito dicendo che Spud "ha fatto centro con una freccia spaccando un'altra freccia già posizionata al centro": è stato un optional parlare di modifiche pericolose, anche se la Vespa in questione è una vecchia PK50S con scarso valore commerciale nonostante sia d'epoca, e buttata in campagna. Eventuali modifiche pericolose potranno nuocere (non necessariamente) soltanto a me, fermo restando che non sono previste.
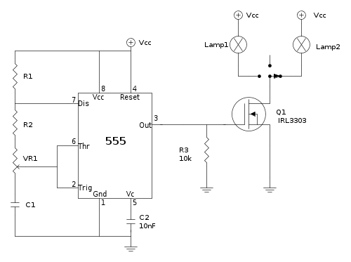
Non mi aspettavo di vedere postato uno schema. Grazie Spud per la premura. Chiedendomi "se può andare" io posso risponderti soltanto in un modo:
se corrisponde al funzionamento delle luciVespa, certo che può andare, ma, mio malgrado, non so esserti d'aiuto diversamente.
Detto questo, spero di aver risposto a tutti, altrimenti sono sicuro che farete presente la mia mancanza e ne risponderò. Intanto ringrazio tutti, e non voglio che vi scervelliate se pensate che non ci sia motivo... anche perché non c'è motivo, tranne quello di far contento un curiosone
Ricapitolando:
-materiale che ho io: la Vespa buttata in campagna che non posso raggiungere per i prossimi sei giorni. Se vi servono indizi posso ripetere che si tratta di una vespa PK50S dell'89.
-basta, non ho nient'altro, e se esiste qualche documento che possa evitarvi di uscire pazzi con le mie richieste fatemelo presente.
GRAZIE!!
Inizio subito dicendo che Spud "ha fatto centro con una freccia spaccando un'altra freccia già posizionata al centro": è stato un optional parlare di modifiche pericolose, anche se la Vespa in questione è una vecchia PK50S con scarso valore commerciale nonostante sia d'epoca, e buttata in campagna. Eventuali modifiche pericolose potranno nuocere (non necessariamente) soltanto a me, fermo restando che non sono previste.
Non mi aspettavo di vedere postato uno schema. Grazie Spud per la premura. Chiedendomi "se può andare" io posso risponderti soltanto in un modo:
se corrisponde al funzionamento delle luciVespa, certo che può andare, ma, mio malgrado, non so esserti d'aiuto diversamente.
Detto questo, spero di aver risposto a tutti, altrimenti sono sicuro che farete presente la mia mancanza e ne risponderò. Intanto ringrazio tutti, e non voglio che vi scervelliate se pensate che non ci sia motivo... anche perché non c'è motivo, tranne quello di far contento un curiosone
Ricapitolando:
-materiale che ho io: la Vespa buttata in campagna che non posso raggiungere per i prossimi sei giorni. Se vi servono indizi posso ripetere che si tratta di una vespa PK50S dell'89.
-basta, non ho nient'altro, e se esiste qualche documento che possa evitarvi di uscire pazzi con le mie richieste fatemelo presente.
GRAZIE!!-

Elettrico91
68 1 2 8 - Frequentatore

- Messaggi: 242
- Iscritto il: 22 apr 2013, 18:02
0
voti
Ora devi scegliere le lampadine da usare, cosi sappiamo qual è il carico e possiamo dimensionare il mosfet che le pilota, lampadine a 12V e con potenza non troppo alta, in modo da poterle pilotare con il deviatore della vespa (magari possiamo usare quelle della vespa stessa). Così possiamo scegliere anche l'alimentatore.
Poi devi scegliere a che frequenza farle lampeggiare e si può dimensionare tutto
Ma questa vespa serve o la possiamo cannibalizzare?
Poi devi scegliere a che frequenza farle lampeggiare e si può dimensionare tutto
Ma questa vespa serve o la possiamo cannibalizzare?
Atlant.
Behind every great man is a woman rolling her eyes.
Behind every great man is a woman rolling her eyes.
0
voti
spud ha scritto:Ora devi scegliere le lampadine da usare.....
Metterei quelle di serie (21W) onde contenere il consumo in 1.75A; l'alimentatore potrebbe essere da 12V 2A (che costa meno).
marco
0
voti
Supponendo di mettere le lampadine di serie della vespa, una per parte
Che dici
marco438?
Ora cerchiamo di estrapolare a
Elettrico91 la frequenza alla quale vuole far lampeggiare le frecce e possiamo dimensionare anche l'oscillatore 
P.S. Qui il datasheet del mosfet e qui quello del NE555
Che dici
Ora cerchiamo di estrapolare a
P.S. Qui il datasheet del mosfet e qui quello del NE555
Atlant.
Behind every great man is a woman rolling her eyes.
Behind every great man is a woman rolling her eyes.
45 messaggi
• Pagina 4 di 5 • 1, 2, 3, 4, 5
Torna a Elettronica e spettacolo
Chi c’è in linea
Visitano il forum: Nessuno e 34 ospiti

Elettrotecnica e non solo (admin)
Un gatto tra gli elettroni (IsidoroKZ)
Esperienza e simulazioni (g.schgor)
Moleskine di un idraulico (RenzoDF)
Il Blog di ElectroYou (webmaster)
Idee microcontrollate (TardoFreak)
PICcoli grandi PICMicro (Paolino)
Il blog elettrico di carloc (carloc)
DirtEYblooog (dirtydeeds)
Di tutto... un po' (jordan20)
AK47 (lillo)
Esperienze elettroniche (marco438)
Telecomunicazioni musicali (clavicordo)
Automazione ed Elettronica (gustavo)
Direttive per la sicurezza (ErnestoCappelletti)
EYnfo dall'Alaska (mir)
Apriamo il quadro! (attilio)
H7-25 (asdf)
Passione Elettrica (massimob)
Elettroni a spasso (guidob)
Bloguerra (guerra)




3.8A invece è 38A, allora