Cos'è ElectroYou | Login Iscriviti

ElectroYou - la comunità dei professionisti del mondo elettrico

Batteria di Backup per circuito 5V

Elettronica lineare e digitale: didattica ed applicazioni

Moderatori: Foto Utentecarloc, Foto Utenteg.schgor, Foto UtenteBrunoValente, Foto UtenteIsidoroKZ

0
voti

[1] Batteria di Backup per circuito 5V

Messaggioda Foto Utentealessandropurpi » 2 feb 2014, 13:22

O_/ saluti a tutti , dopo anni di assenza mi sono ritrovato con tanto tempo libero e voglia di fare... elettronica .
Ho preso da pochissimo un ARDUINO e mi son dato alla programmazione , ma senza mettere insieme qualche componente non si va da nessuna parte .

Venendo al dunque , ho bisogno di costruire un piccolo circuitino che faccia da tampone in caso di blackout...
Ho buttato giù uno schema e ho iniziato a fare prove e misurazioni MA ... mi son trovato davanti ad alcuni problemi.

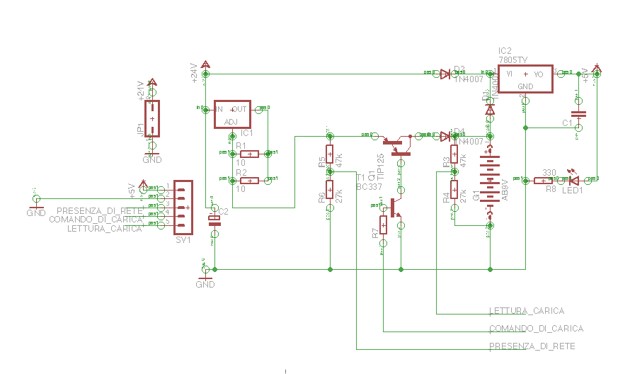
Piccola spiegazione del circuito :

Alimentatore 32V 2.2A
LM317 regolatore di corrente a 250mA per ricaricare un pacco da 8x1.2V Ni-MH AA
BC337 NPN per disattivare il TIP127 ed interrompere la carica tramite "COMANDO CARICA"
Partitori R6-R5 e R4-R3 che IN TEORIA mi dovrebbero permettere 2 letture in primo di "PRESENZA DI RETE" e il secondo un tensione relativo della batteria , che andrei a ricalcolare in programmazione per conoscere quello più o meno reale della batteria stessa.
Ovviamente la lettura della batteria andrei a farla una volta "spento" il TIP127.

Schermata 2014-02-02 alle 12.13.14.png


Sul partitore R6-R5 e sul partitore R4-R3 in caso di perdita del carico(batteria) mi troverei sparati i 32V dell'alimentazione questo vorrebbe dire ritrovarmi con molto più di 5V su "PRESENZA DI RETE" e "LETTURA CARICA"

altro punto oscuro , dovrei limitare la corrente in ingresso su tali piedini del mio atmega a un massimo di 40mA o sbaglio ?
http://arduino.cc/en/Main/ArduinoBoardUno

Avete idea di cosa possa fare per rimediare al problema ? #-o
Avatar utente
Foto Utentealessandropurpi
0 3
New entry
New entry
 
Messaggi: 58
Iscritto il: 28 lug 2009, 1:07

2
voti

[2] Re: Batteria di Backup per circuito 5 V

Messaggioda Foto Utentegiorgio25760 » 2 feb 2014, 18:39

Ciao Foto Utentealessandropurpi per risovere il tuo problema ti bastano due diodi di "clamp".

Colleghi un diodo con l'anodo al punto "lettura carica" e il catodo ai +5V di alimentazione di arduino.

Lo stesso devi fare per l'altro ingresso :anodo al punto "presenza di rete" e il catodo ai +5V di alimentazione di arduino.

In questo modo :
- la tensione del catodo sarà fissata a +5V dall'alimentatore.
- la tensione dell'anodo sarà a 0,6 - 0,7 v più alta dell'alimentazione.

Tale condizione non credo possa danneggiare il tuo circuito di ingresso.

Se desideri una differenza di tensione ancora più limitata devi usare diodi schottky.
Con questi ulyimi la limitazione sarebbe a 0,2-0,3V più alta dell'alimentazione (5,2-5,3 V)

(Attento al leakage con gli schottky.)

Ciao
Giorgio
Avatar utente
Foto Utentegiorgio25760
2.310 1 3 5
G.Master EY
G.Master EY
 
Messaggi: 1700
Iscritto il: 6 dic 2009, 17:02
Località: Brescia

0
voti

[3] Re: Batteria di Backup per circuito 5 V

Messaggioda Foto Utentealessandropurpi » 3 feb 2014, 12:10

Ciao Giorgio, intanto grazie mille il tempo che mi hai dedicato, purtroppo credo di non aver capito o di aver spiegato male il problema.

Mettendo in pratica la tua soluzione dei 2 diodi mi trovo davanti a 2 "conclusioni" :

Nei partitori avrei comunque piu di 5v (cosa che dovrei risolvere ricalcolando le 2 R che li compongono)
In caso di scollegamento delle batterie avrei i 32V dell'alimentazione direttamente sul circuito da 5V ?

Con l'uscita a 5 v andrò ad alimentare vari circuiti (atmega328 alcuni pcf8574 ecc) quindi non posso rischiare di trovarmi fuori dai 5V, ho voluto specificarlo perché tu mi hai scritto arduino, li avrei delle "protezioni" sulla scheda ... sul microcontrollore ecc non ho niente


I 2 piedini che ho chiamato lettura carica e presenza rete li collegheró a 2 input analogici dell atmega, quello di avvio e stop carica andrà dal bc337 ad un piedino di output digitale
Avatar utente
Foto Utentealessandropurpi
0 3
New entry
New entry
 
Messaggi: 58
Iscritto il: 28 lug 2009, 1:07

3
voti

[4] Re: Batteria di Backup per circuito 5 V

Messaggioda Foto UtenteIsidoroKZ » 3 feb 2014, 12:27

Partire da 32V per scendere a 5V mi pare uno spreco spettacolare.

Per le tue protezioni metti uno zener da 15V in parallelo alle batterie, e ricalcola il partitore in modo che al massimo dia in uscita 5V. O meglio ancora fai il partitore con un rapporto 7:1, cosi` qualunque tensione ci sia, al di sotto di 35V, non va a disturbare il micro.

La perdita di risoluzione non dovrebbe essere un problema, mi pare che l'A/D sia da 10 bit, il che vuol dire 5mV e riportati sulle batterie hai 35mV di risoluzione. Dell'accuratezza manco parlarne perche' se non metti resistenze molto precise non sai che cosa stai misuramdo.

Per il sensore di rete metti uno zener da 3.9V all'uscita del partitore, o anche da 4.7V, sempre nella stessa posizione.

PS: il circuito di misura comunque potrebbe non funzionare a causa del carico tempo variante che il convertitore applica al partitore, che quindi sbaglia la divisione della tensione.
Per usare proficuamente un simulatore, bisogna sapere molta più elettronica di lui
Plug it in - it works better!
Il 555 sta all'elettronica come Arduino all'informatica! (entrambi loro malgrado)
Se volete risposte rispondete a tutte le mie domande
Avatar utente
Foto UtenteIsidoroKZ
121,2k 1 3 8
G.Master EY
G.Master EY
 
Messaggi: 21059
Iscritto il: 17 ott 2009, 0:00

0
voti

[5] Re: Batteria di Backup per circuito 5 V

Messaggioda Foto Utentealessandropurpi » 3 feb 2014, 13:00

Grazie Isidoro per la risposta , direi molto tecnica per il mio livello :oops:

concordo con te sulla non precisione delle letture e soprattutto sullo spreco ( e conseguenti Watt da dissipare) ma al momento superiore ai 12V mi ritrovo solo questo alimentatore da 32V :roll:

Le cose che non ho capito del tuo intervento sono la risoluzione ( non ho capito cosa significa, scusa l'ignoranza in materia :oops: ) e soprattutto il PS .

Se ti va di spiegarmelo in modo più semplice son qui ad a cercare di capire
Avatar utente
Foto Utentealessandropurpi
0 3
New entry
New entry
 
Messaggi: 58
Iscritto il: 28 lug 2009, 1:07


Torna a Elettronica generale

Chi c’è in linea

Visitano il forum: Majestic-12 [Bot] e 179 ospiti