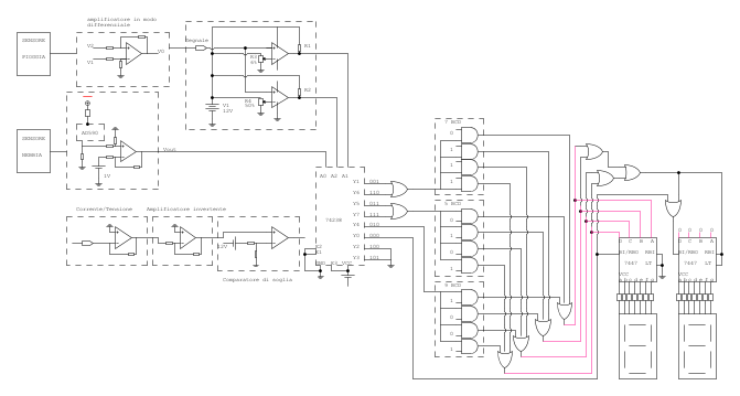
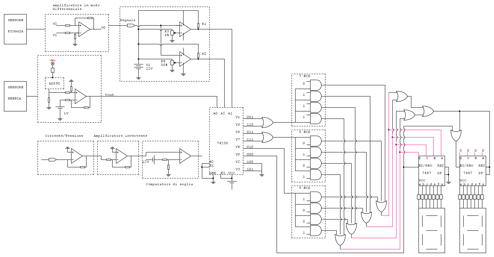
g.schgor ha scritto:Linrush ha scritto:In che modo posso farle corrispondere in BCD?Vedo che non hai ancora afferrato il concetto.
Se quando c'è solo pioggia debole vuoi che appaia 90 (km/h),
trascurando lo 0 che non cambia mai, devi codificare 9 in BCD
(cioè alla combinazione di ingresso 100 deve corrispondere
l'uscita 1001). E così per tutte le altre possibili combinazioni.
E' chiaro adesso?
Se ho capito bene devo:
- codificare 9 in (seguendo pf pd n) BCD se ho 010
- codificare 7 in (seguendo pf pd n) BCD se ho 100
- codificare 5 in (seguendo pf pd n) BCD se ho 011
- codificare 5 in (seguendo pf pd n) BCD se ho 101
ma avrò ancora una volta capito male. Al 4511 devo collegare il bcd e al bcd il segnale? Se così fosse non necessitano troppi bcd? mi sto perdendo

Elettrotecnica e non solo (admin)
Un gatto tra gli elettroni (IsidoroKZ)
Esperienza e simulazioni (g.schgor)
Moleskine di un idraulico (RenzoDF)
Il Blog di ElectroYou (webmaster)
Idee microcontrollate (TardoFreak)
PICcoli grandi PICMicro (Paolino)
Il blog elettrico di carloc (carloc)
DirtEYblooog (dirtydeeds)
Di tutto... un po' (jordan20)
AK47 (lillo)
Esperienze elettroniche (marco438)
Telecomunicazioni musicali (clavicordo)
Automazione ed Elettronica (gustavo)
Direttive per la sicurezza (ErnestoCappelletti)
EYnfo dall'Alaska (mir)
Apriamo il quadro! (attilio)
H7-25 (asdf)
Passione Elettrica (massimob)
Elettroni a spasso (guidob)
Bloguerra (guerra)






(ma può essere ulteriormente semplificato)
(OK)
(la casella 000 può essere considerata "0" anziché "1")
(considerando "1" le caselle x)
(cioè l'ingresso del driver può essere collegato 