Con questo esercizio
viewtopic.php?f=1&t=50107
abbiamo usato le tabelle di verità per la rete combinatoria, creato le relative tabelle, il circuito ecc.. E' così logico il procedimento che volevo usarlo anche per questo esercizio. Riscontro però come al solito alcuni problemi (se supero questo esame sarà solo merito electroyou!).
TESTO:
L’impianto è provvisto di due semafori, uno per ciascun senso di marcia (le due strade che s’incrociano sono a senso unico) e di due sensori che rivelano la presenza di una macchina in prossimità del semaforo. Nel plastico i semafori vengono realizzati con LED rossi, gialli e verdi.
Impianto semaforico: quando da un lato è acceso il LED rosso, dall’altro lato rimane acceso il LED verde per 30 secondi; ovviamente ogni 30 secondi la situazione si inverte. Prima che il semaforo verde commuti in rosso, si accende per un secondo il LED giallo (contemporaneamente al LED verde); passato questo secondo i due
LED si spengono e si accende il LED rosso.
L’impianto funziona nel modo sopra descritto qualora i due sensori rivelino presenza o assenza contemporanea di vetture davanti ad entrambi i semafori. Se il traffico è scarso, o avviene principalmente lungo una delle due strade, si possono eliminare i tempi di attesa al semaforo grazie ai due sensori. Infatti, se i sensori rivelano la presenza di una vettura in attesa davanti al rosso mentre dall’altro lato non vi è alcuna vettura in transito, il sistema deve anticipare la commutazione da rosso a verde dal lato della vettura in attesa (ovviamente dall’altro lato si passerà dal verde al rosso, passando per il giallo). Questa condizione si deve realizzare tutte le volte in cui uno dei sensori fornisca un segnale “attivo” da un lato (presenza
di vettura in sosta o in transito), mentre l’altro non fornisca alcun segnale (assenza di vettura).
Si progetti l’impianto semaforico intelligente, sapendo che i sensori forniscono una corrente di 10 uA quando rilevano la presenza di una vettura (mentre la corrente in uscita è zero se non rilevano alcuna presenza).
Si dispone, inoltre, di un clock di tipo TTL a frequenza pari a 1 Hz e di LED rossi (con soglia pari a 1,2 V), gialli (con soglia pari a 1,4 V) e verdi (con soglia pari a 1,7 V).
Come gestisco il blocco semaforo? Sicuramente lo stesso blocco può essere usato per entrambi i semafori, io ho provato una soluzione dove creo due blocchi dove uno parte a rosso e l'altro a verde con 2 contatori che rifanno partire a giro verde giallo rosso....
Sto sbagliando sicuramente qualcosa. La rete combinatoria è corretta?
Incrocio gestito da semafori per via di sensori di movimento
Moderatori:
carloc,
g.schgor,
BrunoValente,
IsidoroKZ
0
voti
Ma non stai facendo troppi progetti contemporaneamente?
E perché tutta questa complicazione (quando basterebbe un XOR)?
Il problema è come si realizza la sequenza semaforica.
Se si fa a conteggio di secondi (vedi esempio in questo articolo)
basterebbe "accelerare il clock" quando esistono le condizioni
(attivato solo uno dei 2 sensori).
E perché tutta questa complicazione (quando basterebbe un XOR)?
Il problema è come si realizza la sequenza semaforica.
Se si fa a conteggio di secondi (vedi esempio in questo articolo)
basterebbe "accelerare il clock" quando esistono le condizioni
(attivato solo uno dei 2 sensori).
1
voti
Giorno 20 ho esame e mi sento molto impreparato, con il lavoro il tempo per studiare non è dei migliori e quindi cerco di fare il più possibile, anche perché devo ancora preparare l'orale e la presentazione.
Per la xor hai perfettamente ragione come sempre, ma ero stato plagiato da quell'esercizio :)
Sta sera quando finisco di lavorare leggo l'articolo che hai linkato.
Grazie per le tue pronte risposte. Mi stai salvando letteralmente.
Per la xor hai perfettamente ragione come sempre, ma ero stato plagiato da quell'esercizio :)
Sta sera quando finisco di lavorare leggo l'articolo che hai linkato.
Grazie per le tue pronte risposte. Mi stai salvando letteralmente.

Ultima modifica di
marco438 il 8 feb 2014, 14:11, modificato 1 volta in totale.
Motivazione: Eliminato quoting inutile. Usa il tasto rispondi.
Motivazione: Eliminato quoting inutile. Usa il tasto rispondi.
0
voti
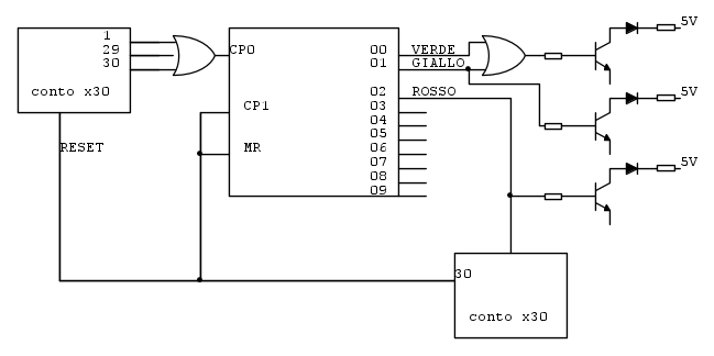
Pensandoci bene la porta XOR non fa al caso mio. Quando uno dei sensori rileva un''auto e il semaforo è rosso, mentre dall'altro lato il sensore non rileva auto ed è verde, questo deve andare rosso e viceversa. Avendo uscita 1 della xor non posso capire quale dei due deve arrestarsi per far passare le auto dell'altra parte.
Ho letto l'articolo che mi è risultato interessante. Ho provato una cosa di questo tipo:
Questo è un semaforo che ogni 30 secondi si alterna con il verde? E quando è verde al 29° secondo contemporaneamente accende il led giallo?
O è pura invenzione mia?
Ho letto l'articolo che mi è risultato interessante. Ho provato una cosa di questo tipo:
Questo è un semaforo che ogni 30 secondi si alterna con il verde? E quando è verde al 29° secondo contemporaneamente accende il led giallo?
O è pura invenzione mia?
0
voti
Linrush ha scritto: non posso capire quale dei due deve arrestarsi
L'XOR è un concetto. Non è detto che debba essere usato proprio e solo
quell'elemento.
Fra l'altro bisogna considerare che deve agire solo se il sensore relativo
è sincronizzato col semaforo rosso.
Linrush ha scritto:Questo è un semaforo che ogni 30 secondi si alterna con il verde?
Lo schema è vago...
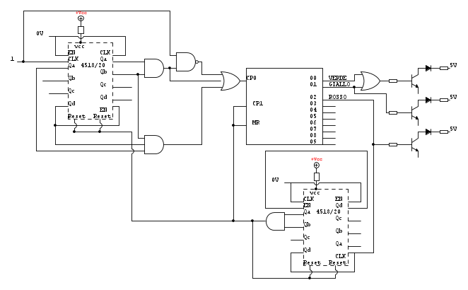
Per contare fino a 30. invece che 3 4017 consiglierei 1 4518
e comincerei con il fare lo schema (dettagliato) di questo.
0
voti
0
voti
Un 4518 ha 2 decadi BCD, quindi basta un solo integrato per contare fino a 30.
Quello che chiedevo era solo di azzerare la seconda decade al 3 (la prima
in quel momento è già 0).
Fatto questo, praticamente il semaforo è già fatto, aggiungendo solo un JK-FF
che commuta le 6 luci (3 per ogni senso di marcia) e qualche AND per
il pilotaggio del giallo.
Quello che chiedevo era solo di azzerare la seconda decade al 3 (la prima
in quel momento è già 0).
Fatto questo, praticamente il semaforo è già fatto, aggiungendo solo un JK-FF
che commuta le 6 luci (3 per ogni senso di marcia) e qualche AND per
il pilotaggio del giallo.
0
voti
Mi stai dicendo di togliere il 4017, usare un solo 4518 con un jk per fare il semaforo che regola entrambi i sensi? Se si, sono disorientato 
Il primo 4518 lo utilizzo per contare fino a 29 e 30 di modo di accendere tramite i due impulsi i led con il 4017. al rosso faccio contare nuovamente a 30 per restare aceso il led rosso. Se lo tolgo resterà acceso solo per un secondo e poi ricomincierà con il verde. Sbaglio?
Il primo 4518 lo utilizzo per contare fino a 29 e 30 di modo di accendere tramite i due impulsi i led con il 4017. al rosso faccio contare nuovamente a 30 per restare aceso il led rosso. Se lo tolgo resterà acceso solo per un secondo e poi ricomincierà con il verde. Sbaglio?
0
voti
Nei 30s il semaforo in un senso è rosso e
nell'altro senso verde.
Nei 30 secondi successivi si scambiano semplicemente
(ecco perché basta un JK-FF e non occorre un secondo conteggio)
nell'altro senso verde.
Nei 30 secondi successivi si scambiano semplicemente
(ecco perché basta un JK-FF e non occorre un secondo conteggio)
Chi c’è in linea
Visitano il forum: Nessuno e 78 ospiti

Elettrotecnica e non solo (admin)
Un gatto tra gli elettroni (IsidoroKZ)
Esperienza e simulazioni (g.schgor)
Moleskine di un idraulico (RenzoDF)
Il Blog di ElectroYou (webmaster)
Idee microcontrollate (TardoFreak)
PICcoli grandi PICMicro (Paolino)
Il blog elettrico di carloc (carloc)
DirtEYblooog (dirtydeeds)
Di tutto... un po' (jordan20)
AK47 (lillo)
Esperienze elettroniche (marco438)
Telecomunicazioni musicali (clavicordo)
Automazione ed Elettronica (gustavo)
Direttive per la sicurezza (ErnestoCappelletti)
EYnfo dall'Alaska (mir)
Apriamo il quadro! (attilio)
H7-25 (asdf)
Passione Elettrica (massimob)
Elettroni a spasso (guidob)
Bloguerra (guerra)





