Cos'è ElectroYou | Login Iscriviti

ElectroYou - la comunità dei professionisti del mondo elettrico

Incrocio gestito da semafori per via di sensori di movimento

Elettronica lineare e digitale: didattica ed applicazioni

Moderatori: Foto Utentecarloc, Foto Utenteg.schgor, Foto UtenteBrunoValente, Foto UtenteIsidoroKZ

0
voti

[21] Re: Incrocio gestito da semafori per via di sensori di movim

Messaggioda Foto Utenteg.schgor » 10 feb 2014, 20:15

Perché2 FF? Ne basta 1:
g.schgor ha scritto:Mettendo in parallelo a questi altri a colori invertiti.
puoi comandare tutti i semafori dell'incrocio ed
ogni 30s i LED si scambiano accensione.

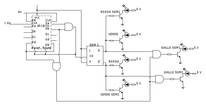
comunque mi sembra che ora tu abbia capito il circuito
e mostro la simulazione (che funziona) del semaforo
di base (compresi i gialli) con soli 3 imtegrati:
semaforo.GIF

(ho solo allungato il giallo a 2s, perché 1s è troppo poco)

Aspetto tuoi commenti per poi completare il circuito
con i sensoridi auto in attesa.
Avatar utente
Foto Utenteg.schgor
57,8k 9 12 13
G.Master EY
G.Master EY
 
Messaggi: 16971
Iscritto il: 25 ott 2005, 9:58
Località: MILANO

0
voti

[22] Re: Incrocio gestito da semafori per via di sensori di movim

Messaggioda Foto UtenteLinrush » 10 feb 2014, 23:19



Non ho visto bene i piedini degli integrati perché non riuscivo a leggerli, penso sia corretto così no? Per quello che ho disegnato mi è tutto chiaro stranamente :)
Avatar utente
Foto UtenteLinrush
119 1 6
Frequentatore
Frequentatore
 
Messaggi: 165
Iscritto il: 22 gen 2014, 13:49

0
voti

[23] Re: Incrocio gestito da semafori per via di sensori di movim

Messaggioda Foto Utenteg.schgor » 11 feb 2014, 0:02

Sì. ottimo (anche se le lampade potrebbero essere
semplicemente in parallelo, raddoppiandone il numero
per i 4 semafori dell'incrocio)
Linrush ha scritto:quello che ho disegnato mi è tutto chiaro stranamente :)

Si, quando sono chiare le funzioni, lo schema è semplice.

Ed ora dobbiamo affrontare i sensori (ce ne dovrebbero essere 4)
Abbiamo detto che quando ci sono le condizioni dovremo
inviare al contatore una frequenza più elevata di 1 Hz,
in modo da ridurre il tempo di attesa.
Sai impostare le condizioni?
Avatar utente
Foto Utenteg.schgor
57,8k 9 12 13
G.Master EY
G.Master EY
 
Messaggi: 16971
Iscritto il: 25 ott 2005, 9:58
Località: MILANO

0
voti

[24] Re: Incrocio gestito da semafori per via di sensori di movim

Messaggioda Foto UtenteLinrush » 11 feb 2014, 10:33

I sensori sono 2, uno per ogni senso di marcia essendo a senso unico.
Nel caso uno dei sensori rilevi un'auto quando il semaforo è rosso quando dall'altro lato non c'e nessuno, questo deve andare a verde. Se non interpreto male, bisogna troncare il conteggio dei semafori e resettarli istantaneamente per il funzionamento opposto.

Nel primo post ho inserito il grafico con la tabella di verità e la funzione per la rete combinatoria sulle possibilità che si verificano.
Avatar utente
Foto UtenteLinrush
119 1 6
Frequentatore
Frequentatore
 
Messaggi: 165
Iscritto il: 22 gen 2014, 13:49

0
voti

[25] Re: Incrocio gestito da semafori per via di sensori di movim

Messaggioda Foto UtenteLinrush » 11 feb 2014, 11:32

E se inseriamo nel FF gli ingressi di preassegnazione PRESET e CLEAR inviando il risultato dei sensori, tutto non funziona? :idea:
Avatar utente
Foto UtenteLinrush
119 1 6
Frequentatore
Frequentatore
 
Messaggi: 165
Iscritto il: 22 gen 2014, 13:49

0
voti

[26] Re: Incrocio gestito da semafori per via di sensori di movim

Messaggioda Foto Utenteg.schgor » 11 feb 2014, 11:35

Se le strade sono a senso unico allora OK,
solo 2 semafori e 2 sensori.
Non direi però che l'intervento dei sensori
debba agire sul Reset del conteggio (troppo
brusco, senza nemmeno passare per il giallo!)
Proponevo un'accelerazione del conteggio,
limitato però fini al 28° secondo (lasciando
inalterato il giallo)
Direi poi di valutare meglio i segnali provenienti
dal sensore del lato verde (vanno almeno monostabilizzati
per rilevare continuità del traffico).
Avatar utente
Foto Utenteg.schgor
57,8k 9 12 13
G.Master EY
G.Master EY
 
Messaggi: 16971
Iscritto il: 25 ott 2005, 9:58
Località: MILANO

0
voti

[27] Re: Incrocio gestito da semafori per via di sensori di movim

Messaggioda Foto UtenteLinrush » 11 feb 2014, 11:43

Come si fa ad accelerare solo fino a 28 per poi proseguire a 1Hz?
Avatar utente
Foto UtenteLinrush
119 1 6
Frequentatore
Frequentatore
 
Messaggi: 165
Iscritto il: 22 gen 2014, 13:49

0
voti

[28] Re: Incrocio gestito da semafori per via di sensori di movim

Messaggioda Foto UtenteLinrush » 11 feb 2014, 11:46

attivando un clock di 0,3Hz in circa 9 secondi la commutazione rosso verde avviene, al 28s di 0,3Hz ritorna a 1Hz?
Avatar utente
Foto UtenteLinrush
119 1 6
Frequentatore
Frequentatore
 
Messaggi: 165
Iscritto il: 22 gen 2014, 13:49

0
voti

[29] Re: Incrocio gestito da semafori per via di sensori di movim

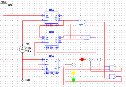
Messaggioda Foto Utenteg.schgor » 11 feb 2014, 12:06

Linrush ha scritto:Come si fa ad accelerare solo fino a 28 per poi proseguire a 1Hz?

Così:


(nota l'inversione del segnale di comando del giallo)
Nota: 1 Hz deve avere duty-cycle<10
Avatar utente
Foto Utenteg.schgor
57,8k 9 12 13
G.Master EY
G.Master EY
 
Messaggi: 16971
Iscritto il: 25 ott 2005, 9:58
Località: MILANO

0
voti

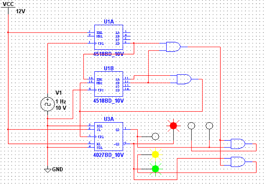
[30] Re: Incrocio gestito da semafori per via di sensori di movim

Messaggioda Foto UtenteLinrush » 11 feb 2014, 12:34

Hum.... gli ingressi della and che fanno? e la OR che scopo ha?

il DC se non erro è D=T1/T Quindi tempo stato alto su tempo di una semionda (t1+t2). Nel nostro caso a 1 Hz D è 0,5? onda quadra? Volevi dire <10 o < 1
Avatar utente
Foto UtenteLinrush
119 1 6
Frequentatore
Frequentatore
 
Messaggi: 165
Iscritto il: 22 gen 2014, 13:49

PrecedenteProssimo

Torna a Elettronica generale

Chi c’è in linea

Visitano il forum: Nessuno e 150 ospiti