Cos'è ElectroYou | Login Iscriviti

ElectroYou - la comunità dei professionisti del mondo elettrico

Stabilizzatore con operazionale

Elettronica lineare e digitale: didattica ed applicazioni

Moderatori: Foto Utentecarloc, Foto Utenteg.schgor, Foto UtenteBrunoValente, Foto UtenteIsidoroKZ

1
voti

[11] Re: Stabilizzatore con operazionale

Messaggioda Foto UtentePietroBaima » 17 feb 2014, 16:47

BrunoValente ha scritto:Riferimento fatto con 1N4148?? ?%...è forse un termometro??

Per ora sì ;-)

BrunoValente ha scritto:Reazione positiva e negativa insieme?? :-M

Sì, ho fatto un NIC. Appena ho tempo (probabilmente stasera) ridisegno tutto in fidocadj e poi parto a descrivere lo schema. :-)


Ciao,
Pietro.
Generatore codice per articoli:
nomi
Sul forum:
[pigreco]=π
[ohm]=Ω
[quadrato]=²
[cubo]=³
Avatar utente
Foto UtentePietroBaima
90,7k 7 12 13
G.Master EY
G.Master EY
 
Messaggi: 12206
Iscritto il: 12 ago 2012, 1:20
Località: Londra

0
voti

[12] Re: Stabilizzatore con operazionale

Messaggioda Foto UtenteGiulioB » 17 feb 2014, 17:37

Cos'è un NIC? Io credevo che il primo operazionale fungesse da trigger di Schmitt, poi il riferimento fatto con il diodo non ho capito bene a cosa serva, un regolatore l'avrei fatto basandomi su uno zener... ma io son capra in analogica, aspetto in silenzio la tua spiegazione :ok:
Avatar utente
Foto UtenteGiulioB
615 3 11
Frequentatore
Frequentatore
 
Messaggi: 244
Iscritto il: 4 feb 2014, 20:51

12
voti

[13] Re: Stabilizzatore con operazionale

Messaggioda Foto UtentePietroBaima » 18 feb 2014, 1:29

Cominciamo allora dal NIC.

NIC sta per Negative Impedance Converter o Convertitore di Impedenza Negativa.

Il circuito permette di simulare impedenze negative.
E' usato anche nei filtri attivi.

Vediamo come si può costruirne uno:

Supponiamo di avere un amplificatore di guadagno A e di reazionarlo con una resistenza R.
Siamo intenzionati a calcolare la resistenza equivalente al suo ingresso:



Facendo un breve conto si ottiene che R_{eq}=\frac{R}{1-A}.

  • se A<1 si ha che R_{eq} è positiva e divisa per un coefficiente che può essere maggiore o minore di uno;
  • se A=1 si ha una resistenza di ingresso infinita. Questo caso è comprensibile perché se A=1 si ha che V_o=V_i, pertanto la resistenza non vedrà tensione ai suoi capi e non sarà attraversata da alcuna corrente;
  • se A>1 il denominatore diventa negativo, pertanto la resistenza di ingresso è negativa!

Il circuito può, quindi, essere utilizzato per simulare una resistenza negativa.
Utilizzando un opamp quale amplificatore non invertente, cioè di guadagno A=1+\frac{R_1}{R_2}, si ottiene il circuito seguente:



con R_{eq}=-\frac{RR_2}{R_1}<0.

L'ultima formula scritta suggerisce anche una piccola variante: nessuno impedisce di riscrivere la formula in questo modo:
R_{eq}=-k R_2, con k=\frac{R}{R_1}.
Il vantaggio risiede nel considerare R_2 quale resistenza "invertita", che ha un capo al riferimento.
Questo permette di invertire circuiti più complessi di una semplice resistenza. Se interessa ci torno su.

Vediamo adesso come si applica il NIC al nostro alimentatore, di cui riporto la parte interessata per comodità:



Il circuito è quindi equivalente a :



o anche, con Thevenin:



Dove occorre prestare attenzione al verso del generatore equivalente di Thevenin.
Supponendo il condensatore scarico all'accensione, proviamo a calcolare la tensione ai capi del medesimo nel tempo. Utilizziamo la formula del transitorio. Il diodo vede ai suoi capi una tensione nulla, per cui trascuriamolo, casomai torneremo su di lui più tardi. Utilizziamo per il diodo il modello esponenziale.
Risulta che:
V_C=V_{eq}\left( \text{e}^{\frac{t}{-RC}}-1 \right)

oppure, per rendersi meglio conto di cosa significhi questa formula, con i valori numerici:

V_C=12mV\  \left( \text{e}^{\frac{t}{390\mu s}}-1 \right)

Cioè la tensione sul condensatore cresce esponenzialmente senza avere un asintoto!!
Questo grazie alla resistenza negativa che abbiamo introdotto.
Come si vede dalla formula, dopo un po' di tempo la tensione diventa positiva e, quando arriverà ad essere sufficientemente grande per portare il diodo in conduzione esso fara da "clipper", stabilizzandola in un interno di 0.6-0.7V.

A questo punto, il diodo, imponendo una tensione costante all'ingresso dell'amplificatore, interrompe la reazione che fa funzionare il NIC.
L'ingresso dell'amplificatore si stabilizza quindi a 0.6-0.7V e l'uscita (A=2) si stabilizza al doppio.

Qual è il vantaggio di avere questo tipo di polarizzazione per il diodo (o lo zener)?

Il vantaggio più grande è relativo alla insensibilità rispetto alle fluttuazioni della tensione di alimentazione, davvero notevole.

Facciamo qualche simulazione:

Il circuito simulato è questo:



In pratica ho staccato la resistenza che realizzava il NIC.

L'alimentazione imposta al circuito è questa:



Ecco il risultato:
noNIC.jpg


Si vede che l'esponenziale ha un asintoto, il circuito impiega circa 18 ms per partire.
L'ondulazione sull'uscita è 13mV circa.

Vediamo invece cosa succede con il NIC funzionante e con la stessa alimentazione a cui è stata sovrapposta la sinusoide:

YESNIC.jpg


Si vede che l'esponenziale è crescente senza asintoto, il circuito impiega 1.8 ms per partire (è 10 volte più veloce).
L'ondulazione sull'uscita è 1.1 mV, cioè abbiamo guadagnato più di 20dB (!) in termini di insensibilità alle fluttuazioni dell'alimentazione.

Ciao,
Pietro.
Generatore codice per articoli:
nomi
Sul forum:
[pigreco]=π
[ohm]=Ω
[quadrato]=²
[cubo]=³
Avatar utente
Foto UtentePietroBaima
90,7k 7 12 13
G.Master EY
G.Master EY
 
Messaggi: 12206
Iscritto il: 12 ago 2012, 1:20
Località: Londra

0
voti

[14] Re: Stabilizzatore con operazionale

Messaggioda Foto UtenteCarnozzo » 18 feb 2014, 10:02

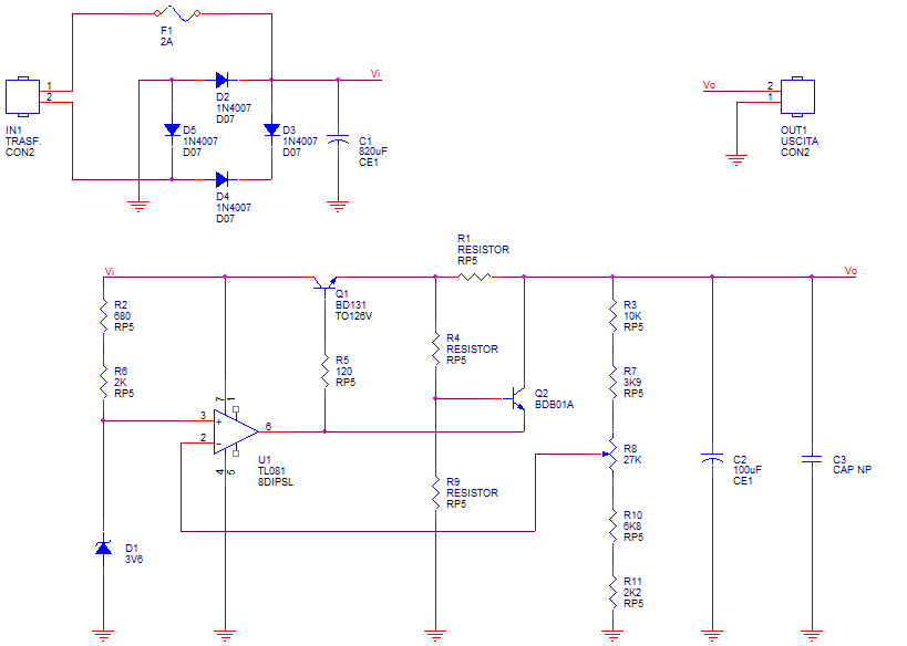
Per il momento non dispongo di un PC, quindi non posso mostrarvi lo stabilizzatore che avevo iniziato, comunque non era come quello mostrato prima.
Avatar utente
Foto UtenteCarnozzo
0 3
 
Messaggi: 17
Iscritto il: 5 dic 2013, 11:35

0
voti

[15] Re: Stabilizzatore con operazionale

Messaggioda Foto UtentePietroBaima » 18 feb 2014, 10:51

Quindi?
Generatore codice per articoli:
nomi
Sul forum:
[pigreco]=π
[ohm]=Ω
[quadrato]=²
[cubo]=³
Avatar utente
Foto UtentePietroBaima
90,7k 7 12 13
G.Master EY
G.Master EY
 
Messaggi: 12206
Iscritto il: 12 ago 2012, 1:20
Località: Londra

0
voti

[16] Re: Stabilizzatore con operazionale

Messaggioda Foto UtenteGiulioB » 18 feb 2014, 14:46

Beh Pietro, chapeau! Strabiliante.
Praticamente tutto il NIC è un "grosso" riferimento stabile di tensione indipendente dalle fluttuazioni dell'alimentazione (o meglio, molto poco sensibile).

Come ti è venuta l'idea di utilizzare il concetto di impedenza negativa?

La velocita' con la quale il riferimento raggiunge l'equilibrio mi fa' tornare in mente il corso di controlli non lineari, ma non mi mettero' di certo ad analizzarlo secondo Lyapunov ;-)

Grazie per la spiegazione e per una nuova idea che terro' nei miei cassetti :ok:

Cheers pal :mrgreen:

P.S. Se facciamo tendere il valore di R (-390 ohm) a zero, l'esponenziale di carica sara' sempre piu' ripido e quindi l'avvio piu' veloce: quali controindicazioni puo' avere questo?
Ultima modifica di Foto UtenteGiulioB il 18 feb 2014, 14:53, modificato 1 volta in totale.
Avatar utente
Foto UtenteGiulioB
615 3 11
Frequentatore
Frequentatore
 
Messaggi: 244
Iscritto il: 4 feb 2014, 20:51

1
voti

[17] Re: Stabilizzatore con operazionale

Messaggioda Foto UtentePietroBaima » 18 feb 2014, 14:53

GiulioB ha scritto:Beh Pietro, chapeau! Strabiliante.

Grazie, troppo buono :oops:

GiulioB ha scritto:Praticamente tutto il NIC è un "grosso" riferimento stabile di tensione indipendente dalle fluttuazioni dell'alimentazione (o meglio, molto poco sensibile).

esatto, proprio così.

GiulioB ha scritto:Come ti è venuta l'idea di utilizzare il concetto di impedenza negativa?

Ahimè il circuito non è mio, magari lo fosse.
L'ho trovato per la prima volta descritto dalla buonanima di Bob Pease, nel suo pills of electronics.

GiulioB ha scritto:La velocita' con la quale il riferimento raggiunge l'equilibrio mi fa' tornare in mente il corso di controlli non lineari, ma non mi mettero' di certo ad analizzarlo secondo Lyapunov ;-)

He he he, potresti farlo, credo sarebbe molto interessante ;-)

GiulioB ha scritto:Grazie per la spiegazione e per una nuova idea che terro' nei miei cassetti :ok:

Cheers pal :mrgreen:


Prego, mi fa piacere ti sia piaciuta.

Ciao,
Pietro.
Generatore codice per articoli:
nomi
Sul forum:
[pigreco]=π
[ohm]=Ω
[quadrato]=²
[cubo]=³
Avatar utente
Foto UtentePietroBaima
90,7k 7 12 13
G.Master EY
G.Master EY
 
Messaggi: 12206
Iscritto il: 12 ago 2012, 1:20
Località: Londra

3
voti

[18] Re: Stabilizzatore con operazionale

Messaggioda Foto UtentePietroBaima » 19 feb 2014, 1:48

GiulioB ha scritto:P.S. Se facciamo tendere il valore di R (-390 ohm) a zero, l'esponenziale di carica sara' sempre piu' ripido e quindi l'avvio piu' veloce: quali controindicazioni puo' avere questo?


Non avevo visto questo pezzo, quindi non ho risposto.
Lo faccio ora.

Quando il diodo interviene e "apre" il NIC, la corrente di polarizzazione del diodo proviene praticamente tutta dall'operazionale, che a questo punto è un "normale" amplificatore con guadagno pari a due.

In queste condizioni il NIC non esiste più e il diodo vede una resistenza positiva di 390 \Omega, che, come dicevo, lo polarizza.

Se la abbassiamo troppo o facciamo fuori il diodo oppure mandiamo in protezione lo stadio di uscita dell'operazionale. Probabilmente avviene la seconda ipotesi.

Quindi il limite è questa corrente massima.

Ciao,
Pietro.
Generatore codice per articoli:
nomi
Sul forum:
[pigreco]=π
[ohm]=Ω
[quadrato]=²
[cubo]=³
Avatar utente
Foto UtentePietroBaima
90,7k 7 12 13
G.Master EY
G.Master EY
 
Messaggi: 12206
Iscritto il: 12 ago 2012, 1:20
Località: Londra

0
voti

[19] Re: Stabilizzatore con operazionale

Messaggioda Foto UtenteGiulioB » 19 feb 2014, 12:38

Ok, capito.

Spero che tutto questo magnifico thread che stai costruendo non vada in malora, non vedo repliche dall'OP.

Grazie,
Ciao ;-)
Avatar utente
Foto UtenteGiulioB
615 3 11
Frequentatore
Frequentatore
 
Messaggi: 244
Iscritto il: 4 feb 2014, 20:51

0
voti

[20] Re: Stabilizzatore con operazionale

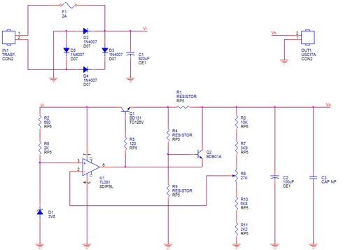
Messaggioda Foto UtenteCarnozzo » 24 feb 2014, 17:53

Salve a tutti, mi scuso per il ritardo. Di seguito c'è lo schema del mio stabilizzatore, realizzato con orcad. Le mie domande sono due:
1)L'operazionale devo alimentarlo a parte secondo le specifiche del datasheet o lo devo collegare al resto del circuito?
2)Come calcolo le resistenze del circuito di foldback e che transistor devo usare?
Grazie a tutti :ok:
Allegati
alimentatore.png
Avatar utente
Foto UtenteCarnozzo
0 3
 
Messaggi: 17
Iscritto il: 5 dic 2013, 11:35

Precedente

Torna a Elettronica generale

Chi c’è in linea

Visitano il forum: Nessuno e 93 ospiti