Allora, il riferimento di massa è quello di destra, ma essendo collegato direttamente al ponte è indifferente quale usi. Sto provando la scheda di alimentazione separata dal resto appunto per non rischiare di bruciare qualcosa.
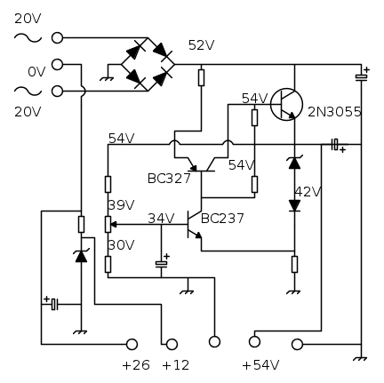
Il riferimento a quella tensione è sbagliato, ovvero in posizione sbagliata. Questo quello giusto:
Ho provato a cambiare anche lo zener da 12V ma niente, continuo a non capire perché non riesco a regolare la tensione con il trimmer....
Ormai mi mancano solo le resistenze e un diodo e ho cambiato praticamente tutto.
Stasera controllo le piste, magari ce n'è una cotta e il problema come dici tu si risolve...
Vecchio monitor da resuscitare
Moderatori:
carloc,
g.schgor,
BrunoValente,
IsidoroKZ
45 messaggi
• Pagina 2 di 5 • 1, 2, 3, 4, 5
0
voti
2
voti
sidro007 ha scritto:...
Il riferimento a quella tensione è sbagliato, ovvero in posizione sbagliata....
Ah ok
Quanto c'è sull'emettitore dell'NPN BCqualcosa?
Visto così parrebbe un BJT in corto o anche due o magari la 1k5, o magari gli zener che sono bastardi
Anche se hai cambiato alcuni componenti potrebbero essere ri-bruciati in caso di guasti multipli...
Oppure prova a smontare il BC237, se il resto è ok con il carico l'uscita deve andare praticamente a zero...
Se ti serve il valore di beta: hai sbagliato il progetto!
0
voti
Provato di tutto, cambiati componenti e resistenze, non funziona, ma....
...è arrivata la sorpresa nell'uovo di Pasqua!
Un'anima pia mossa da compassione ha ribaltato un sacco di scatoloni fino a trovare lo schema dell'elettronica
Ora, la differenza più evidente la trovo subito al trasformatore, dove lo schema da un 0-17-34 ed io ho 0-20-40, e ho paura mi si brucino i transistor... Che ci sia un problema al trasformatore?
Poi ho quell'uscita sempre dal trasformatore a 6,3 volt che è collegata alla scheda di alimentazione solo se la inserisco nella scheda madre, ma non dovrebbe essere influente...
...è arrivata la sorpresa nell'uovo di Pasqua!
Un'anima pia mossa da compassione ha ribaltato un sacco di scatoloni fino a trovare lo schema dell'elettronica
Ora, la differenza più evidente la trovo subito al trasformatore, dove lo schema da un 0-17-34 ed io ho 0-20-40, e ho paura mi si brucino i transistor... Che ci sia un problema al trasformatore?
Poi ho quell'uscita sempre dal trasformatore a 6,3 volt che è collegata alla scheda di alimentazione solo se la inserisco nella scheda madre, ma non dovrebbe essere influente...
2
voti
carloc ha scritto:...
Oppure prova a smontare il BC237, se il resto è ok con il carico l'uscita deve andare praticamente a zero...
Prova a fare questo
Se ti serve il valore di beta: hai sbagliato il progetto!
0
voti
Provato, togliendo il transistor ho comunque i 54 e passa volt nell'uscita.
0
voti
Zero spaccato.
Eppure lo avevo cambiato, probabilmente è saltato. Ora mi tocca riordinarne un altro, oppure trovare qualcosa di simile da inserire al suo posto...
Per il fatto che la tensione che viene dal trasformatore sia più alta del prescritto dici che non dovrebbero esserci problemi?
Eppure lo avevo cambiato, probabilmente è saltato. Ora mi tocca riordinarne un altro, oppure trovare qualcosa di simile da inserire al suo posto...
Per il fatto che la tensione che viene dal trasformatore sia più alta del prescritto dici che non dovrebbero esserci problemi?
0
voti
A me quei componenti sembrano un po' troppo risicati (tensioni di lavoro degli elettrolitici, Vce massima dei transistor, ecc). A questo punto i 6Vac in più del secondario del trasformatore possono fare la differenza.
-

FedericoSibona
5.022 3 5 8 - Master

- Messaggi: 3951
- Iscritto il: 19 mar 2013, 11:43
45 messaggi
• Pagina 2 di 5 • 1, 2, 3, 4, 5
Chi c’è in linea
Visitano il forum: Nessuno e 222 ospiti

Elettrotecnica e non solo (admin)
Un gatto tra gli elettroni (IsidoroKZ)
Esperienza e simulazioni (g.schgor)
Moleskine di un idraulico (RenzoDF)
Il Blog di ElectroYou (webmaster)
Idee microcontrollate (TardoFreak)
PICcoli grandi PICMicro (Paolino)
Il blog elettrico di carloc (carloc)
DirtEYblooog (dirtydeeds)
Di tutto... un po' (jordan20)
AK47 (lillo)
Esperienze elettroniche (marco438)
Telecomunicazioni musicali (clavicordo)
Automazione ed Elettronica (gustavo)
Direttive per la sicurezza (ErnestoCappelletti)
EYnfo dall'Alaska (mir)
Apriamo il quadro! (attilio)
H7-25 (asdf)
Passione Elettrica (massimob)
Elettroni a spasso (guidob)
Bloguerra (guerra)



