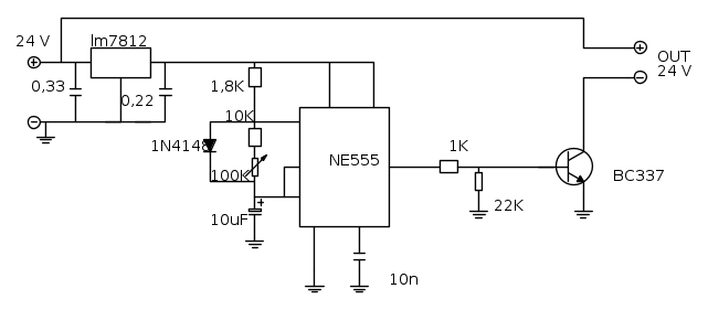
matto3707 ha scritto:Non penso che il driver sia il problema é composto da LED e resistenze...
Se lo dici te.
matto3707 ha scritto: Provare ad attaccare il LED anche prima del transistor? ?
No.
Moderatori:
carloc,
g.schgor,
BrunoValente,
IsidoroKZ
matto3707 ha scritto:Non penso che il driver sia il problema é composto da LED e resistenze...
matto3707 ha scritto: Provare ad attaccare il LED anche prima del transistor? ?


stefanob70 ha scritto:uhhmmm![]()
Ho visto il video,e potrebbe(?)trattarsi di persistenza ottica?
stefanob70 ha scritto:
Perché se osservi bene il video e la tua macchina da ripresa al minuto 037,il video si stabilizza niente Flicker!(sfarfallio)
Vuol dire che la freq. di campionamento del video e' in fase con la frequenza di accensione del LED.
stefanob70 ha scritto:Diminuire il tempo del duty cycle,in modo da avere sempre un intensita' maggiore ma con minor frequenza.


Visitano il forum: Nessuno e 275 ospiti