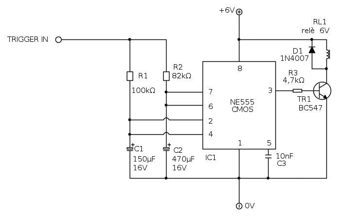
vi chiedo di aiutarmi a realizzare questo circuito in grado di gestire due relé; ho pensato che l'ne555 sia il più adatto anche perché anche il più facile da reperire; e credo ne servano due ma tutto il resto è difficile da realizzare.
vi spiego brevemente il funzionamento:
all accensione dell interruttore si eccita il rele A1 per 8-12" poi torna a riposo e dopo 1-2" viene eccitato il secondo rele A2 per 8-12" poi torna a riposo anche il secondo rele A2. poi riparte il ciclo A1 (8-12")----1-2"----A2(8-12")----e ciò all'infinito fino allo spegnimento dell'interruttore.
-alimentazione 6 o 12volt- i tempi di eccitazione dobrebbero essere gestiti cun un trimmer
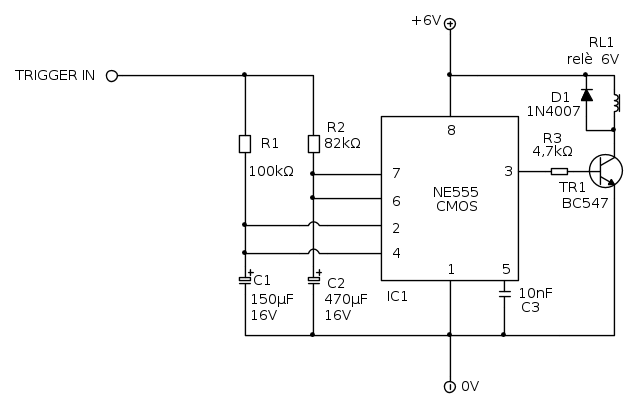
vi rimetto uno schema della logica dei due relè
vi prego aiutatemi .....


Elettrotecnica e non solo (admin)
Un gatto tra gli elettroni (IsidoroKZ)
Esperienza e simulazioni (g.schgor)
Moleskine di un idraulico (RenzoDF)
Il Blog di ElectroYou (webmaster)
Idee microcontrollate (TardoFreak)
PICcoli grandi PICMicro (Paolino)
Il blog elettrico di carloc (carloc)
DirtEYblooog (dirtydeeds)
Di tutto... un po' (jordan20)
AK47 (lillo)
Esperienze elettroniche (marco438)
Telecomunicazioni musicali (clavicordo)
Automazione ed Elettronica (gustavo)
Direttive per la sicurezza (ErnestoCappelletti)
EYnfo dall'Alaska (mir)
Apriamo il quadro! (attilio)
H7-25 (asdf)
Passione Elettrica (massimob)
Elettroni a spasso (guidob)
Bloguerra (guerra)



pigreco]=π







