Non ne esco da questo problema, quindi sentirei un vostro parere.
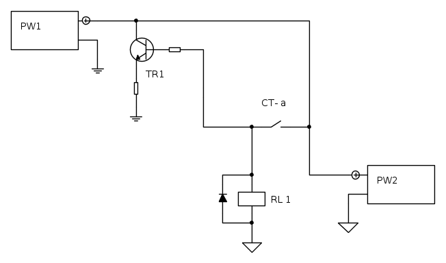
Ho un alimentatore che tramite un contatto mi fa attirare un relè, e qui tutto bene.
Tramite lo stesso contatto devo alimentare una sirena tramite transistor TR1.
In teoria guardando lo schema sembra tutto giusto e funzionante, in realtà c'è un giro di corrente
nell' alimentatore spento che mi disturba il funzionamento regolare.
La sequenza è in questo modo: prima accendo il PW1 poi dopo pochi secondi il PW2.
In questo intervallo non deve suonare la sirena, ma solo se CT - a chiude.
Purtroppo per un giro di corrente interno al PW2 e la bobina del RL1 + diodo ho un ritorno di tensione anche a CT- a aperto.
Faccio notare che come accendo PW2 questo strano ritorno cessa. E quindi la sirena funziona regolarmente
solo dopo la chiusura di CT-a.
Io mi sono intestardito su questo schema, se ci sono altre soluzioni" fattibili" ringrazio.
Chi mi da una mano?
Grazie
Un contatto per due funzioni
Moderatori:
carloc,
g.schgor,
BrunoValente,
IsidoroKZ
32 messaggi
• Pagina 1 di 4 • 1, 2, 3, 4
0
voti
0
voti
Perché TR1 è in configurazione "emitter follover"?
Per prima cosa comincerei a mettere la suoneria fra alimentazione e collettore.
E poi, come hai disegnato il circuito, gli alimentatori sono in parallelo?
(perché hai 2 "masse"?)
Per prima cosa comincerei a mettere la suoneria fra alimentazione e collettore.
E poi, come hai disegnato il circuito, gli alimentatori sono in parallelo?
(perché hai 2 "masse"?)
0
voti
oltre a quotare le domande di g.schgor (a parte l'emitter follower, io direi che è un pozzo di corrente, ma la domanda resta: perché TR1 è in quella configurazione?).
aggiungo...ma la sirena dov'è?
...se ci spieghi cosa vuoi fare esattamente, magari una soluzione la si trova...
aggiungo...ma la sirena dov'è?
eros ha scritto:Io mi sono intestardito su questo schema, se ci sono altre soluzioni" fattibili" ringrazio.
...se ci spieghi cosa vuoi fare esattamente, magari una soluzione la si trova...
_______________________________________________________
Gli oscillatori non oscillano mai, gli amplificatori invece sempre
Io HO i poteri della supermucca, e ne vado fiero!
Gli oscillatori non oscillano mai, gli amplificatori invece sempre
Io HO i poteri della supermucca, e ne vado fiero!
0
voti
Che velocità di risposta, grazie.
Vedo di spiegare bene le cose.
La sirena è il carico di TR1 circa 0.5 A e ho sempre usato il collegamento follower.
Gentilmente mi spiegate cosa cambia se metto il carico a collettore?
Ho messo Tr1 che fa da interruttore perché il contatto CT-a non porta tutta la corrente per la sirena.
Ma vediamo il funzionamento di questo circuito di allarme :
Sono due, separati come alimentazione in modo da poterli usare separatamente, ovvero o solo l'interno con avvisatore a cicalino che usa i sensori sulle porte o l'interno e l'esterno che usa anche i sensori di presenza, più sirena esterna.
Nel caso voglio inserire i due sistemi di allarme, prima accendo PW1 (esterno) che alimenta i sensori di presenza, questo ha un contatto che all'accensione, si chiude e poi si apre. E' di costruzione così. Ecco perché non posso accendere contemporaneamente i due PW. Altrimenti suona subito e poi si spegne dopo poco.
Poi, il sensore è pronto a chiudere il contatto quando sente una presenza.
A contatto aperto del sensore di presenza, posso accendere Il PW2 che alimenta il vero e proprio circuito di allarme.
Questo contatto fa chiudere il circuito che alimenta il relè RL1 ( circuito elettronico interno) il quale fa partire il combinatore telefonico e un avvisatore interno.
Con il circuito come a disegno la sirena suona subito, non va bene, si spegne quando alimento il PW2 e funziona regolarmente alla chiusura di CT-a
Per intenderci Il CT-allarme ( contatto Nc), sono 8 + 2 dei sensori di presenza tutti in parallelo su due fili.
Come fare?
Intendo una alternativa al mio circuito.
Tutti questi problemi sorgono perché non è possibile portare più fili dove si vuole, altrimenti la cosa è risolvibile più facilmente, tutto qui.
Grazie
Vedo di spiegare bene le cose.
La sirena è il carico di TR1 circa 0.5 A e ho sempre usato il collegamento follower.
Gentilmente mi spiegate cosa cambia se metto il carico a collettore?
Ho messo Tr1 che fa da interruttore perché il contatto CT-a non porta tutta la corrente per la sirena.
Ma vediamo il funzionamento di questo circuito di allarme :
Sono due, separati come alimentazione in modo da poterli usare separatamente, ovvero o solo l'interno con avvisatore a cicalino che usa i sensori sulle porte o l'interno e l'esterno che usa anche i sensori di presenza, più sirena esterna.
Nel caso voglio inserire i due sistemi di allarme, prima accendo PW1 (esterno) che alimenta i sensori di presenza, questo ha un contatto che all'accensione, si chiude e poi si apre. E' di costruzione così. Ecco perché non posso accendere contemporaneamente i due PW. Altrimenti suona subito e poi si spegne dopo poco.
Poi, il sensore è pronto a chiudere il contatto quando sente una presenza.
A contatto aperto del sensore di presenza, posso accendere Il PW2 che alimenta il vero e proprio circuito di allarme.
Questo contatto fa chiudere il circuito che alimenta il relè RL1 ( circuito elettronico interno) il quale fa partire il combinatore telefonico e un avvisatore interno.
Con il circuito come a disegno la sirena suona subito, non va bene, si spegne quando alimento il PW2 e funziona regolarmente alla chiusura di CT-a
Per intenderci Il CT-allarme ( contatto Nc), sono 8 + 2 dei sensori di presenza tutti in parallelo su due fili.
Come fare?
Intendo una alternativa al mio circuito.
Tutti questi problemi sorgono perché non è possibile portare più fili dove si vuole, altrimenti la cosa è risolvibile più facilmente, tutto qui.
Grazie
0
voti
eros ha scritto:mi spiegate cosa cambia se metto il carico a collettore?
Ecco una simulazione in MicroCap che mostra il confronto configurazione
emitter follower vs. commun emitter
Si fa variare V2 da 0 a 12V (traccia nera)
I risultati sono questi:
credo non ci sia bisogno di ulteriori commenti.
Non mi hai risposto sul "parallelo" degli alimentatori.
0
voti
Certo, tutto chiaro.
Be i due alimentatori servono perché le due parti di elettronica sono separate, vedi che ho segnato le masse diverse e separate non in parallelo proprio per non causare corti circuiti.
Questo perché non ho spazio nei tubi e altri cavi non li posso tirare.
Quindi mi necessita un contatto per dare corrente alla sirena, visto che sul posto ho il contatto CT-a
pensavo di sfruttare la chiusura per fare funzionare il transistor.
Non sto lavorando al risparmio di cavi, sono quelle situazioni che devi tirare fuori tutto da quel poco che ai
a disposizione.
Fuori le idee ragazzi.
Be i due alimentatori servono perché le due parti di elettronica sono separate, vedi che ho segnato le masse diverse e separate non in parallelo proprio per non causare corti circuiti.
Questo perché non ho spazio nei tubi e altri cavi non li posso tirare.
Quindi mi necessita un contatto per dare corrente alla sirena, visto che sul posto ho il contatto CT-a
pensavo di sfruttare la chiusura per fare funzionare il transistor.
Non sto lavorando al risparmio di cavi, sono quelle situazioni che devi tirare fuori tutto da quel poco che ai
a disposizione.
Fuori le idee ragazzi.
0
voti
eros ha scritto:La sirena è il carico di TR1 circa 0.5 A e ho sempre usato il collegamento follower.
AAAhhh! allora sì che è un inseguitore di emettitore, pensavo l'avessi scordata sul collettore e la stessi alimentando a corrente costante con un pozzo :)
per il resto, ti ha già risposto g.schgor.
_______________________________________________________
Gli oscillatori non oscillano mai, gli amplificatori invece sempre
Io HO i poteri della supermucca, e ne vado fiero!
Gli oscillatori non oscillano mai, gli amplificatori invece sempre
Io HO i poteri della supermucca, e ne vado fiero!
0
voti
Appunto, non sono in parallelo questi due alimentatori. sono collegati solo i due più.
Solo che nonostante questo ho un ritorno tramite componenti interni che mi disturbano il funzionamento a PW2 spento.
Se mi dici cosa non comprendi, cerco di spiegarmi meglio.
Comunque ripeto: da una parte ho un contatto che quando chiude da tensione ad un relè con Diodo alimentato da PW2 a 12v tra + e massa.
Dall'altra parte ho una sirena( che potrebbe essere qualsiasi cosa) alimentata da PW1 collegata a Massa e il più lo collego allo stesso contatto usato sopra. logicamente i due più li devo collegare in comune.
Non sono in comune le masse, altrimenti si che la diversità di potenziale danneggerebbe uno dei due PW.
SE i due PW sono accesi tutto funziona regolarmente, la sirena, suona solo quando chiudo il contatto.
e anche il relè attira.
Se spengo il PW2, l'alimentatore del RELE' anche a contatto aperto suona.
Questo è l'inconveniente.
Dato che i contatti non sono di potenza e la sirena assorbe, ho pensato di usare appunto il transistor che poi è un Darlington in modo che sul contatto la base succhia meno corrente.
Nonostante tutto questa soluzione da problemi, aspetto nuove idee.
Solo che nonostante questo ho un ritorno tramite componenti interni che mi disturbano il funzionamento a PW2 spento.
Se mi dici cosa non comprendi, cerco di spiegarmi meglio.
Comunque ripeto: da una parte ho un contatto che quando chiude da tensione ad un relè con Diodo alimentato da PW2 a 12v tra + e massa.
Dall'altra parte ho una sirena( che potrebbe essere qualsiasi cosa) alimentata da PW1 collegata a Massa e il più lo collego allo stesso contatto usato sopra. logicamente i due più li devo collegare in comune.
Non sono in comune le masse, altrimenti si che la diversità di potenziale danneggerebbe uno dei due PW.
SE i due PW sono accesi tutto funziona regolarmente, la sirena, suona solo quando chiudo il contatto.
e anche il relè attira.
Se spengo il PW2, l'alimentatore del RELE' anche a contatto aperto suona.
Questo è l'inconveniente.
Dato che i contatti non sono di potenza e la sirena assorbe, ho pensato di usare appunto il transistor che poi è un Darlington in modo che sul contatto la base succhia meno corrente.
Nonostante tutto questa soluzione da problemi, aspetto nuove idee.
32 messaggi
• Pagina 1 di 4 • 1, 2, 3, 4
Chi c’è in linea
Visitano il forum: Nessuno e 181 ospiti

Elettrotecnica e non solo (admin)
Un gatto tra gli elettroni (IsidoroKZ)
Esperienza e simulazioni (g.schgor)
Moleskine di un idraulico (RenzoDF)
Il Blog di ElectroYou (webmaster)
Idee microcontrollate (TardoFreak)
PICcoli grandi PICMicro (Paolino)
Il blog elettrico di carloc (carloc)
DirtEYblooog (dirtydeeds)
Di tutto... un po' (jordan20)
AK47 (lillo)
Esperienze elettroniche (marco438)
Telecomunicazioni musicali (clavicordo)
Automazione ed Elettronica (gustavo)
Direttive per la sicurezza (ErnestoCappelletti)
EYnfo dall'Alaska (mir)
Apriamo il quadro! (attilio)
H7-25 (asdf)
Passione Elettrica (massimob)
Elettroni a spasso (guidob)
Bloguerra (guerra)





