Un contatto per due funzioni
Moderatori:
carloc,
g.schgor,
BrunoValente,
IsidoroKZ
32 messaggi
• Pagina 2 di 4 • 1, 2, 3, 4
0
voti
prova a mettere un resistenza di pull-down alla base del darlington
-

ANDREA2013
887 3 6 - Utente disattivato per decisione dell'amministrazione proprietaria del sito
- Messaggi: 710
- Iscritto il: 16 lug 2013, 21:30
0
voti
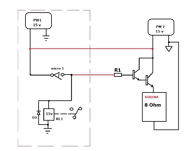
Vediamo il problema su questo schema, purtroppo non mi sono accorto che ho invertito il nome di PW1 con PW2 per riferimento ai precedenti schemi.
se spengo PW1 la sirena suona, non è questione di resistenza in base, sul contatto micro dove è collegata la base ci trovo 12 v a PW1 spento.
se spengo PW1 la sirena suona, non è questione di resistenza in base, sul contatto micro dove è collegata la base ci trovo 12 v a PW1 spento.
0
voti
prova a mettere quella resistenza che ti dicevo.
una 15K dovrebbe bastare
RETTIFICO:
la resistenza mettila prima di quell'altra, non direttamente sulla base
una 15K dovrebbe bastare
RETTIFICO:
la resistenza mettila prima di quell'altra, non direttamente sulla base
-

ANDREA2013
887 3 6 - Utente disattivato per decisione dell'amministrazione proprietaria del sito
- Messaggi: 710
- Iscritto il: 16 lug 2013, 21:30
0
voti
No Andrea, non mi stai seguendo.
A PW1 spento sul contatto di destra del micro ho 12v , è un ritorno tramite l'alimentatore nonostante sia spento.
Se metto la resistenza come dici tu, certo che lo spengo, ma poi non si accende più perché poi devo aumentare la tensione. se attualmente ho 12 v a spento, poi con che tensione devo usare per accenderlo.
La parte in rettangolo marrone è così e non la posso modificare posso aggiungere componenti verso il circuito della sirena. ma cosa?
A PW1 spento sul contatto di destra del micro ho 12v , è un ritorno tramite l'alimentatore nonostante sia spento.
Se metto la resistenza come dici tu, certo che lo spengo, ma poi non si accende più perché poi devo aumentare la tensione. se attualmente ho 12 v a spento, poi con che tensione devo usare per accenderlo.
La parte in rettangolo marrone è così e non la posso modificare posso aggiungere componenti verso il circuito della sirena. ma cosa?
0
voti
-

ANDREA2013
887 3 6 - Utente disattivato per decisione dell'amministrazione proprietaria del sito
- Messaggi: 710
- Iscritto il: 16 lug 2013, 21:30
0
voti
Forse ti ho risposto dopo la tua seconda.
Andrea, se metto la resistenza dove dici Tu, a sinistra di R1 e a massa triangolare del PW2
può darsi che tirando a massa la base, riesci a bloccarlo, ma poi non si accende più nemmeno premendo il micro.
Andrea, se metto la resistenza dove dici Tu, a sinistra di R1 e a massa triangolare del PW2
può darsi che tirando a massa la base, riesci a bloccarlo, ma poi non si accende più nemmeno premendo il micro.
0
voti
ma non è possibile, forse allora manca qualcosa nel tuo schema.
puoi aggiornarlo e allegarlo non come immagine ma in codice fcd ?
nel frattempo, hai mai pensato a usare un foto-accoppiatore?
con quello stai sicuro che di giri strani di correnti o tensioni non ne hai.
puoi aggiornarlo e allegarlo non come immagine ma in codice fcd ?
nel frattempo, hai mai pensato a usare un foto-accoppiatore?
con quello stai sicuro che di giri strani di correnti o tensioni non ne hai.
-

ANDREA2013
887 3 6 - Utente disattivato per decisione dell'amministrazione proprietaria del sito
- Messaggi: 710
- Iscritto il: 16 lug 2013, 21:30
0
voti
Tutto è possibile.
se guardi bene sulla R1 c'è collegata una bobina e un diodo, sono questi che generano un ritorno di tensione tramite l'alimentatore PW1 anche se è spento. te lo assicuro, basta togliere il relè che tutto funziona a meraviglia sulla sirena, solo che poi non mi funziona la parte relè.
Questo problema non esiste quando il PW1 è acceso.
se guardi bene sulla R1 c'è collegata una bobina e un diodo, sono questi che generano un ritorno di tensione tramite l'alimentatore PW1 anche se è spento. te lo assicuro, basta togliere il relè che tutto funziona a meraviglia sulla sirena, solo che poi non mi funziona la parte relè.
Questo problema non esiste quando il PW1 è acceso.
-

ANDREA2013
887 3 6 - Utente disattivato per decisione dell'amministrazione proprietaria del sito
- Messaggi: 710
- Iscritto il: 16 lug 2013, 21:30
32 messaggi
• Pagina 2 di 4 • 1, 2, 3, 4
Chi c’è in linea
Visitano il forum: Nessuno e 52 ospiti

Elettrotecnica e non solo (admin)
Un gatto tra gli elettroni (IsidoroKZ)
Esperienza e simulazioni (g.schgor)
Moleskine di un idraulico (RenzoDF)
Il Blog di ElectroYou (webmaster)
Idee microcontrollate (TardoFreak)
PICcoli grandi PICMicro (Paolino)
Il blog elettrico di carloc (carloc)
DirtEYblooog (dirtydeeds)
Di tutto... un po' (jordan20)
AK47 (lillo)
Esperienze elettroniche (marco438)
Telecomunicazioni musicali (clavicordo)
Automazione ed Elettronica (gustavo)
Direttive per la sicurezza (ErnestoCappelletti)
EYnfo dall'Alaska (mir)
Apriamo il quadro! (attilio)
H7-25 (asdf)
Passione Elettrica (massimob)
Elettroni a spasso (guidob)
Bloguerra (guerra)
