Dimmer per lampada con PIC
Moderatori:
carloc,
g.schgor,
BrunoValente,
IsidoroKZ
0
voti
Ciao a tutti, dovrei gestire l'accensione e lo spegnimento di una lampada ad incandescenza da 50W in modo che questa risulti graduale.
LA mia idea è quella di utilizzare un un PIC con il quale leggo su un pin analogico il valore di tensione regolato da un potenziomentro e di conseguenza vado modulare in PWM l'accensione di un triac collegato alla mia lampada ad incendescenza.
La mia domanda è se devo in qualche modo sincronizzare l'accensione del triac con la forma d'onda della rete (50Hz); e in che modo devo farlo?
E a che frequenza devo impostare la forma d'onda che gestisce il triac, sempre 50 Hz?
Grazie per l'aiuto
Marcello
LA mia idea è quella di utilizzare un un PIC con il quale leggo su un pin analogico il valore di tensione regolato da un potenziomentro e di conseguenza vado modulare in PWM l'accensione di un triac collegato alla mia lampada ad incendescenza.
La mia domanda è se devo in qualche modo sincronizzare l'accensione del triac con la forma d'onda della rete (50Hz); e in che modo devo farlo?
E a che frequenza devo impostare la forma d'onda che gestisce il triac, sempre 50 Hz?
Grazie per l'aiuto
Marcello
6
voti
L'approccio che hai in mente non è del tutto corretto.Mi riferisco al segnale di trigger per il gate del TRIAC.
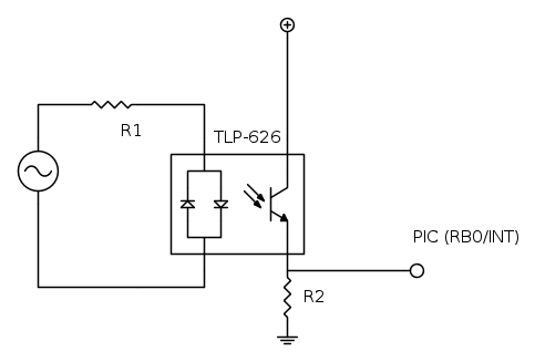
La tecnica impiegata per fare il dimming delle lampade ad incandescenza prevede che ci si debba sincronizzare con il passaggio per lo zero della forma d'onda di tensione (zero crossing). Questo avviene ad esempio con un optoisolatore. Il segnale di zero crossing serve al PIC per ritardare il segnale di trigger per il gate del TRIAC, in funzione della posizione del potenziometro, come illustrato nel seguito.
Questo è lo schema di principio per rilevare lo zero crossing. Al PIC ti dovrai colletare al pin RB0/INT e gestire l'interrupt.
Dovrai dimensionare opportunamente R1: stai attento se lavori con la tensione di rete a 230 V!. La resistenza R2 tipicamente può avere valore 10k.
Se non vuoi lavorare con la tensione di rete e dato che ti serve una tensione Vdd a 5V per il PIC, puoi pensare di impiegare un trafo a doppio secondario, uno dei quali (ad esempio a 9V) lo impieghi per l'alimentazione del PIC (da raddrizzare e livellare, ovviamente
), l'altro secondario (magari anch'esso a 9V) lo puoi impiegare per lo zero crossing, così da evitarti di lavorare con la tensione di rete direttamente.
Ciao.
Paolo.
La tecnica impiegata per fare il dimming delle lampade ad incandescenza prevede che ci si debba sincronizzare con il passaggio per lo zero della forma d'onda di tensione (zero crossing). Questo avviene ad esempio con un optoisolatore. Il segnale di zero crossing serve al PIC per ritardare il segnale di trigger per il gate del TRIAC, in funzione della posizione del potenziometro, come illustrato nel seguito.
Questo è lo schema di principio per rilevare lo zero crossing. Al PIC ti dovrai colletare al pin RB0/INT e gestire l'interrupt.
Dovrai dimensionare opportunamente R1: stai attento se lavori con la tensione di rete a 230 V!. La resistenza R2 tipicamente può avere valore 10k.
Se non vuoi lavorare con la tensione di rete e dato che ti serve una tensione Vdd a 5V per il PIC, puoi pensare di impiegare un trafo a doppio secondario, uno dei quali (ad esempio a 9V) lo impieghi per l'alimentazione del PIC (da raddrizzare e livellare, ovviamente
Ciao.
Paolo.
"Houston, Tranquillity Base here. The Eagle has landed." - Neil A.Armstrong
-------------------------------------------------------------
PIC Experience - http://www.picexperience.it
-------------------------------------------------------------
PIC Experience - http://www.picexperience.it
-

Paolino
32,6k 8 12 13 - G.Master EY

- Messaggi: 4226
- Iscritto il: 20 gen 2006, 11:42
- Località: Vigevano (PV)
0
voti
Se vuoi usare un TRIAC non puoi utilizzare un PWM, ma devi variare l'angolo di innesco del TRIAC, pertanto dovrai, con qualche stratagemma, ricavare lo zero crossing della tensione di rete e fare una funzione interna al PIC di ritardo.
Come prima cosa prova a cercare sul forum, per farti un'idea del problema, se ne è parlato molte volte.
Ciao,
Pietro.
EDIT: preceduto da
Paolino, 
Come prima cosa prova a cercare sul forum, per farti un'idea del problema, se ne è parlato molte volte.
Ciao,
Pietro.
EDIT: preceduto da

-

PietroBaima
90,7k 7 12 13 - G.Master EY

- Messaggi: 12206
- Iscritto il: 12 ago 2012, 1:20
- Località: Londra
0
voti
Grazie Paolino, ora inizio a capirci qualcosa.
Ottimo suggerimento, non ci avevo pensato.
Adesso provo a vedere se riesco a rilevare lo zero crossing e poi vi aggiorno.
Grazie
Marcello
Se non vuoi lavorare con la tensione di rete e dato che ti serve una tensione Vdd a 5 V per il PIC, puoi pensare di impiegare un trafo a doppio secondario, uno dei quali (ad esempio a 9V) lo impieghi per l'alimentazione del PIC (da raddrizzare e livellare, ovviamente), l'altro secondario (magari anch'esso a 9V) lo puoi impiegare per lo zero crossing, così da evitarti di lavorare con la tensione di rete direttamente.
Ottimo suggerimento, non ci avevo pensato.
Adesso provo a vedere se riesco a rilevare lo zero crossing e poi vi aggiorno.
Grazie
Marcello
0
voti
Ho una domanda,
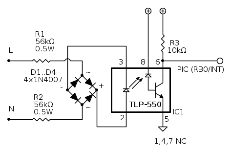
Posso sotituire l'optoisolatore TLP-626 con il TLP-550 che c'è l'ho gia in casa?
Però non riesco a capire se può andar bene con la tensione alternata.
Grazie
Posso sotituire l'optoisolatore TLP-626 con il TLP-550 che c'è l'ho gia in casa?
Però non riesco a capire se può andar bene con la tensione alternata.
Grazie
2
voti
Con il TLP550 vai a rilevare il passaggio per lo zero solamente all'inizio delle seminonde positive (o negative, a seconda di come colleghi il TLP), dimezzando di fatto la frequenza dei segnali di zero crossing. Nel caso di TLP626, con doppio fotodiodo, la frequenza dei segnali di zero crossing è di 100Hz, con altro opto ti riporti a 50 Hz.
Ciao.
Paolo.
Ciao.
Paolo.
"Houston, Tranquillity Base here. The Eagle has landed." - Neil A.Armstrong
-------------------------------------------------------------
PIC Experience - http://www.picexperience.it
-------------------------------------------------------------
PIC Experience - http://www.picexperience.it
-

Paolino
32,6k 8 12 13 - G.Master EY

- Messaggi: 4226
- Iscritto il: 20 gen 2006, 11:42
- Località: Vigevano (PV)
1
voti
Se proprio trovi quel fotoaccoppiatore irresistibile puoi utilizzare questo circuito:
Tieni conto che l'uscita è negata. Questo però ti serve soltanto per ricordare che lo zero crossing sarà sul fronte in discesa.
Qui hai il datasheet del TLP550.
Ciao,
Pietro
Tieni conto che l'uscita è negata. Questo però ti serve soltanto per ricordare che lo zero crossing sarà sul fronte in discesa.
Qui hai il datasheet del TLP550.
Ciao,
Pietro
-

PietroBaima
90,7k 7 12 13 - G.Master EY

- Messaggi: 12206
- Iscritto il: 12 ago 2012, 1:20
- Località: Londra
0
voti
Con il TLP550 vai a rilevare il passaggio per lo zero solamente all'inizio delle seminonde positive (o negative, a seconda di come colleghi il TLP), dimezzando di fatto la frequenza dei segnali di zero crossing. Nel caso di TLP626, con doppio fotodiodo, la frequenza dei segnali di zero crossing è di 100Hz, con altro opto ti riporti a 50 Hz.
Dalla tua spiegazione il TLP626 mi sembra la soluzione più completa, oggi l'ho ordinato su RS. Un paio di giorni e poi lo testo.
Se proprio trovi quel fotoaccoppiatore irresistibile puoi utilizzare questo circuito:
Sorgente FidoCadJ | Ingrandisci | Cos'è Fidocad
Tieni conto che l'uscita è negata. Questo però ti serve soltanto per ricordare che lo zero crossing sarà sul fronte in discesa.
Qui hai il datasheet del TLP550.
Ciao,
Pietro
Domani mattina riesco a provare il tuo circuito Pietro e poi ti faccio sapere l'esito.
Grazie a tutti per l'auito.
Marcello
0
voti
Sono riuscito a provare il circuito;
Il canale 1 rappresente l'ingresso del TLP mentre il canale 2 mostra il segnale che dovrebbe collegarsi al pin RB0 del micro.
E' corretto ottenere questo risultato?
Coma mai il segnale del canale 2 è così disturbato?
Una'altra cosa che non riesco a spiegarmi è come mai quando scollego la sonda dal canale 1 il segnale in uscita dal TLP diventa così:
Grazie per l'aiuto.
Il canale 1 rappresente l'ingresso del TLP mentre il canale 2 mostra il segnale che dovrebbe collegarsi al pin RB0 del micro.
E' corretto ottenere questo risultato?
Coma mai il segnale del canale 2 è così disturbato?
Una'altra cosa che non riesco a spiegarmi è come mai quando scollego la sonda dal canale 1 il segnale in uscita dal TLP diventa così:
Grazie per l'aiuto.
3
voti
Occhio che i riferimenti delle due sonde sono diversi! Per la sonda 1 sei a cavallo del diodo, per il canale 2 il riferimento è un GND. Se GND e l'anodo del fotodiodo non hanno lo stesso riferimento, quello che ne viene fuori è un bel casino.
Cosa succede se non colleghi il canale 2 e guardi solo il canale 1?
Ciao.
Paolo.
Cosa succede se non colleghi il canale 2 e guardi solo il canale 1?
Ciao.
Paolo.
"Houston, Tranquillity Base here. The Eagle has landed." - Neil A.Armstrong
-------------------------------------------------------------
PIC Experience - http://www.picexperience.it
-------------------------------------------------------------
PIC Experience - http://www.picexperience.it
-

Paolino
32,6k 8 12 13 - G.Master EY

- Messaggi: 4226
- Iscritto il: 20 gen 2006, 11:42
- Località: Vigevano (PV)
Chi c’è in linea
Visitano il forum: Nessuno e 173 ospiti

Elettrotecnica e non solo (admin)
Un gatto tra gli elettroni (IsidoroKZ)
Esperienza e simulazioni (g.schgor)
Moleskine di un idraulico (RenzoDF)
Il Blog di ElectroYou (webmaster)
Idee microcontrollate (TardoFreak)
PICcoli grandi PICMicro (Paolino)
Il blog elettrico di carloc (carloc)
DirtEYblooog (dirtydeeds)
Di tutto... un po' (jordan20)
AK47 (lillo)
Esperienze elettroniche (marco438)
Telecomunicazioni musicali (clavicordo)
Automazione ed Elettronica (gustavo)
Direttive per la sicurezza (ErnestoCappelletti)
EYnfo dall'Alaska (mir)
Apriamo il quadro! (attilio)
H7-25 (asdf)
Passione Elettrica (massimob)
Elettroni a spasso (guidob)
Bloguerra (guerra)



pigreco]=π
