Cos'è ElectroYou | Login Iscriviti

ElectroYou - la comunità dei professionisti del mondo elettrico

Riparazione ostica su un alim. stabilizzato con OP.AMP.

Tecniche per la costruzione e la riparazione di apparecchiature elettriche e non. Ricerca guasti. Adattamenti e riutilizzazioni
0
voti

[1] Riparazione ostica su un alim. stabilizzato con OP.AMP.

Messaggioda Foto Utenteauato » 28 mag 2014, 22:37

Ciao.
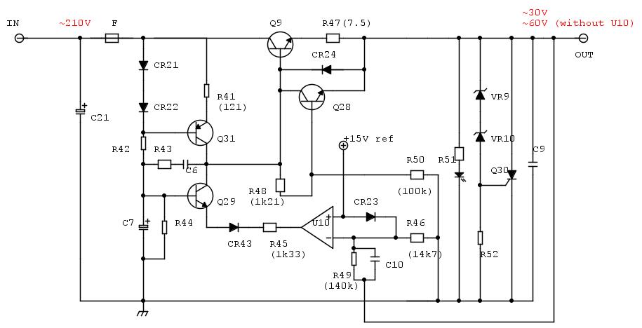
Per riparare un noto strumento di misura mi sono imbattuto in una sezione di alimentazione mal funzionante, ovvero una linea di alimentazione che dovrebbe essere a +158Vcc e che presenta solo +30V. Ebbene, ho dato un sguardo allo schema http://www.g1sle.com/files/testkit/8565A_OSM.pdf (penultima pagina del manuale, sezione +158V) e provato a controllare quasi tutti i componenti di questa sezione senza aver trovato nulla di guasto. I transistori sono stati provati anche col tracciature, i diodi e le resistenze sono OK, l'operazionale ho provato a sostituirlo con un nuovo CA3130 con stesso package che avevo disponibile ma nulla è cambiato. Ho provato anche a scollegargli il carico e, naturalmente, mi sono, sincerato che fosse presente una corretta alimentazione proveniente dal raddrizzatore (che di fatti è ben oltre i 200V). La tensione di riferimento a +15V sull'ingresso invertente è presente, inoltre escludendo il sistema di protezione alle sovratensioni VR9,VR10, R52 e Q30 nulla cambia. Secondo il meccanismo di funzionamento a me noto il regolatore serie Q9, conducendo grazie a U10, dovrebbe innalzare la tensione in uscita fino a che, raggiunti i 158V, il partitore R49/R46 non prersenti all'ingresso invertente una tensione superiore a quella di riferimento e per cui si produrrà una immediata interdizione dello stesso regolatore serie. Ciò detto si innescherà un oscillazione che produrrà l'effetto di regolazione della tensione di uscita. Perché mai, allora, la tensione di uscita non riesce a raggiungere minimamente la soglia dei 158V ma si ferma a soli 30V? Eppure l'oscillazione è presente all'uscita della linea di alimentazione e all'uscita dell'operazionale, nonchè sulla base del regolatore serie Q9 (riporto in foto solo la visualizzazione sull'output della linea di alimentazione).

Inoltre ho constatato che sollevando il piedino del diodo CR43 ed escludendo quindi il controllo dell'opamp, la tensione di uscita si eleva a circa + 60V ma non più di tanto. Mistero... ora mi sono un po' bloccato non sapendo come procedere e che altra verifica effettuare :(
Allegati
output.jpg
opamp.jpg
Avatar utente
Foto Utenteauato
61 5
Frequentatore
Frequentatore
 
Messaggi: 115
Iscritto il: 9 ott 2012, 9:17

0
voti

[2] Re: riparazione ostica su un alimentatore stabilizzato con o

Messaggioda Foto Utentebanjoman » 29 mag 2014, 17:55

Il guasto va cercato dopo l'alimentatore.
Se stacchi la connessione J1-1 e misuri sul test point 10 quasi certamente vedrai la tensione e il ripple tornare a valori più normali.

Per controverifica puoi misurare, senza staccare nulla, la caduta ai capi di R47. Quasi certamente sarà superiore a 0,6 V, segno che l'alimentatore sta erogando una corrente eccessiva, dovuta a qualche guasto nelle sezioni alimentate dai +158V, che da una veloce scorsa agli schemi sono sostanzialmente i finali di deflessione delle placche orizzontali e verticali.

Controlla i circuiti di deflessione verticale e orizzontale. Non dici quale è il difetto che appare durante il funzionamento, così posso solo intuirlo...

auato ha scritto:...si innescherà un oscillazione che produrrà l'effetto di regolazione della tensione di uscita...

Non si innesca nessuna oscillazione... è un banale regolatore lineare, ci mancherebbe pure che oscillasse.. :D
Se funziona quasi bene, è tutto sbagliato. A.Savatteri/M.Mazza
Avatar utente
Foto Utentebanjoman
12,2k 5 11 12
G.Master EY
G.Master EY
 
Messaggi: 1622
Iscritto il: 19 set 2013, 19:27

0
voti

[3] Re: riparazione ostica su un alimentatore stabilizzato con o

Messaggioda Foto Utentegammaci » 29 mag 2014, 18:57

QuotandoFoto Utentebanjoman 100%
Una misura veloce che farei è la presenza e correttezza della tensione 0 V sull'ingresso dei quattro I/V sia per deflessione H che per deflessione V. (es pag 8-79-2 per Hinv e Hnoninv)
Avatar utente
Foto Utentegammaci
3.838 2 4 7
Master
Master
 
Messaggi: 1040
Iscritto il: 27 feb 2014, 12:20

0
voti

[4] Re: riparazione ostica su un alimentatore stabilizzato con o

Messaggioda Foto Utenteauato » 29 mag 2014, 19:09

Ciao @banjoman.
Grazie 1000 sono un po' in panne e ho bisogno di consigli dall'esterno.

banjoman ha scritto:Il guasto va cercato dopo l'alimentatore.
Se stacchi la connessione J1-1 e misuri sul test point 10 quasi certamente vedrai la tensione e il ripple tornare a valori più normali.

Dunque... ho riprovato a far girare l'alimentatore a vuoto senza carichi. Avevo già fatto questa prova ma l'ho rifatta come mi consigli

staccando l'intero connettore J1 (quindi anche il pin J1-1 che è l'uscita della linea +158V): nulla da fare, l'uscita rimane a circa 30V.

banjoman ha scritto:Per controverifica puoi misurare, senza staccare nulla, la caduta ai capi di R47. Quasi certamente sarà superiore a 0,6 V,

segno che l'alimentatore sta erogando una corrente eccessiva, dovuta a qualche guasto nelle sezioni alimentate dai +158V, che da una veloce

scorsa agli schemi sono sostanzialmente i finali di deflessione delle placche orizzontali e verticali.

La c.d.t. su R47 (con carico inserito, connettore J1 attaccato) è di 77mV.
Confermo che il difetto è legato al monitor, infatti lo strumento si accende e risponde ai comandi ma nulla viene visualizzato sul CRT.

banjoman ha scritto:Controlla i circuiti di deflessione verticale e orizzontale. Non dici quale è il difetto che appare durante il funzionamento,

così posso solo intuirlo...


Veramente uno strano guasto... poco fa sul pin invertente non noto alcun ripple mentre all'uscita dell'operazionale si, ed è fedele con il

ripple che vedo sull'uscita e quindi a monte di R49. La 15V di riferimento sul non invertente è pulita e precisa.

banjoman ha scritto:Non si innesca nessuna oscillazione... è un banale regolatore lineare, ci mancherebbe pure che oscillasse.. :D

OK, forse mi sono espresso male ma quel ripple è dipeso dal meccanismo di funzionamento che avevo descritto nel post?

Allego per comodità solo il circuito dell'alimentatore interessato riprodotto in fidocadj
Allegati
+158V.jpg
Avatar utente
Foto Utenteauato
61 5
Frequentatore
Frequentatore
 
Messaggi: 115
Iscritto il: 9 ott 2012, 9:17

0
voti

[5] Re: riparazione ostica su un alimentatore stabilizzato con o

Messaggioda Foto Utentebanjoman » 29 mag 2014, 19:27

In base a quello che hai detto, possiamo allora escludere un sovraccarico all'uscita.
Iniziamo allora a procedere per ordine:

Le tensioni +15V unreg e +15V REF sono presenti, corrette, stabili? Mi sembra che le hai già controllate, ma meglio essere sicuri.

Che tensione hai sul pin 6 di U10? E successivamente che tensione c'è sulla base di Q9?
Misura anche le tensioni sulle basi di Q29 e Q31. C7 se e' un tantalio potrebbe essersi alterato.

Q31 fa da generatore di corrente. Su R41 dovresti avere una caduta di circa 0,6V per ottenere una corrente di circa 5 mA.
Se funziona quasi bene, è tutto sbagliato. A.Savatteri/M.Mazza
Avatar utente
Foto Utentebanjoman
12,2k 5 11 12
G.Master EY
G.Master EY
 
Messaggi: 1622
Iscritto il: 19 set 2013, 19:27

0
voti

[6] Re: riparazione ostica su un alimentatore stabilizzato con o

Messaggioda Foto Utentegammaci » 29 mag 2014, 20:04

Oops Mi era sfuggito il fatto che il carico era stato escluso :oops: chiedo venia :oops:
Avatar utente
Foto Utentegammaci
3.838 2 4 7
Master
Master
 
Messaggi: 1040
Iscritto il: 27 feb 2014, 12:20

0
voti

[7] Re: Riparazione ostica su un alim. stabilizzato con OP.AMP.

Messaggioda Foto Utenteauato » 29 mag 2014, 22:23

Ecco un riepilogo:

    - premetto che ho trovato un ripple "pazzesco" nell'ordine di 1Vpp (lo stesso che vedevo nelle foto oscilloscopiche del primo messaggio) su tutti i punti di misura eccetto che sulla +15V ref che risulta perfettamente al valore di 15V ed è "pulita"
    - non posso affermare la stessa cosa a riguardo della 15V unreg che risulta essere a ben 23.4V e con ripple (vedi foto oscilloscopica con accoppiamento in AC)
    - l'uscita dell' operazionale è a 24.1V (con solito ripple)
    - la base di Q9 è a 32.12 (con solito ripple)
    - la base di Q41 è a quasi 211V (con solito ripple)
    - la base di Q29 è a 29.8V (con solito ripple)
    - confermo che C7 è un tantalio

Giusto per vostra curiosità allego anche una foto dell'unità completa. Guardate l'ultimo LED, quello rosso sulla destra... è quello che evidenzia la presenza della +158V ed è acceso in maniera fioca (anche se stacco il connettore J1).

Quello che mi insospettisce è questo forte ripple. Quindi questo ripple è anomalo e non è implicito nel funzionamento della regolazione?
Allegati
IMAG0274.jpg
IMAG0274.jpg (82.71 KiB) Osservato 7504 volte
IMAG0275.jpg
Avatar utente
Foto Utenteauato
61 5
Frequentatore
Frequentatore
 
Messaggi: 115
Iscritto il: 9 ott 2012, 9:17

0
voti

[8] Re: Riparazione ostica su un alim. stabilizzato con OP.AMP.

Messaggioda Foto Utentebanjoman » 29 mag 2014, 22:48

Il ripple è anomalo nella misura in cui deriva da tensioni non ancora stabilizzate.
Il +15 unreg è nella norma, ed è perfettamente accettabile che venga utilizzato per alimentare U10.
Ovviamente dato che tutto il pastrocchio dell'alimentazione 158V non regola un tubo, ovviamente esce fuori ripple da tutte le parti...

Che tensione c'è sull'anodo di CR21? Giusto per fare due conti veloci dopo.
Misura la caduta di tensione ai capi di R41. Deve essere intorno a 0,6 V. Misura anche la caduta di tensione ai capi di R45.

Sulla base di Q29 non deve esserci ripple evidente (non di 1V almeno!)
Sulle resistenze R42 e R44 dovrebbe scorrere una corrente di poco più di 1 mA e C7 serve per eliminare il ripple. Prova a staccare C7 e velocemente, alla buona, ponici un condensatore elettrolitico standard da 10uF e osserva cosa accade.

Sei sicuro che Q9 sia buono?
Se funziona quasi bene, è tutto sbagliato. A.Savatteri/M.Mazza
Avatar utente
Foto Utentebanjoman
12,2k 5 11 12
G.Master EY
G.Master EY
 
Messaggi: 1622
Iscritto il: 19 set 2013, 19:27

0
voti

[9] Re: Riparazione ostica su un alim. stabilizzato con OP.AMP.

Messaggioda Foto Utentebanjoman » 29 mag 2014, 23:47

Ho visto solo ora dalla foto che sono usate molte resistenze a impasto. Dagli una controllatina per bene, a cominciare da R41 e proseguendo, R42,43 e 44. A seguire tutte le altre. Negli oscillo Tek anni 60/70 che ho riparato ne ho trovate diverse che avevano cambiato valore , a volte anche del 30-40% .
Se funziona quasi bene, è tutto sbagliato. A.Savatteri/M.Mazza
Avatar utente
Foto Utentebanjoman
12,2k 5 11 12
G.Master EY
G.Master EY
 
Messaggi: 1622
Iscritto il: 19 set 2013, 19:27

0
voti

[10] Re: Riparazione ostica su un alim. stabilizzato con OP.AMP.

Messaggioda Foto Utenteauato » 30 mag 2014, 10:11

banjoman ha scritto:Che tensione c'è sull'anodo di CR21? Giusto per fare due conti veloci dopo.


Circa 210V. La caduta su CR21 invece è pressoché 0.59V.

banjoman ha scritto:Misura la caduta di tensione ai capi di R41. Deve essere intorno a 0,6 V. Misura anche la caduta di tensione ai capi di R45.


la c.d.t. su R41 è infatti di circa 0.6/0.7V. Su R45 è di circa 4.1/4.5V.

banjoman ha scritto:Sulla base di Q29 non deve esserci ripple evidente (non di 1V almeno!)


Purtroppo noto sempre lo stesso ripple, così evidente. Da 800mVpp a 1 Vpp.

banjoman ha scritto: Sulle resistenze R42 e R44 dovrebbe scorrere una corrente di poco più di 1 mA e C7 serve per eliminare il ripple. Prova a staccare C7 e velocemente, alla buona, ponici un condensatore elettrolitico standard da 10uF e osserva cosa accade.


In R42 scorre circa 1.24mA, mentre in R44 circa 2.87mA. Ho provato a sostituire anche C7 con un condensatore elettrolitico da 10uF ma il ripple e i problemi permangono #-o
Per pura casualità ho notato che staccando l'amperometro in serie a R44 non cambia nulla, cioè la sezione 158V rimane accesa (con led fioco e i soliti 30/32V in uscita) quindi è come se R44 fosse "trasparente" al circuito e se anche la staccassi non cambierebbe nulla.

banjoman ha scritto: Sei sicuro che Q9 sia buono?


Ho smontato e provato di nuovo Q9. L'ho testato sia in modo tradizionale con il prova giunzioni del multimetro che con uno di questi analizzatori automatici di transistor e, infine, col tracciacurve (vedi foto).

banjoman ha scritto:Ho visto solo ora dalla foto che sono usate molte resistenze a impasto. Dagli una controllatina per bene, a cominciare da R41 e proseguendo, R42,43 e 44. A seguire tutte le altre. Negli oscillo Tek anni 60/70 che ho riparato ne ho trovate diverse che avevano cambiato valore , a volte anche del 30-40% .


R41=123.5 (nomin. 121)
R42=147k4 (nomin. 147k)
R43=197.5 (nimin. 196)
R44=10k0 (nomin. 10k)

Anche io, da un bel po' di anni coltivo la passione di riparare e restaurare questi strumenti di misura un bel po' anziani :-)
Allegati
IMAG0277.jpg
2N4240 al tracciacurve
Avatar utente
Foto Utenteauato
61 5
Frequentatore
Frequentatore
 
Messaggi: 115
Iscritto il: 9 ott 2012, 9:17

Prossimo

Torna a Costruzione, riparazione, riutilizzo

Chi c’è in linea

Visitano il forum: Nessuno e 12 ospiti