ok... però ho 2 piccoli problemi come posso fare un vu-meters che come entrata abbia 2 Canali (L ed R) o devo farne uno per L ed uno per R???
seconda domanda
come posso fare il miscelatore ?
Costruire mixer
35 messaggi
• Pagina 3 di 4 • 1, 2, 3, 4
0
voti
[22] Re: Costruire mixer
Direi che il VU meter è un problema assestante.
Il miscelatore non è altro che un sommatore di segnali!
Il miscelatore non è altro che un sommatore di segnali!
0
voti
[23] Re: Costruire mixer
cosa vuoi dure con: il VU meter è un problema assestante... scusa per l'ignoranza
si so che il miscelatore è un sommatore di segnali ... ma esiste un potenziometro a slitta che abbia 4 ingressi. cioè mi spiego meglio perché vorrei miscelare il segnale R del CH1 con il segnale R del CH2 e il segnale L del CH1 con L del CH2 con un unico potenziometro a slitta come posso fare?
grazie
si so che il miscelatore è un sommatore di segnali ... ma esiste un potenziometro a slitta che abbia 4 ingressi. cioè mi spiego meglio perché vorrei miscelare il segnale R del CH1 con il segnale R del CH2 e il segnale L del CH1 con L del CH2 con un unico potenziometro a slitta come posso fare?
grazie
0
voti
[24] Re: Costruire mixer
cri2597 ha scritto:cosa vuoi dure con: il VU meter è un problema assestante...
Nel senso che può essere visto come un modulo a se.
cri2597 ha scritto:ma esiste un potenziometro a slitta che abbia 4 ingressi.
Esistono i potenziometri stereo, cerca quello che più ti aggrada controlla il datasheet e abbozza lo schema.
0
voti
[25] Re: Costruire mixer
ok che puo essere visto come un modulo a se ma come posso costruirlo che abbia 2 entrate (L ed R)? ok quindi per i potenziometri esistono quellu stereo... daro un occhiata grazie molto gentili
0
voti
[26] Re: Costruire mixer
cri2597 ha scritto:ok che puo essere visto come un modulo a se ma come posso costruirlo che abbia 2 entrate (L ed R)?
Lo scopo della modulazione d'un problema è non doverlo affrontare tutto insieme. Il VU meter si analizzerà quando si passera alla progettazione di quel modulo.
Comunque sia dovresti semplicemente costruire due VU meter, uno per canale...
0
voti
[27] Re: Costruire mixer
quindi dovrò costruire un vu-meter per L di CH1ed uno per R di CH1 e duni per L di CH2 ed uno per R di CH2...
non ce un modo per costruirne uno per CH...
grazie
non ce un modo per costruirne uno per CH...
grazie
0
voti
[28] Re: Costruire mixer
Certo che c'è, basta sommare i due segnali e poi mandare tale somma al VUmeter...
...ma questo è un problema del tutto marginale.
...ma questo è un problema del tutto marginale.
0
voti
[30] Re: Costruire mixer
Intanto facciamo funzionare il mixer, al vu-meter ci penserei dopo
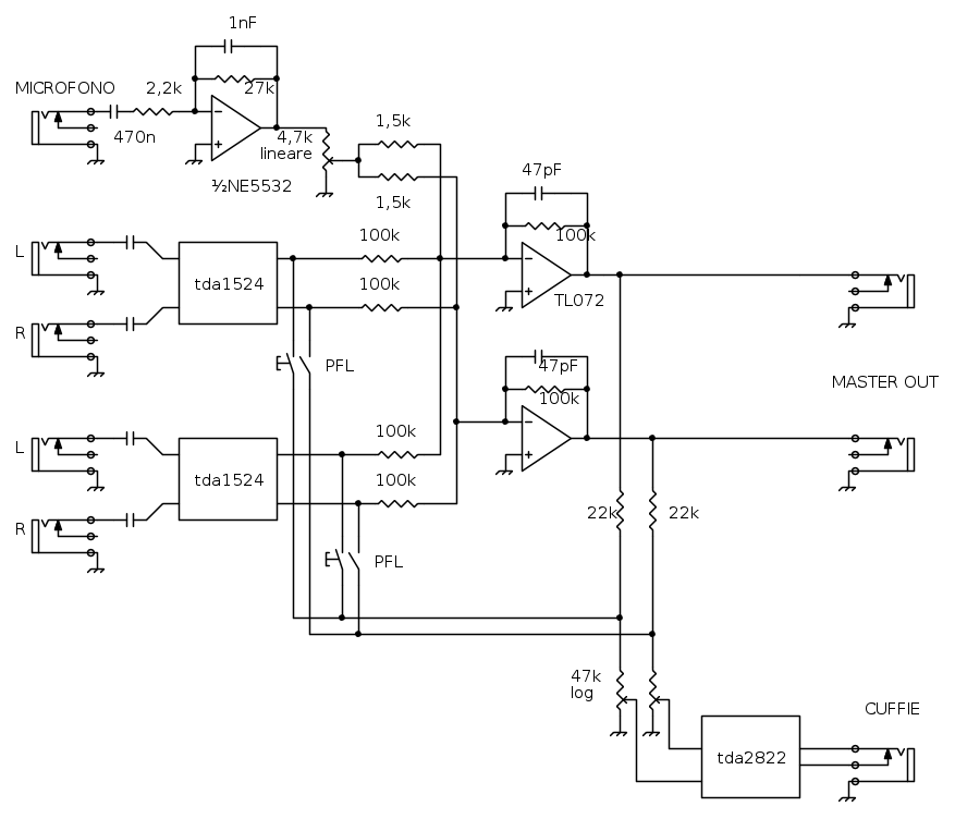
Ho buttato giù uno schema
usando i tda1524 puoi usare un potenziometro doppio per regolare i toni di tutti e 4 gli ingressi
per mettere il pfl anche al microfono va aggiunto un altro operazionale (l'altra metà dell'ne 5532)
Ho buttato giù uno schema
usando i tda1524 puoi usare un potenziometro doppio per regolare i toni di tutti e 4 gli ingressi
per mettere il pfl anche al microfono va aggiunto un altro operazionale (l'altra metà dell'ne 5532)
-

SediciAmpere
4.187 5 5 8 - Master

- Messaggi: 4848
- Iscritto il: 31 ott 2013, 15:00
35 messaggi
• Pagina 3 di 4 • 1, 2, 3, 4
Torna a Costruzione, riparazione, riutilizzo
Chi c’è in linea
Visitano il forum: Nessuno e 108 ospiti

Elettrotecnica e non solo (admin)
Un gatto tra gli elettroni (IsidoroKZ)
Esperienza e simulazioni (g.schgor)
Moleskine di un idraulico (RenzoDF)
Il Blog di ElectroYou (webmaster)
Idee microcontrollate (TardoFreak)
PICcoli grandi PICMicro (Paolino)
Il blog elettrico di carloc (carloc)
DirtEYblooog (dirtydeeds)
Di tutto... un po' (jordan20)
AK47 (lillo)
Esperienze elettroniche (marco438)
Telecomunicazioni musicali (clavicordo)
Automazione ed Elettronica (gustavo)
Direttive per la sicurezza (ErnestoCappelletti)
EYnfo dall'Alaska (mir)
Apriamo il quadro! (attilio)
H7-25 (asdf)
Passione Elettrica (massimob)
Elettroni a spasso (guidob)
Bloguerra (guerra)


