Cos'è ElectroYou | Login Iscriviti

ElectroYou - la comunità dei professionisti del mondo elettrico

Circuito per piccolo segnale di un MOS

Elettronica lineare e digitale: didattica ed applicazioni

Moderatori: Foto Utentecarloc, Foto Utenteg.schgor, Foto UtenteBrunoValente, Foto UtenteIsidoroKZ

0
voti

[1] Circuito per piccolo segnale di un MOS

Messaggioda Foto UtenteShika93 » 12 giu 2014, 14:32

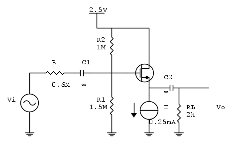
Devo fare il circuito per piccolo segnale per questo drain comune. Mi confermate se lo faccio giusto?


trascurando l'effetto early, il circuito dovrebbe essere questo.

Dove il generatore di corrente I è un aperto e l'alimentazione è massa per il segnale.
Se considero l'effetto early devo mettere r_0 in parallelo a R_L
Devo calcolare di questo il guadagno con e senza effetto early e la resistenza di uscita.

Senza l'effetto early io mi sono calcolato la tensione di gate come V_G=V_i\frac{R_1//R_2}{(R_1//R_2)+R}=V_i/2; V_S=0 quindi g_mv_{gs}=125*10^{-6}V_i dove g_m lo avevo calcolato prima g_m=\frac{2I_D}{V_{OV}}=250/mu S

a questo punto posso scrivermi l'equazione alla maglia e quindi \frac{V_o}{V_i}=-g_mv_{gs}R_L=-0.25 (possibile che venga così basso??? :? )

Se invece considero l'effetto early, ipotizzando che |V_A|=50V mi trovo r_0=\frac{|V_A|}{I_D}=\frac{50}{0.25*10^{-3}}=200k\Omega
quindi R_L//r_0\approx R_L e quindi\frac{V_o}{V_i}\approx -0.25

Ho fatto qualche boiata per caso?
Avatar utente
Foto UtenteShika93
282 1 5 7
Expert
Expert
 
Messaggi: 848
Iscritto il: 30 dic 2013, 21:28

0
voti

[2] Re: Circuito per piccolo segnale di un MOS

Messaggioda Foto Utenteemacar » 12 giu 2014, 14:56

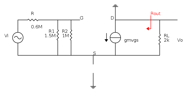
Non ricordo benissimo il modello a piccolo segnale dell'OPAMP ma mi sa che ti sei confuso un po'.
Nel modello a piccolo segnale hai inserito Gate Drain e Source che sicuramente non ci vanno.
Avatar utente
Foto Utenteemacar
156 6
Frequentatore
Frequentatore
 
Messaggi: 145
Iscritto il: 3 dic 2013, 11:02

0
voti

[3] Re: Circuito per piccolo segnale di un MOS

Messaggioda Foto UtenteShika93 » 12 giu 2014, 15:47

Ho messo solo i nomi dei nodi per non perdermi nel circuito.
Il generatore g_mv_{gs} è il generatore pilotato in tensione del transistor.
Avatar utente
Foto UtenteShika93
282 1 5 7
Expert
Expert
 
Messaggi: 848
Iscritto il: 30 dic 2013, 21:28

1
voti

[4] Re: Circuito per piccolo segnale di un MOS

Messaggioda Foto Utenteclaudiocedrone » 12 giu 2014, 17:44

:-) Nel primo post hai inserito lo schema di un opamp in configurazione non invertente !
Di quale MOS stai parlando ? O_/
"Non farei mai parte di un club che accettasse la mia iscrizione" (G. Marx)
Avatar utente
Foto Utenteclaudiocedrone
21,3k 4 7 9
Master EY
Master EY
 
Messaggi: 15302
Iscritto il: 18 gen 2012, 13:36

0
voti

[5] Re: Circuito per piccolo segnale di un MOS

Messaggioda Foto UtenteShika93 » 12 giu 2014, 17:56

Ahhh porca paletta! Ho sbagliato file!



Di un NMOS
Avatar utente
Foto UtenteShika93
282 1 5 7
Expert
Expert
 
Messaggi: 848
Iscritto il: 30 dic 2013, 21:28

0
voti

[6] Re: Circuito per piccolo segnale di un MOS

Messaggioda Foto Utenteemacar » 13 giu 2014, 11:05

Guardando solo R1 ed R2 dovrebbe già esserci qualcosa che non quadra. Il generatore da 2.5V è come se fosse un collegamento a massa per cui R1 ed R2 sono in parallelo con un nodo che coincide col Gate ed un nodo a massa mentre tu metti un nodo al Gate ed un nodo al Source.
Avatar utente
Foto Utenteemacar
156 6
Frequentatore
Frequentatore
 
Messaggi: 145
Iscritto il: 3 dic 2013, 11:02

0
voti

[7] Re: Circuito per piccolo segnale di un MOS

Messaggioda Foto Utenteemacar » 13 giu 2014, 11:53

Comunque, se i miei ricordi di Elettronica 2 non mi ingannano, a parte il problema Source/massa è tutto a posto nel disegno. Ovviamente questo errore della massa di cambia tutti i conti.
Avatar utente
Foto Utenteemacar
156 6
Frequentatore
Frequentatore
 
Messaggi: 145
Iscritto il: 3 dic 2013, 11:02

0
voti

[8] Re: Circuito per piccolo segnale di un MOS

Messaggioda Foto UtenteShika93 » 13 giu 2014, 12:44

Si si va a massa. Ci ho messo il circuito aperto proprio per far vedere che lì ci sarebbe stato il generatore di corrente visto che nel circuito di piccolo segnale si spengono tutti i generatori in continua (indipendenti)

Grazie mille!
Avatar utente
Foto UtenteShika93
282 1 5 7
Expert
Expert
 
Messaggi: 848
Iscritto il: 30 dic 2013, 21:28

1
voti

[9] Re: Circuito per piccolo segnale di un MOS

Messaggioda Foto Utenteemacar » 13 giu 2014, 14:59

Figurati il forum serve a questo :ok:
Avatar utente
Foto Utenteemacar
156 6
Frequentatore
Frequentatore
 
Messaggi: 145
Iscritto il: 3 dic 2013, 11:02


Torna a Elettronica generale

Chi c’è in linea

Visitano il forum: Nessuno e 251 ospiti