vorrei chiedere se esiste un circuito che possa fare le funzioni di un relè passo/passo
con alimentazione 3v e 1A
Similare ad un relè passo/passo
Moderatori:
carloc,
g.schgor,
BrunoValente,
IsidoroKZ
35 messaggi
• Pagina 1 di 4 • 1, 2, 3, 4
0
voti
Ciao, su due piedi mi viene in mente l'impiego di un 4017 che dovrebbe funzionare anche con 3 volt (io non l'ho mai usato con meno di 5 volt) ma che non può assolutamente reggere correnti di 1 ampere. Quindi dovrebbe limitarsi a pilotare transistor di potenza adeguata.
Ma vediamo se arrivano soluzioni con componenti più "ad hoc".
Ma vediamo se arrivano soluzioni con componenti più "ad hoc".
0
voti
Si, ogni uscita (una per volta) rimarrà "alta" anche dopo l'impulso. Tornerà "bassa" quando un nuovo impulso attiverà l'uscita successiva.
In pratica puoi ottenere una sorta di interruttore sequenziale comandato da un pulsante (similmente ad un relè), ovvero, ad ogni impulso sul pin 14 (clock) si attiveranno in modo sequenziale ognuna delle 10 uscite, a partire dalla prima (pin 3) per finire con l'ultima (pin 11), ma si può limitare il numero di uscite a quante effettivamente ne servono. E si può fare in modo di ripartire da capo ogni volta che il ciclo termina.
In pratica puoi ottenere una sorta di interruttore sequenziale comandato da un pulsante (similmente ad un relè), ovvero, ad ogni impulso sul pin 14 (clock) si attiveranno in modo sequenziale ognuna delle 10 uscite, a partire dalla prima (pin 3) per finire con l'ultima (pin 11), ma si può limitare il numero di uscite a quante effettivamente ne servono. E si può fare in modo di ripartire da capo ogni volta che il ciclo termina.
0
voti
ok
quindi per rendere il 4017 sempre in condizione permanente come se fosse un passo passo
devo usare il pin 3 come uscita (alto o basso in funzione del passo passo) e il pin 15 (reset)
lo collego al pin successivo (2) per riportare il pin 3 basso
esempio
impulso sul 14 e il pin 3 va alto e rimane tale anche se l'impulso termina
impulso sul 14 e il pin 15 resetta il 2 che manda basso il pin 3
impulso sul 14 e il pin 3 ritorna alto
ecc.ecc.
se sbaglio portate pazienza
grazie
quindi per rendere il 4017 sempre in condizione permanente come se fosse un passo passo
devo usare il pin 3 come uscita (alto o basso in funzione del passo passo) e il pin 15 (reset)
lo collego al pin successivo (2) per riportare il pin 3 basso
esempio
impulso sul 14 e il pin 3 va alto e rimane tale anche se l'impulso termina
impulso sul 14 e il pin 15 resetta il 2 che manda basso il pin 3
impulso sul 14 e il pin 3 ritorna alto
ecc.ecc.
se sbaglio portate pazienza
grazie
-1
voti
ho in mente un progetto
devo provare a pilotare un pressostato
con 2 comandi sulla lancetta di lettura
un comune a 10v
e due NC (normalmente chiusi)
il primo NC deve aprirsi ad una determinata pressione
il secondo serve per la sicurezza di max pressione
questi contatti meccanici spesso si ossidano anche se sono immersi in un liquido inerte (glicerina)
l'ossidatura non permette di far passare la corrente
volevo eliminare i contatti e mettere dei sensori tx rx che al passaggio della lancetta mi cambiano lo stato
l'azienda che mi fornisce i pressostati non mi vende più i contatti di ricambio
devo per forza comprare tutto il pressostato
es di contatto
http://www.fantinelli.it/ita/prodotti_strumentazione-elettrica-ed-elettronica_contatti-elettrici_serie-ce.html
devo provare a pilotare un pressostato
con 2 comandi sulla lancetta di lettura
un comune a 10v
e due NC (normalmente chiusi)
il primo NC deve aprirsi ad una determinata pressione
il secondo serve per la sicurezza di max pressione
questi contatti meccanici spesso si ossidano anche se sono immersi in un liquido inerte (glicerina)
l'ossidatura non permette di far passare la corrente
volevo eliminare i contatti e mettere dei sensori tx rx che al passaggio della lancetta mi cambiano lo stato
l'azienda che mi fornisce i pressostati non mi vende più i contatti di ricambio
devo per forza comprare tutto il pressostato
es di contatto
http://www.fantinelli.it/ita/prodotti_strumentazione-elettrica-ed-elettronica_contatti-elettrici_serie-ce.html
0
voti
Purtroppo parli di apparecchi con cui ho esperienza e "familiarità" pari a zero. 
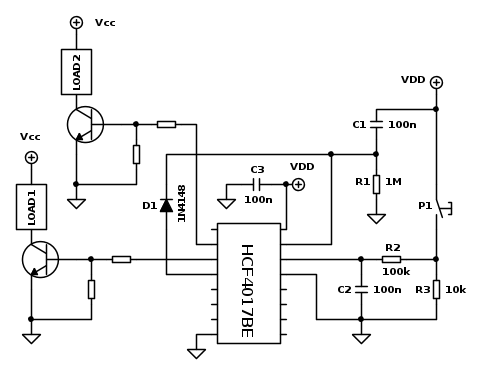
Per quanto riguarda il 4017 come interruttore sequenziale, ci sono thread vari sul forum, come questo ad esempio, ma per farti capire ciò che avevo in mente io, in questo schema trovi un 4017 (che ha già internamente i trigger di Schmitt sui pin 14 e 15) configurato in modo da attivare uno alla volta e ciclicamente due carichi indipendenti (usando quindi solo due uscite del 4017). Dando tensione al circuito, l'uscita 0 (pin 3) sarà "alta" e quindi si attiverà il carico 1, pigiando il pulsante P diventerà "bassa" l'uscita 0 e diventerà "alta" l'uscita 1 (pin 2), quindi si disattiverà il carico 1 e si attiverà il 2; pigiando di nuovo il pulsante P andrà "bassa" l'uscita 1 e diventerà "alta" l'uscita 2 (pin 4), ma questa è connessa al circuito di reset e quindi il ciclo riparte da capo attivando il carico 1. Ovviamente i transistor e le resistenze sulle uscite del 4017 sono indicativi e magari nel tuo caso ti ci vorrebbero dei mosfet (sempre che questo circuito possa fare al caso tuo).
Per quanto riguarda il 4017 come interruttore sequenziale, ci sono thread vari sul forum, come questo ad esempio, ma per farti capire ciò che avevo in mente io, in questo schema trovi un 4017 (che ha già internamente i trigger di Schmitt sui pin 14 e 15) configurato in modo da attivare uno alla volta e ciclicamente due carichi indipendenti (usando quindi solo due uscite del 4017). Dando tensione al circuito, l'uscita 0 (pin 3) sarà "alta" e quindi si attiverà il carico 1, pigiando il pulsante P diventerà "bassa" l'uscita 0 e diventerà "alta" l'uscita 1 (pin 2), quindi si disattiverà il carico 1 e si attiverà il 2; pigiando di nuovo il pulsante P andrà "bassa" l'uscita 1 e diventerà "alta" l'uscita 2 (pin 4), ma questa è connessa al circuito di reset e quindi il ciclo riparte da capo attivando il carico 1. Ovviamente i transistor e le resistenze sulle uscite del 4017 sono indicativi e magari nel tuo caso ti ci vorrebbero dei mosfet (sempre che questo circuito possa fare al caso tuo).
0
voti
potresti fare una cosa differente dal 4017 (anche se è prefetta) come sensore di pressione quale stai usando?
-

daniele1996
610 3 8 11 - Sostenitore

- Messaggi: 1554
- Iscritto il: 29 ago 2011, 11:29
35 messaggi
• Pagina 1 di 4 • 1, 2, 3, 4
Chi c’è in linea
Visitano il forum: Nessuno e 77 ospiti

Elettrotecnica e non solo (admin)
Un gatto tra gli elettroni (IsidoroKZ)
Esperienza e simulazioni (g.schgor)
Moleskine di un idraulico (RenzoDF)
Il Blog di ElectroYou (webmaster)
Idee microcontrollate (TardoFreak)
PICcoli grandi PICMicro (Paolino)
Il blog elettrico di carloc (carloc)
DirtEYblooog (dirtydeeds)
Di tutto... un po' (jordan20)
AK47 (lillo)
Esperienze elettroniche (marco438)
Telecomunicazioni musicali (clavicordo)
Automazione ed Elettronica (gustavo)
Direttive per la sicurezza (ErnestoCappelletti)
EYnfo dall'Alaska (mir)
Apriamo il quadro! (attilio)
H7-25 (asdf)
Passione Elettrica (massimob)
Elettroni a spasso (guidob)
Bloguerra (guerra)



