Cos'è ElectroYou | Login Iscriviti

ElectroYou - la comunità dei professionisti del mondo elettrico

Primo alimentatore

Elettronica lineare e digitale: didattica ed applicazioni

Moderatori: Foto Utentecarloc, Foto Utenteg.schgor, Foto UtenteBrunoValente, Foto UtenteIsidoroKZ

0
voti

[1] Primo alimentatore

Messaggioda Foto Utentegddvll6 » 13 giu 2014, 20:33

Ciao a tutti.
Sto cercando su alcuni siti un alimentatore da banco variabile che non costi un esagerazione.
Sarebbe il mio primo alimentatore quindi credo che vada bene anche da 0 a 15 V, poi non so voi cosa mi consigliate? :-)
Avatar utente
Foto Utentegddvll6
57 1 2 6
Frequentatore
Frequentatore
 
Messaggi: 250
Iscritto il: 22 nov 2012, 18:25

0
voti

[2] Re: Primo Alimentatore

Messaggioda Foto UtenteCandy » 13 giu 2014, 20:39

Non ho mai creduto molto negli alimentatori variabili da banco. Solitamente le tensioni utili che si usano sono quelle più blasonate: 5 V, 12 V, 14 V. Forse oggi come oggi vale la pena di meditare anche alla tensione di 3.3 V.

Un alimentatore regolabile comune difficilmente scende sotto la tensione di 2 V.

Detto tutto questo, quindi, sfruttando vecchi alimentatori per cellulari ed altri dispositivi, si possono avere già molte delle tensioni utili per fare laboratorio.

Altrimenti, se la variabilità è una prerogativa insormontabile, allora, un qualunque alimentatore con corrente nominale superiore al singolo ampere è più che sufficiente per buona parte delle esperienze possibili.

Ma, ricorda, le tensioni più comuni contemporaneamente disponibili sono più utili dei un singolo alimentatore regolabile.
Avatar utente
Foto UtenteCandy
32,5k 7 10 13
CRU - Account cancellato su Richiesta utente
 
Messaggi: 10123
Iscritto il: 14 giu 2010, 22:54

1
voti

[3] Re: Primo Alimentatore

Messaggioda Foto Utenteblbio » 13 giu 2014, 22:27

Ciao, io ho preso due di questi, entri con la ca e regoli in proporzione, vanno bene, c'è anche il voltmetro,
stanno ancora funzionando bene.
Buona serata

http://www.ebay.it/itm/131175258163?ssP ... 1423.l2649
Avatar utente
Foto Utenteblbio
84 3
 
Messaggi: 44
Iscritto il: 17 feb 2014, 18:08

0
voti

[4] Re: Primo Alimentatore

Messaggioda Foto UtenteRussell » 13 giu 2014, 22:41

anche un vecchio PC 'rotto' ( o estremamente vecchio) puo' nascondere un comodo alimentatore +-12V, 5V e se sei fortunato pure i 3.3V
Avatar utente
Foto UtenteRussell
3.373 3 5 9
Master
Master
 
Messaggi: 2193
Iscritto il: 4 ott 2009, 10:25

2
voti

[5] Re: Primo Alimentatore

Messaggioda Foto UtenteFedericoSibona » 14 giu 2014, 9:32

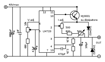
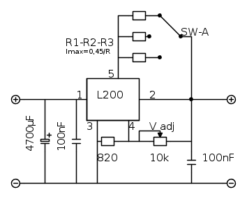
Penso che in un alimentatore da banco, oltre alla tensione variabile (utile, ad esempio, se si vuol vedere come si comporta un circuito al variare della tensione di alimentazione), sia utile anche la limitazione variabile di corrente (utile per proteggere i circuiti in prova). E quantomeno indispensabile è la protezione dai cortocircuiti sull'uscita.
Consiglio la lettura di questo articolo http://www.electroyou.it/marco438/wiki/ ... erimentali e poi di quest'altro http://www.electroyou.it/marco438/wiki/ ... imenticati .
Poi propongo questi due semplici schemi (spero non ci siano errori):




Il primo è più completo ed ha la limitazione della corrente variabile con continuità.
Il secondo è più semplice ed ha la limitazione a tre step (si possono aumentare mettendo più resistori ed un commutatore con più posizioni).
Ovviamente in entrambi mancano a monte il trasformatore ed i diodi di raddrizzamento della tensione alternata.
Avatar utente
Foto UtenteFedericoSibona
5.022 3 5 8
Master
Master
 
Messaggi: 3951
Iscritto il: 19 mar 2013, 11:43

1
voti

[6] Re: Primo Alimentatore

Messaggioda Foto UtentePietroBaima » 14 giu 2014, 9:47

Prova a guardare anche qui.

Ciao,
Pietro.
Generatore codice per articoli:
nomi
Sul forum:
[pigreco]=π
[ohm]=Ω
[quadrato]=²
[cubo]=³
Avatar utente
Foto UtentePietroBaima
90,7k 7 12 13
G.Master EY
G.Master EY
 
Messaggi: 12206
Iscritto il: 12 ago 2012, 1:20
Località: Londra

0
voti

[7] Re: Primo Alimentatore

Messaggioda Foto Utentegddvll6 » 14 giu 2014, 16:33

Vi ringrazio delle risposte.
Però se cerco di modificare un atx rischio di combinare casini, e comunque costano almeno 100 euro.
Ecco perché vorrei comprarne già uno pronto, capite?
perché se incomincio a fare dei circuiti che richiedono tensioni diverse da quelle che possono fornire gli atx, non posso farli funzionare. :roll:
Avatar utente
Foto Utentegddvll6
57 1 2 6
Frequentatore
Frequentatore
 
Messaggi: 250
Iscritto il: 22 nov 2012, 18:25

0
voti

[8] Re: Primo Alimentatore

Messaggioda Foto UtenteRussell » 14 giu 2014, 16:46

A 100 euro ci si arriva velocemente anche con quelli gia pronti pero'...
per spendere meno probabilmente devi limitarti solo a 12 e 5V

La cosa simpatica era che un ATX usato non costa 100 euro... è materiale riciclato in casa spesso

Anche la soluzione batteria auto esausta da 12V e un caricabatterie (30 euro) all'inizio è una soluzione possibile
(tanto per i piccoli circuiti anche se è vecchia per un'auto puo' ancora essere utile)

fatti un po' le idee qua comunque

http://it.rs-online.com/web/c/alimentatori-e-trasformatori/alimentatori/alimentatori-da-banco/?sort-by=P_breakPrice1&sort-order=asc&pn=1
Avatar utente
Foto UtenteRussell
3.373 3 5 9
Master
Master
 
Messaggi: 2193
Iscritto il: 4 ott 2009, 10:25

0
voti

[9] Re: Primo Alimentatore

Messaggioda Foto Utentemarco438 » 14 giu 2014, 17:32

gddvll6 ha scritto:Ecco perché vorrei comprarne già uno pronto, capite?

Certo questa e' la soluzione migliore, ma non impari nulla; poi c'e' quella piu' difficile dell'autocostruzione che, forse costera' di piu' in termini di tempo e denaro, ma entra qualcosa in termini di esperienza e nozioni.
Anch'io sono contrario a modificare gli ATX, ma per altri motivi.
marco
Avatar utente
Foto Utentemarco438
37,1k 7 11 13
-EY Legend-
-EY Legend-
 
Messaggi: 16323
Iscritto il: 24 mar 2010, 15:09
Località: Versilia

0
voti

[10] Re: Primo Alimentatore

Messaggioda Foto Utentegddvll6 » 14 giu 2014, 17:38

Tempo fa ho letto un libretto di Arduino in cui Massimo Banzi, un co-creatore, affermava che è importante per i principianti partire dalle cose semplici, in modo da essere più motivati fin dall'inizio nel veder funzionare le cose.
Io penso che ci sia un fondo di verità.. :?
Avatar utente
Foto Utentegddvll6
57 1 2 6
Frequentatore
Frequentatore
 
Messaggi: 250
Iscritto il: 22 nov 2012, 18:25

Prossimo

Torna a Elettronica generale

Chi c’è in linea

Visitano il forum: Nessuno e 53 ospiti