Cos'è ElectroYou | Login Iscriviti

ElectroYou - la comunità dei professionisti del mondo elettrico

LiPo cut off con PIC

Tipologie, strumenti di sviluppo, hardware e progetti

Moderatore: Foto UtentePaolino

0
voti

[21] Re: LiPo cut off con PIC

Messaggioda Foto Utentegammaci » 23 giu 2014, 17:23

In ogni caso, di bello e pronto non esiste nulla con queste specifiche..

In che senso Foto Utentecrovax? esistono, non so "le specifiche" che intendi ma si trovano :roll:
Da soli conosciamo alcune cose.
In molti ne conosceremo molte di più.
Avatar utente
Foto Utentegammaci
3.838 2 4 6
Master
Master
 
Messaggi: 1040
Iscritto il: 27 feb 2014, 12:20

0
voti

[22] Re: LiPo cut off con PIC

Messaggioda Foto Utentecrovax » 23 giu 2014, 20:03

Io vorrei misurare la tensione totale della batteria, nel caso specifico delle 2S, fare in modo che appena scende sotto i 6.6V interviene il circuito che stacca l'erogazione della corrente.

Ho provato a cercare circuiti già pronti che staccano la tensione al carico di potenza, ma non ne ho trovati.. In ogni caso comunque, col fai da te, il costo è irrisorio in questo caso :D
Carspa, il mondo dell'elettronica!
Avatar utente
Foto Utentecrovax
401 3 5 7
Sostenitore
Sostenitore
 
Messaggi: 1068
Iscritto il: 3 mar 2011, 20:50
Località: Catania

1
voti

[23] Re: LiPo cut off con PIC

Messaggioda Foto UtenteDoeM » 23 giu 2014, 21:48

crovax ha scritto:Io vorrei misurare la tensione totale della batteria, nel caso specifico delle 2S, fare in modo che appena scende sotto i 6.6V interviene il circuito che stacca l'erogazione della corrente.


Scusa ma ad inizio topic dicevi:

crovax ha scritto:un circuito che appena una delle singole celle della batteria scende sotto un valore prefissato(3.3V) attivi un relè che tolga la corrente al motore(o comunque al carico più grosso).


Mi sembrava molto più utile tenere sotto controllo tutte le celle contemporaneamente, invece che solamente la tensione complessiva. A questo punto, si otteneva la stessa cosa con un solo comparatore, praticamente.
Avatar utente
Foto UtenteDoeM
580 2 6
Expert
Expert
 
Messaggi: 182
Iscritto il: 11 lug 2011, 1:09

0
voti

[24] Re: LiPo cut off con PIC

Messaggioda Foto Utentegammaci » 23 giu 2014, 22:46

Eh si! Quoto Foto UtenteDoeM 100% :ok:
Bisogna monitorare tutte le celle della serie e se anche una scende sotto una determinata tensione allora staccare il carico. Non si può dire a priori che tutte calino esattamente con lo stesso andamento in tensione, magari si, è ragionevole pensarlo ma non si può essere sicuri al 100 %
Quello che ho io monitora due set di batterie fino a 5s tagliando l'impulso del gas ed ha l'opzione a ponticello per staccare anche i +5 al regolatore BEC. Non ricordo esattamente il costo :?: mi sembra poco più di trenta euro.
Da soli conosciamo alcune cose.
In molti ne conosceremo molte di più.
Avatar utente
Foto Utentegammaci
3.838 2 4 6
Master
Master
 
Messaggi: 1040
Iscritto il: 27 feb 2014, 12:20

0
voti

[25] Re: LiPo cut off con PIC

Messaggioda Foto Utentecrovax » 24 giu 2014, 9:16

Intanto grazie a tutti per i consigli :)

Si, l'idea iniziale era quella di monitorare tutte le celle, ma il circuito si complica parecchio.. In questo modo invece, è molto più semplice ed il risultato penso sia grosso modo lo stesso.

E' vero che se la tensione complessiva scende a 6.6v non è detto che le celle siano entrambe a 3.3V, ma la differenza al massimo sarà di un decimo di volt!

Se consideriamo i costi del materiale, siamo al massimo sui 5€ :D
Carspa, il mondo dell'elettronica!
Avatar utente
Foto Utentecrovax
401 3 5 7
Sostenitore
Sostenitore
 
Messaggi: 1068
Iscritto il: 3 mar 2011, 20:50
Località: Catania

1
voti

[26] Re: LiPo cut off con PIC

Messaggioda Foto UtenteDoeM » 24 giu 2014, 11:10

Guarda che estendere per più celle è immediato, basta semplicemente aggiungere qualche resistenza in più (e naturalmente il PIC deve avere un numero sufficiente di ingressi analogici).



L'unica questione è vedere come dimensionare correttamente il relè.
Avatar utente
Foto UtenteDoeM
580 2 6
Expert
Expert
 
Messaggi: 182
Iscritto il: 11 lug 2011, 1:09

0
voti

[27] Re: LiPo cut off con PIC

Messaggioda Foto Utentecrovax » 24 giu 2014, 11:26

mmmm qualcosa non mi quadra.

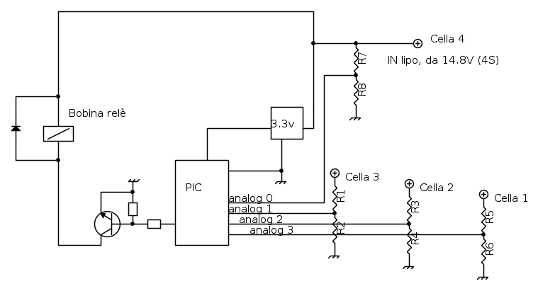
hai messo per quanto riguarda la cella 4 una tensione di 14,8V, ma se io collego il solo pin della cella 4, la tensione sarà solo di 3.7V, come tutte le altre celle.

Per fare come dici tu, dovrei alimentare il tutto con la tensione totale della lipo, e il connettore delle singole celle, utilizzarlo per la misura delle stesse.

In questo modo non è il circuito a diventare complesso, ma la connessione della batteria al circuito stesso! (Dovrei utilizzare entrambi i connettori per intenderci).
Carspa, il mondo dell'elettronica!
Avatar utente
Foto Utentecrovax
401 3 5 7
Sostenitore
Sostenitore
 
Messaggi: 1068
Iscritto il: 3 mar 2011, 20:50
Località: Catania

0
voti

[28] Re: LiPo cut off con PIC

Messaggioda Foto UtenteDoeM » 24 giu 2014, 11:41

crovax ha scritto:In questo modo non è il circuito a diventare complesso, ma la connessione della batteria al circuito stesso! (Dovrei utilizzare entrambi i connettori per intenderci).


Davo per scontato avresti utilizzato entrambi i connettori; il connettore piccolo è immediato da usare, è un semplice pin header femmina con pitch da 0.1". Usi questo per il tuo circuito di cutoff (alimentazione compresa), ed il connettore grosso per il carico vero e proprio, con il relè in serie. A mio parere è una "complicazione" che vale la pena.
Poi, la LiPo è tua, de gustibus. :) Però ti ripeto, se vuoi solo fare il cutoff sulla base della tensione totale, basta un comparatore. Aggiungo inoltre che l'assunzione che le celle siano bilanciate è in linea di massima vera, ma il loro sbilanciamento (a quanto ne so) è tutt'altro che infrequente ed è una delle prime cause che porta la LiPo a "gonfiarsi", diventando pericolosa ed inutilizzabile. I BMS seri controllano la tensione di tutte le celle proprio per questo motivo.
Avatar utente
Foto UtenteDoeM
580 2 6
Expert
Expert
 
Messaggi: 182
Iscritto il: 11 lug 2011, 1:09

0
voti

[29] Re: LiPo cut off con PIC

Messaggioda Foto Utentecrovax » 24 giu 2014, 11:45

I consiglio sono sempre ben accetti, sono qui per questo! :D

Il fatto è che nascono ulteriori problemi, usando il connettore piccolo anche per l'alimentazione, vuol dire che il PIC andrà ad essere alimentato a 3.7V nominali(tensione di una singola cella), ed anche il relè dovrà essere eccitato da una tensione di 3,7V(nominali).. Problemi non indifferenti per quanto già visto :(
Carspa, il mondo dell'elettronica!
Avatar utente
Foto Utentecrovax
401 3 5 7
Sostenitore
Sostenitore
 
Messaggi: 1068
Iscritto il: 3 mar 2011, 20:50
Località: Catania

1
voti

[30] Re: LiPo cut off con PIC

Messaggioda Foto UtenteDoeM » 24 giu 2014, 11:47

crovax ha scritto:Il fatto è che nascono ulteriori problemi, usando il connettore piccolo anche per l'alimentazione, vuol dire che il PIC andrà ad essere alimentato a 3.7V nominali(tensione di una singola cella), ed anche il relè dovrà essere eccitato da una tensione di 3,7V(nominali).. Problemi non indifferenti per quanto già visto :(

Questa cosa non è affatto vera... Usi semplicemente il primo filo del connettore (polo positivo quarta cella) ed il quinto (polo negativo della prima) rispettivamente come positivo e negativo dell'alimentazione. Tensione totale ai capi: 14.8 V nominali. Dov'è il problema?
Avatar utente
Foto UtenteDoeM
580 2 6
Expert
Expert
 
Messaggi: 182
Iscritto il: 11 lug 2011, 1:09

PrecedenteProssimo

Torna a Realizzazioni, interfacciamento e nozioni generali.

Chi c’è in linea

Visitano il forum: Nessuno e 10 ospiti