Ciao a tutti!
Vorrei porvi una domanda...Io dovrei collegare un Arduino all'alimentazione dell'automobile, presa direttamente dalla batteria e non dal "sottochiave" in quanto, se mettessi in moto, la centralina scollegherebbe l'alimentazione a tutti gli apparecchi non necessari mentre io avrei bisogno che l'Arduino rimanga alimentato.
Qui scatta la domanda vera e propria. Non ho necessità che Arduino rimanga sempre acceso ma devo accenderlo solamente prima della messa in moto dell'auto, diciamo per 30 secondi o 1 minuto al massimo e poi si può tranquillamente spegnere. Il fatto di spegnerlo in automatico è per evitare di consumare e lasciarlo inutilmente accesso.
Per tanto chiedo a voi se fosse possibile, tramite un semplice pulsante (quindi non un interruttore a levetta o simili), alimentare Arduino e in automatico staccare l'alimentazione dopo un tempo fisso. Credo che questo tipo di operazioni si facciano con un relè temporizzato, ma non trovo uno schema adatto al mio scopo (probabilmente perché non sono sicuro che il circuito sia adatto a me).
E' fattibile come cosa?
Ritardare lo scollegamento dell'alimentazione
Moderatori:
carloc,
g.schgor,
BrunoValente,
IsidoroKZ
23 messaggi
• Pagina 1 di 3 • 1, 2, 3
0
voti
DidyMond ha scritto:dovrei collegare un Arduino all'alimentazione dell'automobile, presa direttamente dalla batteria ... ma devo accenderlo solamente prima della messa in moto dell'auto, diciamo per 30 secondi o 1 minuto al massimo e poi si può tranquillamente spegnere.
premesso che elettronicamente non saprei fornirti una soluzione circuitale, però interpretando la tua richiesta, mi sembra di capire che ti occora un comando temporizzato, che si può risolvere facilmente con un timer disponibile in negozi di componentistica elettronica.
un pulsante NO andrà a comandare il timer che una volta attivato fornirà attraverso un suo contatto NO alimentazione al dispositivo per il tempo inpostato sul timer,dopodichè aprirà il contatto disalimentando il dispositivo ....
0
voti
mir ha scritto:occora un comando temporizzato, che si può risolvere facilmente con un timer disponibile in negozi di componentistica elettronica.
Si, l'idea è quella, ma cercando on-line come timer temporizzato vengono fuori quei timer dove setti le ore/minuti in qui un dispositivo deve accendersi e/o spegnersi ma sono collegabili alla parete di casa (o timer digitali, decisamente grossi per mettere in macchina).
Oppure ho visto dei relè già temporizzati, ma anche qua sono grandi....sono da mettere in una parete a casa!
0
voti
Cercando in rete ho trovato un circuito che sembrerebbe fare al caso mio!
Il circuito l'ho testato su Multisim e sembra fare ciò che chiedo, eccolo: http://it.tinypic.com/r/2s9aouf/8
Il circuito funziona così:
-Se si preme il tasto S1 si attiva/disattiva il relè immediatamente
-Se nello stato di ON non si preme nuovamente S1 allora si disattiverà in automatico dopo 1 minuto (ma si può aumentare/diminuire andando ad agire sulla resistenza variabile)
Ora vi chiedo:
-Si può migliorare e/o semplificare? Anche se comunque i componenti che già ci sono sono relativamente pochi
-Il relè quale bisogna mettere? Nel circuito ne è presente uno generico...
-Credo che per sicurezza andrebbe messo un fusibile all'ingresso dei 12V, di che dimensioni?
Il circuito l'ho testato su Multisim e sembra fare ciò che chiedo, eccolo: http://it.tinypic.com/r/2s9aouf/8
Il circuito funziona così:
-Se si preme il tasto S1 si attiva/disattiva il relè immediatamente
-Se nello stato di ON non si preme nuovamente S1 allora si disattiverà in automatico dopo 1 minuto (ma si può aumentare/diminuire andando ad agire sulla resistenza variabile)
Ora vi chiedo:
-Si può migliorare e/o semplificare? Anche se comunque i componenti che già ci sono sono relativamente pochi
-Il relè quale bisogna mettere? Nel circuito ne è presente uno generico...
-Credo che per sicurezza andrebbe messo un fusibile all'ingresso dei 12V, di che dimensioni?
1
voti
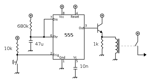
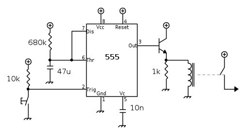
Se vuoi un timer monostabile (uscita alta per tot secondi al ricevimento dell'impulso) puoi ricorrere al classico schema dell'NE555:
Però non hai specificato cosa ci devi collegare dopo con l'Arduino, se devi effettuare operazioni che richiedono tanta corrente o poca. Nel dubbio l'uso di un relè ti risolve il problema, ma se ad esempio devi fare solo operazioni di calcolo sarebbe stato sufficiente anche un semplice transistor. Ovviamente poi la tensione d'uscita andrà regolata tramite opportuno integrato (LM7805) per potersi interfacciare correttamente con l'Arduino.
Però non hai specificato cosa ci devi collegare dopo con l'Arduino, se devi effettuare operazioni che richiedono tanta corrente o poca. Nel dubbio l'uso di un relè ti risolve il problema, ma se ad esempio devi fare solo operazioni di calcolo sarebbe stato sufficiente anche un semplice transistor. Ovviamente poi la tensione d'uscita andrà regolata tramite opportuno integrato (LM7805) per potersi interfacciare correttamente con l'Arduino.
0
voti
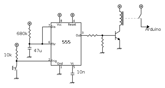
Dello schema in [5] cambierei il modo di polarizzare il transistor di uscita. Già il 555, sul terminale 3 di uscita, non raggiunge +V quando l'uscita è alta, ma si mangia circa 1 V. Con transistor polarizzato in quel modo, come minimo al carico arrivano almeno 2 V in meno rispetto alla tensione di alimentazione.
-

Candy
32,5k 7 10 13 - CRU - Account cancellato su Richiesta utente
- Messaggi: 10123
- Iscritto il: 14 giu 2010, 22:54
0
voti
Eccoci:
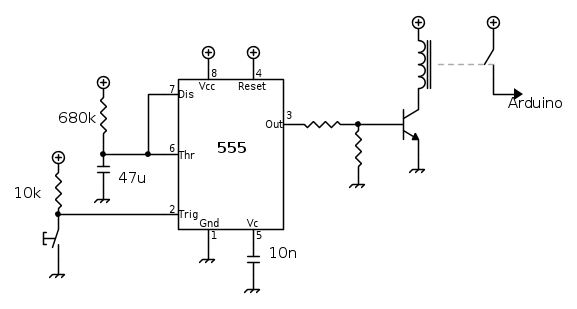
E' vero, con lo schema precedente ci sono più perdite, anche se è difficile che la tensione si riduca a tal punto da impedire l'innesco del relè, o almeno a me non ha mai dato problemi di questo tipo. Lo schema di sopra è invece più preciso.
E' vero, con lo schema precedente ci sono più perdite, anche se è difficile che la tensione si riduca a tal punto da impedire l'innesco del relè, o almeno a me non ha mai dato problemi di questo tipo. Lo schema di sopra è invece più preciso.
0
voti
gill90 ha scritto:Però non hai specificato cosa ci devi collegare dopo con l'Arduino, se devi effettuare operazioni che richiedono tanta corrente o poca. Nel dubbio l'uso di un relè ti risolve il problema, ma se ad esempio devi fare solo operazioni di calcolo sarebbe stato sufficiente anche un semplice transistor.
All'Arduino devo collegare un altro dispositivo che assorbe (corrente di picco) meno di 30mA e poi andrà pilotato un secondo relè da Arduino a cui devo collegare il motorino di avviamento.
Insomma, a grandi linee, per darvi un quadro completo su cosa dovrei fare:
1) Tramite pulsante accendo Arduino per un tempo prefissato (non molto lungo, non mi serve) e poi si spegne autonomamente
2) Tramite Arduino acceso eseguo dei controlli
3) Se Arduino mi da conferma allora girando la chiave di accensione l'auto si accende, altrimenti anche girando non succede nulla.
Ecco, ora avete uno schema un po' più dettagliato del problema, così potete verificare se la soluzione che pensavo fosse giusta oppure no!
gill90 ha scritto:Ovviamente poi la tensione d'uscita andrà regolata tramite opportuno integrato (LM7805) per potersi interfacciare correttamente con l'Arduino.
Si, quello era già preventivato ;) Anche perché poi verrà montato solo il minimo indispensabile (quindi solo l'ATMEGA e i pochi componenti per il suo funzionamento) e non tutta la bread di Arduino!
Ps: mi rendo conto che comunque l'interruttore non esclude completamente la tensione, o meglio, sicuramente la esclude dalla parte del carico del relè, ma dalla parte della bobina c'è sempre un'assorbimento e portarla a 0 credo che non sia fattibile. Documentandomi in rete però ho visto che lo stesso Arduino dispone di una funzione sleep che lo manda in condizione di assoluto riposo in attesa di un interrupt esterno. A quanto si legge arriva a consumare pochi uA e credo che siano meno dell'assorbimento a vuoto dei circuiti proposti, no?
Ora mi studio il circuito con l'NE555 e la modalità sleep di Arduino!
0
voti
DidyMond ha scritto: ma cercando on-line come timer temporizzato vengono fuori quei timer......sono da mettere in una parete a casa!
se cerchi bene,ci sono anche delle versioni di timer programmabili e non di ridotte dimensioni ed in kit,come questo ad esempio.
0
voti
Beh l'assorbimento c'è sempre, devi solo vedere cosa ti conviene di più. Nel caso del 555 ad esempio hai flusso di corrente lungo la resistenza da 680k, che vale circa
. Quanto assorbe Arduino in condizione di sleep?
. Quanto assorbe Arduino in condizione di sleep?
23 messaggi
• Pagina 1 di 3 • 1, 2, 3
Chi c’è in linea
Visitano il forum: Nessuno e 52 ospiti

Elettrotecnica e non solo (admin)
Un gatto tra gli elettroni (IsidoroKZ)
Esperienza e simulazioni (g.schgor)
Moleskine di un idraulico (RenzoDF)
Il Blog di ElectroYou (webmaster)
Idee microcontrollate (TardoFreak)
PICcoli grandi PICMicro (Paolino)
Il blog elettrico di carloc (carloc)
DirtEYblooog (dirtydeeds)
Di tutto... un po' (jordan20)
AK47 (lillo)
Esperienze elettroniche (marco438)
Telecomunicazioni musicali (clavicordo)
Automazione ed Elettronica (gustavo)
Direttive per la sicurezza (ErnestoCappelletti)
EYnfo dall'Alaska (mir)
Apriamo il quadro! (attilio)
H7-25 (asdf)
Passione Elettrica (massimob)
Elettroni a spasso (guidob)
Bloguerra (guerra)





