[CDEY] Alimentatore da banco - Front Panel
Moderatore:
brabus
35 messaggi
• Pagina 2 di 4 • 1, 2, 3, 4
1
voti
Ma...sinceramente un arduino in un alimentatore, secondo me, ci sta come i cavoli a merenda ..anche perché strumenti come questo costano meno di niente e sono pronti all'uso..ma sono scuole diverse di pensiero 
-

BrunoValente
39,6k 7 11 13 - G.Master EY

- Messaggi: 7796
- Iscritto il: 8 mag 2007, 14:48
1
voti
Certamente si, però se si riuscisse ad integrare già un arduino (o qualsiasi cosa simile) ci sarebbe sempre spazio per miglioramenti e/o aggiunte a livello software e firmware, comunque essendo un crowd design è giusto che ne discutiamo :)
mi sento un po' in stile brabus ma dico, CHE FIGATA, in poche ore tanto interessamento è una bomba.
riguardo ai due trasformatori di cui ho postato le foto, potrebbero essere adatti? Di quello grande non sono riuscito a trovare nulla in rete purtroppo per quanto riguarda le specifiche...
mi sento un po' in stile brabus ma dico, CHE FIGATA, in poche ore tanto interessamento è una bomba.
riguardo ai due trasformatori di cui ho postato le foto, potrebbero essere adatti? Di quello grande non sono riuscito a trovare nulla in rete purtroppo per quanto riguarda le specifiche...
-

kevinpirola
319 4 9 - Expert

- Messaggi: 310
- Iscritto il: 14 dic 2011, 18:52
1
voti
BrunoValente ha scritto:Sono decisamente a favore degli strumenti indipendenti
Se lo spazio sul pannello è limitato e bisogna accontentarsi di uno strumento, può essere pratico mettere un led che indichi l'intervento del limitatore di corrente. In questo modo si ha la certezza che la tensione è quella impostata e si può lasciare lo strumento sulla funzione amperometro
1
voti
Lo stiamo progettando da 0, quindi il pannello può essere di che dimensione vogliamo, poi se vogliamo mettere un led aggiuntivo ci si può sempre pensare, però secondo me non si prescinde da avere i due strumenti di misura (sul come possiamo discuterne come ha detto
BrunoValente), ma secondo me non possiamo prescindere da quelli. Diciamo che comunque contando un 4cm per strumento, volendo si può fare il tutto largo al massimo 10/15 cm, ma secondo me è scomodo. Io prenderei le misure di uno da banco commerciale e comincerei da là, non sono un amante delle miniaturizzazioni, se si mette un pot deve essere comodo e grande e visibile.
Credo che stando su 100x250 mm il pannello frontale, dovrebbe essere comodo farci stare tutto e più di tutto.
Con i due knob della regolazione 0-valore tipo da 2cm e quelli della regolazione del valore max da 1,5.
Contando di stare su voltmetri e amperometri da 4 cifre, a parte per l'amperometro, ma forse no, non credo che aggiungere un terzo knob per la regolazione fine possa servire.
Credo che stando su 100x250 mm il pannello frontale, dovrebbe essere comodo farci stare tutto e più di tutto.
Con i due knob della regolazione 0-valore tipo da 2cm e quelli della regolazione del valore max da 1,5.
Contando di stare su voltmetri e amperometri da 4 cifre, a parte per l'amperometro, ma forse no, non credo che aggiungere un terzo knob per la regolazione fine possa servire.
-

kevinpirola
319 4 9 - Expert

- Messaggi: 310
- Iscritto il: 14 dic 2011, 18:52
1
voti
Per me va bene aprire anche la sezione per la parte digitale a parte, l'importante è che ci sia un "protocollo" comune.
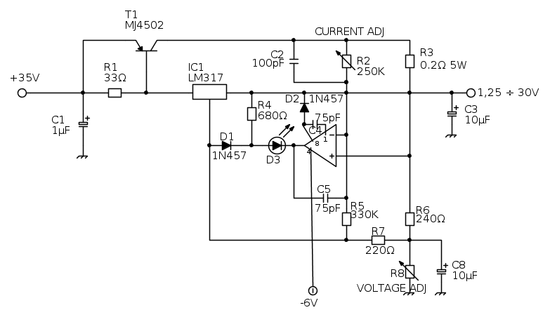
A dover di cronaca, visto che ci ho perso un tot di tempo per scriverlo, riporto lo schema che avevo trovato, che come ogni 317 ad esempio presentava il problema dell'offset a 1,25V come minima tensione in uscita.
Settimana prossima, quando vuoi, tanto io sono a casa fino al 25 che il DEI è chiuso.
Ora mi vado a leggere the bible ;)
A dover di cronaca, visto che ci ho perso un tot di tempo per scriverlo, riporto lo schema che avevo trovato, che come ogni 317 ad esempio presentava il problema dell'offset a 1,25V come minima tensione in uscita.
Settimana prossima, quando vuoi, tanto io sono a casa fino al 25 che il DEI è chiuso.
Ora mi vado a leggere the bible ;)
-

kevinpirola
319 4 9 - Expert

- Messaggi: 310
- Iscritto il: 14 dic 2011, 18:52
0
voti
io mi sto muovendo a livello arduino et similari,
usando controlli in PWM riesci a controllare abbastanza bene le tensioni, quindi usare un pin in più o in meno per controllare qualcosa (calibrazioni o altro) non credo che ci siano problemi, bisogna sempre però protocollare che tipo di calibrazione vogliamo fare ed avere le idee chiare.
Con arduino uno, inoltre, su una scala da 0 a 30V si riesce ad avere una precisione di 0.03V in lettura per la tensione. Usando un arduino due (12bit) si arriva ad un fantasmagorico 0.007V di precisione.
Ho trovato inoltre un display con retroilluminazione RGB da poter usare come monitor di sistema.
Facendomi una idea pratica ho pensato che si possono usare dei display a 7 segmenti belli grandi per tensione e corrente sempre attivi, e sul display centrale visualizzate le più disparate informazioni (potenza, tensione e corrente, a seconda del colore la limitazione di corrente o il ct cc ecc).
L'unica pecca è il costo, arduino due sta sui 35€ ma permette di fare praticamente tutto il display lcd rgb costa circa 15€.
con arduino uno non si possono avere sia i 7 segmenti che il display perché a conti spannometrici non ci si sta con con gli IO
Scusate la digressione su altro argomento ma ancora non ho avuto modo di leggermi il datasheet del µA723
usando controlli in PWM riesci a controllare abbastanza bene le tensioni, quindi usare un pin in più o in meno per controllare qualcosa (calibrazioni o altro) non credo che ci siano problemi, bisogna sempre però protocollare che tipo di calibrazione vogliamo fare ed avere le idee chiare.
Con arduino uno, inoltre, su una scala da 0 a 30V si riesce ad avere una precisione di 0.03V in lettura per la tensione. Usando un arduino due (12bit) si arriva ad un fantasmagorico 0.007V di precisione.
Ho trovato inoltre un display con retroilluminazione RGB da poter usare come monitor di sistema.
Facendomi una idea pratica ho pensato che si possono usare dei display a 7 segmenti belli grandi per tensione e corrente sempre attivi, e sul display centrale visualizzate le più disparate informazioni (potenza, tensione e corrente, a seconda del colore la limitazione di corrente o il ct cc ecc).
L'unica pecca è il costo, arduino due sta sui 35€ ma permette di fare praticamente tutto il display lcd rgb costa circa 15€.
con arduino uno non si possono avere sia i 7 segmenti che il display perché a conti spannometrici non ci si sta con con gli IO
Scusate la digressione su altro argomento ma ancora non ho avuto modo di leggermi il datasheet del µA723
-

kevinpirola
319 4 9 - Expert

- Messaggi: 310
- Iscritto il: 14 dic 2011, 18:52
0
voti
kevinpirola ha scritto:Però aggiungendo elementi meccanici al posto di una serie di piste PCB vai a ridurre la stabilità nel tempo (ossidazione, allentamenti ecc) del tutto
Se i connettori sono di qualità adeguata non lo vedo così drammatico, in compenso se si usa un connettore a 90° ci si può sviluppare in verticale risparmiando spazio.
D'altro canto un Pierin o un Arduino cosa sono se non blocchi funzionali preassemblati?
0
voti
Appunto, per quanto ti dicevo un arduino è un "open-source electronics prototyping platform" ovvero per dei prototipi.
Poi se vuoi fare il progetto finale dovresti pensare ad usare l'hardware adatto su una PCB apposta.
Almeno secondo me questa è l'idea
Poi se vuoi fare il progetto finale dovresti pensare ad usare l'hardware adatto su una PCB apposta.
Almeno secondo me questa è l'idea
-

kevinpirola
319 4 9 - Expert

- Messaggi: 310
- Iscritto il: 14 dic 2011, 18:52
1
voti
Bene bene bene, allora comincio a contribuire anche io a questo progettone!!
Ecco lo schema di massima del pannello frontale che sto progettando, metto la foto, lo spiego e poi se ne discute!!
Descrizione:
Al centro si nota un display di circa 65x35 mm, 128x64 punti, retroilluminato RGB (positivo, cioè scrive nero su chiaro) che farà da interfaccia utente per la regolazione digitale dell'alimentatore. 17€
Altri display importanti sono quelli sempre attivi del voltmetro (a DX) e dell'amperometro (a SX), saranno dei display a 7 segmenti a 4 cifre, con la possibilità di avere una precisione a 3 cifre per i valori di tensioni <10 (il punto si muove se >= 10 la precisione è 2) e una precisione di 3 cifre per ogni valore di corrente. Teoricamente di due colori diversi, blu e verde oppure verde e giallo ecc. 3€ x2
Sotto ad ogni display c'è il relativo potenziometro di regolazione, lavorando in digitale basterà usare dei rotary encoder. 1,30€ x2
Al centro nella parte sotto ci sono i 3 connettori, positivo, negativo e massa, in questo modo si potrà avere una tensione flottante o riferita a massa. 1€ x3
Subito sopra i 3 connettori c'è un pulsante "LOAD" che agendo su un relè fisicamente collega e scollega il carico dall'alimentatore, questo per semplicità di non dover attaccare e staccare ogni volta che si fa qualcosa o se si deve concentrarsi su altro.
Sopra lo schermo ci sono 4 pulsanti di PRESET, che manterranno in memoria fino 4 combinazioni di tensione/corrente per un richiamo veloce, senza dover sempre stare a girare gli encoder (magari per passare da 30V a 3.3V che è scomodo).
A sx ci sono dunque i pulsanti di STORE (combinazione Store + Preset salva automaticamente il preset sul pulsante scelto) e RECALL (una volta premuto il pulsante di un preset, per sicurezza si deve premere anche il pulsante RECALL entro tot secondi per permettere all'alimentatore di switchare effettivamente tensione e corrente).
Un pulsante di MENU, che permetterà di accedere a varie impostazioni, colore del display, sensibilità dei rotativi, modifica dei preset ecc ecc)
un pulsante di LOCK, dopo una pressione prolungata mette in blocco i rotativi così anche in caso di urto e "girata" accidentale i valori di tensione e corrente non variano.
Sulla destra ci sono i pulsanti di navigazione, dall'alto sono: INDIETRO, SU, GIU, OK.
Sto ancora valutando che tipo di processore ci potrebbe servire per gestire il tutto ma credo di averlo trovato ad un prezzo imbattibile, circa 19€. Input ed output a 12bit (per la precisione che ci serve, su 30V permette di avere uno step di regolazione di 7,3mV.
Credo che sia più o meno tutto, fatti i conti senza la circuiteria che servirà, il pannello e tutta la regolazione verrà a costare meno di 50€.
Fatemi sapere cosa ne pensate.
Ecco lo schema di massima del pannello frontale che sto progettando, metto la foto, lo spiego e poi se ne discute!!
Descrizione:
Al centro si nota un display di circa 65x35 mm, 128x64 punti, retroilluminato RGB (positivo, cioè scrive nero su chiaro) che farà da interfaccia utente per la regolazione digitale dell'alimentatore. 17€
Altri display importanti sono quelli sempre attivi del voltmetro (a DX) e dell'amperometro (a SX), saranno dei display a 7 segmenti a 4 cifre, con la possibilità di avere una precisione a 3 cifre per i valori di tensioni <10 (il punto si muove se >= 10 la precisione è 2) e una precisione di 3 cifre per ogni valore di corrente. Teoricamente di due colori diversi, blu e verde oppure verde e giallo ecc. 3€ x2
Sotto ad ogni display c'è il relativo potenziometro di regolazione, lavorando in digitale basterà usare dei rotary encoder. 1,30€ x2
Al centro nella parte sotto ci sono i 3 connettori, positivo, negativo e massa, in questo modo si potrà avere una tensione flottante o riferita a massa. 1€ x3
Subito sopra i 3 connettori c'è un pulsante "LOAD" che agendo su un relè fisicamente collega e scollega il carico dall'alimentatore, questo per semplicità di non dover attaccare e staccare ogni volta che si fa qualcosa o se si deve concentrarsi su altro.
Sopra lo schermo ci sono 4 pulsanti di PRESET, che manterranno in memoria fino 4 combinazioni di tensione/corrente per un richiamo veloce, senza dover sempre stare a girare gli encoder (magari per passare da 30V a 3.3V che è scomodo).
A sx ci sono dunque i pulsanti di STORE (combinazione Store + Preset salva automaticamente il preset sul pulsante scelto) e RECALL (una volta premuto il pulsante di un preset, per sicurezza si deve premere anche il pulsante RECALL entro tot secondi per permettere all'alimentatore di switchare effettivamente tensione e corrente).
Un pulsante di MENU, che permetterà di accedere a varie impostazioni, colore del display, sensibilità dei rotativi, modifica dei preset ecc ecc)
un pulsante di LOCK, dopo una pressione prolungata mette in blocco i rotativi così anche in caso di urto e "girata" accidentale i valori di tensione e corrente non variano.
Sulla destra ci sono i pulsanti di navigazione, dall'alto sono: INDIETRO, SU, GIU, OK.
Sto ancora valutando che tipo di processore ci potrebbe servire per gestire il tutto ma credo di averlo trovato ad un prezzo imbattibile, circa 19€. Input ed output a 12bit (per la precisione che ci serve, su 30V permette di avere uno step di regolazione di 7,3mV.
Credo che sia più o meno tutto, fatti i conti senza la circuiteria che servirà, il pannello e tutta la regolazione verrà a costare meno di 50€.
Fatemi sapere cosa ne pensate.
-

kevinpirola
319 4 9 - Expert

- Messaggi: 310
- Iscritto il: 14 dic 2011, 18:52
1
voti
kevinpirola ha scritto: Subito sopra i 3 connettori c'è un pulsante "LOAD" che agendo su un relè fisicamente collega e scollega il carico dall'alimentatore, questo per semplicità di non dover attaccare e staccare ogni volta che si fa qualcosa o se si deve concentrarsi su altro.
Ecco questo, per esempio, va proprio contro alle mie convinzioni. Premo un pulsante il quale va ad alimentare la bobina di un relé la quale chiude un contatto che collega/scollega il carico, ma un onesto interruttore no eh, non abbiamo da interrompere centinaia di ampere!
Perdonami, ma ho l'impressione che, nella tua idea di questo alimentatore, i gadget vengano prima della funzionalità. Concordo sul separare le cose
-

FedericoSibona
5.022 3 5 8 - Master

- Messaggi: 3951
- Iscritto il: 19 mar 2013, 11:43
35 messaggi
• Pagina 2 di 4 • 1, 2, 3, 4
Chi c’è in linea
Visitano il forum: Nessuno e 6 ospiti

Elettrotecnica e non solo (admin)
Un gatto tra gli elettroni (IsidoroKZ)
Esperienza e simulazioni (g.schgor)
Moleskine di un idraulico (RenzoDF)
Il Blog di ElectroYou (webmaster)
Idee microcontrollate (TardoFreak)
PICcoli grandi PICMicro (Paolino)
Il blog elettrico di carloc (carloc)
DirtEYblooog (dirtydeeds)
Di tutto... un po' (jordan20)
AK47 (lillo)
Esperienze elettroniche (marco438)
Telecomunicazioni musicali (clavicordo)
Automazione ed Elettronica (gustavo)
Direttive per la sicurezza (ErnestoCappelletti)
EYnfo dall'Alaska (mir)
Apriamo il quadro! (attilio)
H7-25 (asdf)
Passione Elettrica (massimob)
Elettroni a spasso (guidob)
Bloguerra (guerra)
