Cos'è ElectroYou | Login Iscriviti

ElectroYou - la comunità dei professionisti del mondo elettrico

Problema pedale macchina da cucire

Tecniche per la costruzione e la riparazione di apparecchiature elettriche e non. Ricerca guasti. Adattamenti e riutilizzazioni
5
voti

[1] Problema pedale macchina da cucire

Messaggioda Foto UtenteTobo » 16 ago 2014, 11:56

Ciao a tutti!

Il pedale della macchina da cucire di mia zia non funziona più, premendo col piede il motore non gira, collegando al 220 V direttamente alla macchina invece gira alla massima velocità.
Misurando col tester l'uscita del pedale vedo che sta al massimo a 71V~.
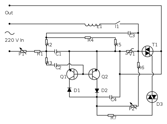
Allora ho deciso di smontarlo pensando di trovarmi davanti ad un circuito molto simile a quello di un dimmer (la macchina ha 25 anni), in realtà le cose si sono rivelate un pochino diverse, ma andiamo con ordine.

Ho tracciato lo schema elettrico del pedale:



P1 è il reostato che controlla la velocità di rotazione, P2 è un trimmer accessibile dalla parte inferiore del pedale.

Però ho un dubbio: Q1 è un BC237A, Q2 non riesco a capirlo (ho messo NPN a sensazione ma sospetto sia un PNP) sul package riporta in colonna queste scritte:
vD
A
C307


Che transistor potrebbe essere?

Comunque, ad una analisi visiva, tutte le componenti del circuito mi sembrano in ordine tranne il condensatore C3 che è in queste condizioni:
Condensatore.jpg


cioè visibilmente crepato.

E' probabile che si tratti della causa del malfunzionamento del pedale? Trattandosi di un condensatore da 0.01uF 300V~, tenendo conto che i negozi questa settimana sono tutti chiusi per ferie e in casa non ho condensatori al poliestere con quel valore, con cosa potrei sostituirlo tra elettrolitici e poliestere (ne ho da 0.1uF 22nF in poliestere che sopportano quelle tensioni) senza fare danni?

Come potrei procedere per cercare cosa non funziona tenendo conto che ho a disposizione multimetro digitale ed oscilloscopio?

Scusate la raffica di domande, grazie a tutti in anticipo! :)

Tobo.
Ultima modifica di Foto UtenteTobo il 16 ago 2014, 12:26, modificato 2 volte in totale.
Avatar utente
Foto UtenteTobo
100 1 3
 
Messaggi: 29
Iscritto il: 27 mar 2014, 11:57

0
voti

[2] Re: Problema pedale Macchina da cucire

Messaggioda Foto Utentecore » 16 ago 2014, 12:13

Avatar utente
Foto Utentecore
718 3 9
Expert
Expert
 
Messaggi: 663
Iscritto il: 15 nov 2013, 16:07

0
voti

[3] Re: Problema pedale Macchina da cucire

Messaggioda Foto UtenteTobo » 16 ago 2014, 12:21

Ciao e grazie per la risposta :)

Dici che si tratta del 129 o del 128?
Avatar utente
Foto UtenteTobo
100 1 3
 
Messaggi: 29
Iscritto il: 27 mar 2014, 11:57

1
voti

[4] Re: Problema pedale Macchina da cucire

Messaggioda Foto Utentegammaci » 16 ago 2014, 12:40

2SC307 = NTE128 (NPN)

cioè visibilmente crepato.
E' probabile che si tratti della causa del malfunzionamento del pedale?

Staccalo e misuralo almeno per isolamento, cambialo con uno in poliestere assolutamente non mettere il tipo elettrolitico! Il potenziometro come è messo ? Dopo molti azionamenti negli anni potrebbe essersi rotto lo slider o consumato il carbone. Odore di bruciato da qualche parte?
Metti magari altre foto usando la funzione allegato (in basso a lato delle opzioni)

Lo schema sembra avere qualche imprecisione, o manca qualcosa ancora nella sezione motore, mi sembra che sia T1 il componente di potenza che parzializza la tensione al motore e il giro della limentazione dovrebbe essere leggermente diverso. Potrei sbagliare #-o
Da soli conosciamo alcune cose.
In molti ne conosceremo molte di più.
Avatar utente
Foto Utentegammaci
3.838 2 4 6
Master
Master
 
Messaggi: 1040
Iscritto il: 27 feb 2014, 12:20

0
voti

[5] Re: Problema pedale Macchina da cucire

Messaggioda Foto UtenteTobo » 16 ago 2014, 14:01

Il potenziometro ho fatto qualche misurazione e funziona, lo slider è ok. Nessun odore di bruciato, solamente si preme il pedale e non gira nulla. Il pedale, come si vede nel circuito, è provvisto di un interruttore che quando non si preme col piede, apre il circuito. aprendo e chiudendo velocemente l'interruttore, ogni tanto il motore della macchina da cucire fa un piccolo movimento.

Ora provo a tracciare nuovamente lo schema e vedere se ho sbagliato qualcosa, intanto ecco qualche foto:

In questa manca l'induttanza perché è incastrata all'interno del case del pedale.

Circuito.png



Qui invece tutto quanto:

Completo.JPG
Avatar utente
Foto UtenteTobo
100 1 3
 
Messaggi: 29
Iscritto il: 27 mar 2014, 11:57

0
voti

[6] Re: Problema pedale macchina da cucire

Messaggioda Foto UtenteTobo » 17 ago 2014, 9:11

Ho controllato più e più volte lo schema e non mi sembra ci siano errori. Riposto lo schema con i valori di quasi tutti i componenti se può essere d'aiuto:




R1 = 39KΩ
R2 = 220KΩ
R3 = 160KΩ
R4 = 56KΩ
R5 = 15KΩ
R6 = 43KΩ
R7 = 51Ω

P2 = 50KΩ

C1 = 0.1uF
C2= 0.047uF
C3 = 0.01uF
C4 = 0.047uF

L1 = 750uH

Q1 = BC237A
Q2 = NTE128

Devo ancora mettermi a fare una analisi approfondita, ma più o meno qualcuno mi sa spiegare come funziona questo circuito? non avevo mai visto dei transistor dentro uno schema di questo tipo.
Avatar utente
Foto UtenteTobo
100 1 3
 
Messaggi: 29
Iscritto il: 27 mar 2014, 11:57

0
voti

[7] Re: Problema pedale macchina da cucire

Messaggioda Foto Utentegammaci » 17 ago 2014, 10:47

Mmmm eppure ci sono delle incongruenze, ma il motore dove è connesso nello schema da te rilevato?
Se fra i due morsetti Out - 220 non può girare, T1 lo potrebbe solo frenare, ma cosi non può essere, infatti quando si rilascia il pedale si apre anche l' interruttore. Quindi qualcosa non quadra ancora #-o
Da soli conosciamo alcune cose.
In molti ne conosceremo molte di più.
Avatar utente
Foto Utentegammaci
3.838 2 4 6
Master
Master
 
Messaggi: 1040
Iscritto il: 27 feb 2014, 12:20

0
voti

[8] Re: Problema pedale macchina da cucire

Messaggioda Foto UtenteTobo » 17 ago 2014, 10:59

Colpa mia, ho fatto lo schema che non si capisce.

Allora: 220 V In è dove entra la tensione di rete, il motore invece è collegato ai capi di Out, quindi un capo è collegato a L1 e l'altro è collegato a T1.

Se dico che premendo il pedale la resistenza P1 diminuisce cambia qualcosa?
Avatar utente
Foto UtenteTobo
100 1 3
 
Messaggi: 29
Iscritto il: 27 mar 2014, 11:57

0
voti

[9] Re: Problema pedale macchina da cucire

Messaggioda Foto UtenteTobo » 17 ago 2014, 12:54

Non riesco a capirci nulla di come si comporta questo affare, riporto qui la porzione dello schema relativa ai morsetti:



Tensioni ad interruttore aperto:
BC = 223V
AB = 217V
AC = 0V

Tensioni ad interruttore chiuso e corsa del pedale corrispondente alla velocità minima sulla macchina da cucire:

BC = 224V
AB = 38V
AC = 185V

Tensioni ad interruttore chiuso e corsa pedale corrispondente alla velocità massima sulla macchina da cucire:

BC = 223V
AB = 71V
AC = 154V

L'unica cosa chiara è che BC è l'ingresso della 220. Ero convinto che AB fosse l'uscita diretta al motore perché la sua tensione aumenta all'aumentare della pressione sul pedale, ma il fatto che a circuito aperto presenti 220 V mi spiazza completamente.
Allora dovrebbe essere AC ma la tensione ai capi di AC diminuisce quando accelero sul pedale, ma non ha senso!

I morsetti B e C provengono dalla presa elettrica, vanno alla macchina da cucire e sono replicati verso il pedale.
Dal pedale parte solamente il morsetto A diretto verso la macchina da cucire.
Potrebbe essere un motore trifase?
Avatar utente
Foto UtenteTobo
100 1 3
 
Messaggi: 29
Iscritto il: 27 mar 2014, 11:57

0
voti

[10] Re: Problema pedale macchina da cucire

Messaggioda Foto Utentecore » 17 ago 2014, 13:42

cosa succede se modifichi P2?
Avatar utente
Foto Utentecore
718 3 9
Expert
Expert
 
Messaggi: 663
Iscritto il: 15 nov 2013, 16:07

Prossimo

Torna a Costruzione, riparazione, riutilizzo

Chi c’è in linea

Visitano il forum: Nessuno e 20 ospiti