Cos'è ElectroYou | Login Iscriviti

ElectroYou - la comunità dei professionisti del mondo elettrico

Il PIC si resetta quando si attiva il carico

Elettronica lineare e digitale: didattica ed applicazioni

Moderatori: Foto Utentecarloc, Foto Utenteg.schgor, Foto UtenteBrunoValente, Foto UtenteIsidoroKZ

0
voti

[1] Il PIC si resetta quando si attiva il carico

Messaggioda Foto UtenteTricka90 » 23 ago 2014, 16:04

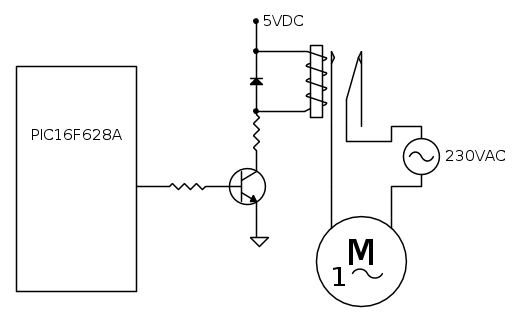
Ho realizzato un semplicissimo circuito in cui un PIC16F628A fa partire un motore a 230VAC.
Il problema è che molto spesso, diciamo una volta su tre, il PIC si resetta proprio nell'istante in cui il motore viene acceso o viene spento, a causa dello sbalzo elettromagnetico (credo) che genera la 230VAC quando alimenta (o cessa di alimentare) il motore.

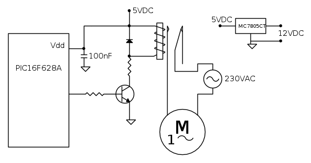
Per alimentare il circuito utilizzo un alimentatore Switching (c'è scritto Switching Adapter sulla custodia) da 12V e 1 A ed un regolatore di tensione chiamato MC7805CT (http://www.mccsemi.com/up_pdf/MC7805CT(TO-220).pdf) che stabilizza la tensione di tutto il circuito a 5V. Non ho aggiunto i classici condensatori fra i pin, consigliati per i regolatori della serie LM78XX, perché sul datasheet dice "No external components required".

Ho scoperto che se attacco l'alimentatore ad una presa lontana da dov'è collegata la presa del motore a 230VAC, il circuito funziona meglio: il problema accade molto più raramente. Se invece scollego la presa del motore il circuito funziona sempre benissimo! (ma ovviamente il motore non gira :mrgreen: )

Quindi, come posso risolvere questo problema?
Forse posso rendere l'alimentazione più stabile con un regolatore di tensione migliore? O con un altro alimentatore?
Devo forse aggiungere dei condensatori fra polo positivo e polo negativo per stabilizzare meglio il tutto?
E' necessario mettere il circuito a terra? (per ora né il circuito né il motore hanno la messa a terra).
Per maggior chiarezza vi faccio lo schema delle connessioni:



Grazie infinite a chi mi aiuterà a risolvere :D
Avatar utente
Foto UtenteTricka90
662 1 6 10
Expert
Expert
 
Messaggi: 627
Iscritto il: 1 lug 2013, 15:53

1
voti

[2] Re: Il PIC si resetta quando parte un motore a 230VAC

Messaggioda Foto Utente19814 » 23 ago 2014, 16:36

ciao
secondo me è fondamentale un'alimentazione ben filtrata sul microcontrollore, quindi qualche condensatore sul regolatore lo dovrai pur mettere.
Avatar utente
Foto Utente19814
100 5
Frequentatore
Frequentatore
 
Messaggi: 133
Iscritto il: 19 ago 2014, 15:54

1
voti

[3] Re: Il PIC si resetta quando parte un motore a 230VAC

Messaggioda Foto UtenteWALTERmwp » 23 ago 2014, 16:39

Ciao Foto UtenteTricka90, stando a quello che hai descritto "qualche" influenza quel povero micro ne potrebbe subire.
Sarebbe utile completare lo schema con i collegamenti dell'alimentatore e del regolatore in modo da fornire più informazioni e mettere gli altri nella condizione di aiutarti.
Hai scritto di condensatori ma, uno di "filtro", sull'alimentazione del micro lo hai collegato ?
In attesa di altri riscontri da parte tua prova, se non lo hai fatto, a collegare un condensatore da 100 nF il più vicino possibile all'alimentazione del micro, proprio tra il più(+) e il meno(-).

Saluti
W - U.H.F.
Avatar utente
Foto UtenteWALTERmwp
30,2k 4 8 13
G.Master EY
G.Master EY
 
Messaggi: 8986
Iscritto il: 17 lug 2010, 18:42
Località: le 4 del mattino

0
voti

[4] Re: Il PIC si resetta quando parte un motore a 230VAC

Messaggioda Foto UtenteTricka90 » 23 ago 2014, 16:53

Grazie infinite :D
Come richiesto arricchisco lo schema (il C da 100nF fra Vdd e polo negativo l'avevo già messo):



Ora quindi aggiungo altri due condensatori come consigliato da Foto Utente19814. Uno da 1000uF prima del regolatore e un altro da 470uF subito dopo potrebbero andar bene?
Avatar utente
Foto UtenteTricka90
662 1 6 10
Expert
Expert
 
Messaggi: 627
Iscritto il: 1 lug 2013, 15:53

1
voti

[5] Re: Il PIC si resetta quando parte un motore a 230VAC

Messaggioda Foto Utente19814 » 23 ago 2014, 17:04

Forse sono anche troppi, comunque prova lo stesso e dicci com'è andata.

Ho letto un po' alla veloce il datasheet del uC e ti dico che anche il piedino MCLR, se configurato come tale, va tenuto sotto controllo.
Avatar utente
Foto Utente19814
100 5
Frequentatore
Frequentatore
 
Messaggi: 133
Iscritto il: 19 ago 2014, 15:54

1
voti

[6] Re: Il PIC si resetta quando parte un motore a 230VAC

Messaggioda Foto UtenteWALTERmwp » 23 ago 2014, 17:06

Allora sarebbe utile controllare con l'oscilloscopio il "segnale" alimentazione (+5V).
Andando, se si vuole, ancora per tentativi (anche se non mi piace), si potrebbe provare ad "isolare", per quanto possibile la parte di pilotaggio del motore dal resto.
Visto che il carico è un motore(ino), un'altra ragionevole variazione al tuo schema consisterebbe nel sostituire, più semplicemente lo NPN con un altro ma appartenente ad un optoisolatore.
Se hai possibilità di provare facci sapere.
Altrimenti, proprio per farsi un'idea un po' più definita, lasciando inalterata la parte relativa al pilotaggio del motore, provare ad alimentare l'elettronica con un lineare a 5Vcc.
(nell'ambiente in cui provi c'è qualche carico collegato e alimentato alla 220vac ?).

Saluti
W - U.H.F.
Avatar utente
Foto UtenteWALTERmwp
30,2k 4 8 13
G.Master EY
G.Master EY
 
Messaggi: 8986
Iscritto il: 17 lug 2010, 18:42
Località: le 4 del mattino

1
voti

[7] Re: Il PIC si resetta quando parte un motore a 230VAC

Messaggioda Foto UtenteTricka90 » 23 ago 2014, 18:20

Grazie infinite ragazzi ho risolto !!! =D>
Inizialmente ho collegato un C da 1000uF fra il polo positivo dell'alimentatore e massa ma non è cambiato niente.
Quando invece ho collegato un C da 220uF fra i 5V stabilizzati e massa...magia!
Il circuito funziona perfettamente, avrò fatto quasi venti tentativi e tutto è sempre andato a meraviglia!
Ora ho tolto il C da 1000uF e tutto sembra funzionare benissimo!
Grazie ancora a tutti :D
Avatar utente
Foto UtenteTricka90
662 1 6 10
Expert
Expert
 
Messaggi: 627
Iscritto il: 1 lug 2013, 15:53

0
voti

[8] Re: Il PIC si resetta quando parte un motore a 230VAC

Messaggioda Foto Utente19814 » 23 ago 2014, 18:25

:ok:
Avatar utente
Foto Utente19814
100 5
Frequentatore
Frequentatore
 
Messaggi: 133
Iscritto il: 19 ago 2014, 15:54

0
voti

[9] Re: Il PIC si resetta quando parte un motore a 230VAC

Messaggioda Foto UtenteWALTERmwp » 23 ago 2014, 20:27

Tricka90 ha scritto:Grazie ancora a tutti
... prego,

Saluti
W - U.H.F.
Avatar utente
Foto UtenteWALTERmwp
30,2k 4 8 13
G.Master EY
G.Master EY
 
Messaggi: 8986
Iscritto il: 17 lug 2010, 18:42
Località: le 4 del mattino

2
voti

[10] Re: Il PIC si resetta quando parte un motore a 230VAC

Messaggioda Foto Utentebobina » 24 ago 2014, 13:36

Scusate il tono troppo polemico, forse oggi mi sono vegliato male. Internet è piena di schemi per stabilizzare la tensione con un 78XX, e sinceramente leggere
Quando invece ho collegato un C da 220uF fra i 5 V stabilizzati e massa...magia!

mi mette preoccupazione soprattutto da una persona che viene dichiarata Expert su EY. Lo sa anche il mio salumiere sotto casa che uno stabilizzatore 78xx richiede condensatori elettrolitici e ceramici/poliestere sia prima (IN) che dopo (OUT).
Sarà il milionesimo thread che leggo su questo tipo di problema e di questa soluzione internet è strapiena.
Ci sono articoli sia su EY che su Grix sull'importanza di questi condesatori. Tant'è che nella mia ignoranza elettronica ogni volta che ho dovuto stabilizzare la tensione con un 78xx o con altro simile ho riempito il circuito di condensatori di ogni genere intorno allo stabilizzatore.
L'elettronica non è magia ma è studio e costanza, grazie ad internet ho imparato moltissime cose.

Scusate di nuovo per la polemica...
Avatar utente
Foto Utentebobina
212 6
Frequentatore
Frequentatore
 
Messaggi: 177
Iscritto il: 27 dic 2009, 14:22

Prossimo

Torna a Elettronica generale

Chi c’è in linea

Visitano il forum: Nessuno e 209 ospiti