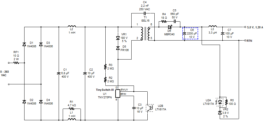
salve a tutti, in riguardo allo schema seguente (preso dal simulatore della power integrations)ho dei dubbi sul collegamento del condensatore C4 che qui risulta collegato tra il "+" del primario e il - del secondario, questo condensatore non dovrebbe essere collegato tra negativo dei due circuiti?
grazie in anticipo
Condensatore classe y in alimentatore switching
Moderatori:
carloc,
g.schgor,
BrunoValente,
IsidoroKZ
8 messaggi
• Pagina 1 di 1
2
voti

"Non farei mai parte di un club che accettasse la mia iscrizione" (G. Marx)
-

claudiocedrone
21,3k 4 7 9 - Master EY

- Messaggi: 15300
- Iscritto il: 18 gen 2012, 13:36
0
voti
Credo anch'io che sia indifferente o quasi. Piuttosto a prima vista io avrei bisogno di help per capire la disposizione del circuito di potenza, specialmente se gli avvolgimenti debbono essere intesi come un "trasformatore". Ho sempre pensato che debba esserci una induttanza, messa in serie o in parallelo.
1
voti

"Non farei mai parte di un club che accettasse la mia iscrizione" (G. Marx)
-

claudiocedrone
21,3k 4 7 9 - Master EY

- Messaggi: 15300
- Iscritto il: 18 gen 2012, 13:36
2
voti
claudiocedrone ha scritto::-) Che io sappia quello degli switching non è un trasformatore (anche se spesso viene chiamato così) bensì appunto due induttori accoppiati.
Come hai detto, alcuni tipi di convertitore utilizzano l'elemento d' isolamento anche per immagazinare l'energia magnetica necessaria alla pompa del condensatore d'uscita. In questo caso si parla di mutuo induttore e viene fottimizzato per accumulare energia (ad esempio usando un traferro). Il tipico esempio è il flyback:
Però, altri convertitori separano la funzione d' isolamento da quella di accumulo dell'energia magnetica. In questo caso l'elemento di isolamento deve avere le caratteristiche il più vicino possibile a quelle di un trasformatore ideale (e quindi idealmente corrente di magnetizzazione nulla). Poi, un secondo elemento magnetico, di fatto un induttore, avrà il compito di immagazzinare l'energia magnetica per la pompa del condensatore d'uscita. L'esempio tipico è il forward:
Su questo ultimo circuito, poiché il nucleo del trasformatore accumula un po' di energia (non voluta), vi deve essere un circuito che provvede al suo reset (ad esempio un terzo avvolgimento, detto avvolgimento di ricircolo, come in figura) altrimenti lo si satura.
-

EnChamade
6.498 2 8 12 - G.Master EY

- Messaggi: 588
- Iscritto il: 18 giu 2009, 12:00
- Località: Padova - Feltre
8 messaggi
• Pagina 1 di 1
Chi c’è in linea
Visitano il forum: Nessuno e 39 ospiti

Elettrotecnica e non solo (admin)
Un gatto tra gli elettroni (IsidoroKZ)
Esperienza e simulazioni (g.schgor)
Moleskine di un idraulico (RenzoDF)
Il Blog di ElectroYou (webmaster)
Idee microcontrollate (TardoFreak)
PICcoli grandi PICMicro (Paolino)
Il blog elettrico di carloc (carloc)
DirtEYblooog (dirtydeeds)
Di tutto... un po' (jordan20)
AK47 (lillo)
Esperienze elettroniche (marco438)
Telecomunicazioni musicali (clavicordo)
Automazione ed Elettronica (gustavo)
Direttive per la sicurezza (ErnestoCappelletti)
EYnfo dall'Alaska (mir)
Apriamo il quadro! (attilio)
H7-25 (asdf)
Passione Elettrica (massimob)
Elettroni a spasso (guidob)
Bloguerra (guerra)




