Cos'è ElectroYou | Login Iscriviti

ElectroYou - la comunità dei professionisti del mondo elettrico

Raddrizzatore di precisione

Tipologie, strumenti di sviluppo, hardware e progetti

Moderatore: Foto UtentePaolino

0
voti

[1] Raddrizzatore di precisione

Messaggioda Foto Utentelcua31989 » 24 ott 2014, 17:38

Ciao a tutti,

sto realizzando un circuito di controllo luci, che si possono accendere spegnere in due modi:
  • Attraverso la classica derivata o commutata da impianto civile;
  • Oppure da un comando inviato tramite infrarossi.

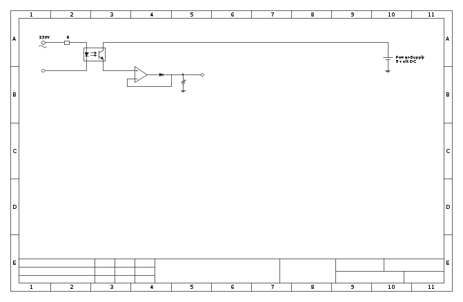
In ogni caso sia il comando da impianto civile che quello da infrarosso devono passare da un microcontrollore che accenderà o spegnerà a secondo degli stati dei due comandi precedenti. L'interfacciamento con il sensore all'infrarosso non è un problema, anzi direi che è stato piuttosto semplice realizzarlo, ma ho dei dubbi sul circuito che mi sono sviluppato. Premetto che per ragioni di sicurezza il comando proveniente dall'impianto elettrico deve essere optoisolato. Qui sotto riporto lo schema FCD:



Il mio ragionamento mentale :D :
In teoria mi aspetto che il segnale di potenza in ingresso (rif. 1, A) sia un segnale di 110 Vpp, 50Hz positivo e negativo. In uscita all'emettitore dell'optoisolatore dovrei ottenere un segnale quadrato da 0V - 5V, 50 Hz. Purtoppo però questo segnale digitale non va bene, perché ho bisogno di un segnale continuo 0V quando in ingresso non c'è tensione e 5V viceversa. Perciò, nel circuito ho inserito un raddrizzatore di precisione e un condensatore di livellamento (rib. 5, B) per ottenere un segnale continuo.

1) Secondo voi questo circuito è una cavolata a seguito di una masturbazione mentale malata :lol: :lol: :lol: , oppure potrebbe funzionare?

2) Quale optoisolatore mi consigliereste adatto a tale scopo?

3) Il diodo (rif. 4, B) un banalissimo 1N4007 può andare?

4) La potenza di R (rif. 2, A) la calcolo con la solita formulina W = (R * (I^2)).

5) La I v del diodo led all'interno dell'optoisolatore è quella dei led normali (I = 10mA e V=1.7V) ?

Ciao,
lcua31989
Avatar utente
Foto Utentelcua31989
58 1 1 7
Frequentatore
Frequentatore
 
Messaggi: 194
Iscritto il: 28 nov 2012, 23:37

0
voti

[2] Re: Raddrizzatore di precisione

Messaggioda Foto UtenteSerTom » 25 ott 2014, 8:58

Direi soluzione incasinata e concettualmente sbagliata (esagerata).
Io ti propongo questa.

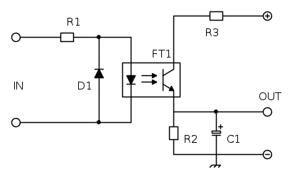
Se l'ingresso è tensione perfettamente sinusoidale puoi mettere in serie ad R1 un condensatore MKP classe X2 per usare la reattanza del condensatore e così ridurre la potenza di R1 che altrimenti rischia di essere piuttosto importante.
Lascio a te il calcolo dei valori che dipendono fortemente dal tipo di FTC impiegato.

Buona sperimentazione
Bye O_/ Ser.Tom
Avatar utente
Foto UtenteSerTom
4.222 1 4 9
Expert EY
Expert EY
 
Messaggi: 1950
Iscritto il: 18 mag 2012, 9:57

0
voti

[3] Re: Raddrizzatore di precisione

Messaggioda Foto Utentelcua31989 » 25 ott 2014, 11:37

Ciao,

Ma out, non resta comunque un uscita triggerata? Io avrei bisogno di un uscita perfettamente continua.
Poi perché non fare condurre il fotodiodo nelle semionde negative?
Il condensatore prima di R1?

Saluti,
Lcua31989
Avatar utente
Foto Utentelcua31989
58 1 1 7
Frequentatore
Frequentatore
 
Messaggi: 194
Iscritto il: 28 nov 2012, 23:37

0
voti

[4] Re: Raddrizzatore di precisione

Messaggioda Foto UtenteSerTom » 27 ott 2014, 17:24

La funzione di C1 è proprio questa, ti "filtra" la tensione e te la presenta come (quasi) continua. Naturalmente la rete R2 e C1 (compresa R3) va calcolata affinché la tensione sia sufficientemente filtrata e nel contempo, quando cade la tensione in ingresso, dopo un tempo relativamente breve la tensione in uscita sia zero. Anche il tuo circuito si basa sullo stesso principio, anzi contiene un errore visto che C non si scarica da nessuna parte se non sull'ingresso dell'AmpOp o nella resistenza del circuito successivo

"condurre il fotodiodo nelle semionde negative..." qui mi sa che siamo scarsini... ti consiglio qualche bel testo di "Elettronica di base".

Esatto ! Cerca in rete "caduta capacitiva".

Bye O_/ Ser.Tom
Avatar utente
Foto UtenteSerTom
4.222 1 4 9
Expert EY
Expert EY
 
Messaggi: 1950
Iscritto il: 18 mag 2012, 9:57


Torna a Realizzazioni, interfacciamento e nozioni generali.

Chi c’è in linea

Visitano il forum: Nessuno e 1 ospite