Cos'è ElectroYou | Login Iscriviti

ElectroYou - la comunità dei professionisti del mondo elettrico

Generatore di dente di sega

Elettronica lineare e digitale: didattica ed applicazioni

Moderatori: Foto Utentecarloc, Foto Utenteg.schgor, Foto UtenteBrunoValente, Foto UtenteIsidoroKZ

0
voti

[1] Generatore di dente di sega

Messaggioda Foto UtenteArrow » 24 ott 2014, 20:06

Ciao a tutti,
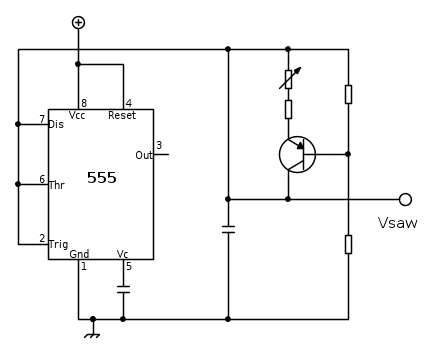
ho fatto un bel generatore di onda a dente di sega col bellissimo 555:


Quando vado a vedere la tensione con l'oscilloscopio la forma d'onda è bellissima :D
Quindi decido di provare a sentire con un piccolo altoparlante il suono...
purtroppo come vado a collegare la cassa la bellissima rampa diventa massa; immagino che sia per via delle correnti, allora decido di mettere un piccolo buffer col TL081 ma con scarsi risultati, allora provo con un amp Norton CA3080 e quando guardo l'uscita sull'operazionale tutto torna; ma come vado ad attaccare la cassa improvvisamente il segnale va a massa...

Ovviamente questo problema sussiste se ci collego un carico che assorbe una corrente significativa e che ne porta via al condensatore. Quindi come faccio a "disaccoppiare" la tensione sul condensatore da un eventuale carico?
Avatar utente
Foto UtenteArrow
103 1 6
Frequentatore
Frequentatore
 
Messaggi: 166
Iscritto il: 11 giu 2014, 22:12

0
voti

[2] Re: Generatore di dente di sega

Messaggioda Foto UtenteRussell » 24 ott 2014, 20:58

Arrow ha scritto:Quindi come faccio a "disaccoppiare" la tensione sul condensatore da un eventuale carico?


In pratica stai chiedendo un buffer

http://it.wikipedia.org/wiki/Amplificatore_operazionale#Inseguitore_di_tensione_o_buffer_o_adattatore_di_impedenza
Avatar utente
Foto UtenteRussell
3.373 3 5 9
Master
Master
 
Messaggi: 2193
Iscritto il: 4 ott 2009, 10:25

2
voti

[3] Re: Generatore di dente di sega

Messaggioda Foto UtenteBrunoValente » 24 ott 2014, 21:07

Semplice: se vuoi pilotare un altoparlante devi costruire un amplificatore audio di adeguata potenza.
Gli integrati che hai utilizzato non sono in grado di fornire la corrente necessaria su un carico di 4-8 ohm quale è un altoparlante.
per un piccolo altoparlante puoi utilizzare il TDA7052 che non ha bisogno di componenti esterni tranne che il potenziometro di volume in ingresso ed eventualmente un partitore se il tuo dente di sega è troppo ampio, oppure c'è il TDA7052A che integra un controllo di volume in dc
Avatar utente
Foto UtenteBrunoValente
39,6k 7 11 13
G.Master EY
G.Master EY
 
Messaggi: 7796
Iscritto il: 8 mag 2007, 14:48

0
voti

[4] Re: Generatore di dente di sega

Messaggioda Foto UtenteArrow » 24 ott 2014, 22:28

@russel: ci ho già provato con un buffer ma con scarsi risultati

@bruno: per pilotare direttamente un altoparlante ok, ma se lo volessi passare prima a un filtro? Non scamperei ai problemi :( :(
Avatar utente
Foto UtenteArrow
103 1 6
Frequentatore
Frequentatore
 
Messaggi: 166
Iscritto il: 11 giu 2014, 22:12

0
voti

[5] Re: Generatore di dente di sega

Messaggioda Foto Utenteclaudiocedrone » 25 ott 2014, 12:53

:-) Passi per il filtro e poi amplifichi e mandi allo speaker, dove li vedi i problemi ? O_/
"Non farei mai parte di un club che accettasse la mia iscrizione" (G. Marx)
Avatar utente
Foto Utenteclaudiocedrone
21,3k 4 7 9
Master EY
Master EY
 
Messaggi: 15302
Iscritto il: 18 gen 2012, 13:36

0
voti

[6] Re: Generatore di dente di sega

Messaggioda Foto Utentemarioursino » 25 ott 2014, 13:00

Arrow ha scritto:@russel: ci ho già provato con un buffer ma con scarsi risultati

@bruno: per pilotare direttamente un altoparlante ok, ma se lo volessi passare prima a un filtro? Non scamperei ai problemi :( :(


Metti il filtro e poi il buffer :)

Edit: vista adesso la risposta identica.
Avatar utente
Foto Utentemarioursino
5.687 3 9 13
G.Master EY
G.Master EY
 
Messaggi: 1598
Iscritto il: 5 dic 2009, 4:32

0
voti

[7] Re: Generatore di dente di sega

Messaggioda Foto UtenteArrow » 25 ott 2014, 22:52

Ci proverò :)
Avatar utente
Foto UtenteArrow
103 1 6
Frequentatore
Frequentatore
 
Messaggi: 166
Iscritto il: 11 giu 2014, 22:12

3
voti

[8] Re: Generatore di dente di sega

Messaggioda Foto UtenteBrunoValente » 27 ott 2014, 11:16

Per non deformare affatto la forma del dente di sega ti conviene mettere un operazionale configurato ad inseguitore tra l'uscita del tuo circuito e l'amplificatore.

L'inseguitore avrebbe una impedenza di ingresso pressoché infinita e in uscita riprodurrebbe pari pari la stessa forma d'onda di ingresso, così eviteresti di caricare il condensatore con l'impedenza di ingresso dell'amplificatore che, se non fosse altissima, ti deformerebbe la rampa.
Se vorrai aggiungere dei filtri potrai metterli tra l'inseguitore e l'amplificatore.
Avatar utente
Foto UtenteBrunoValente
39,6k 7 11 13
G.Master EY
G.Master EY
 
Messaggi: 7796
Iscritto il: 8 mag 2007, 14:48

0
voti

[9] Re: Generatore di dente di sega

Messaggioda Foto UtenteArrow » 27 ott 2014, 22:06

In linea teorica hai ragione, ed è quello che ho fatto:
ho provato sia con lo schifosissimo ua741 che con l'equivalente a MOS tl081 ma con entrambi la rampa viene uno schifo. Allora mi son detto: "proviamo con un Norton che assorbe meno corrente", e di risultati ce n'erano, solo che quando vado a collegare il carico la rampa sparisce. Quindi ho rpovato a fare un ampli non invertente ma non amplifica; adesso provo con l'ampli a tre stadi per strumentazione....
Avatar utente
Foto UtenteArrow
103 1 6
Frequentatore
Frequentatore
 
Messaggi: 166
Iscritto il: 11 giu 2014, 22:12

1
voti

[10] Re: Generatore di dente di sega

Messaggioda Foto Utenteclaudiocedrone » 27 ott 2014, 23:40

:-) Puoi aggiungere quanti stadi di preamplificazione ti pare, ma se non metti un finale di potenza lo speaker non lo muovi... O_/
"Non farei mai parte di un club che accettasse la mia iscrizione" (G. Marx)
Avatar utente
Foto Utenteclaudiocedrone
21,3k 4 7 9
Master EY
Master EY
 
Messaggi: 15302
Iscritto il: 18 gen 2012, 13:36

Prossimo

Torna a Elettronica generale

Chi c’è in linea

Visitano il forum: Nessuno e 53 ospiti