Tenuto conto del drop-out del regolatore con uno switching da 9V sei al limite e potresti non ottenere quei 7.2/7.5V necessari.
Quindi o prendi il trasformatore (due sec, da 9V 1A 18VA, va bene) oppure prendi uno switching da 12V 2A.
UPS con caricabatteria al piombo (indicatore)
Moderatori:
carloc,
g.schgor,
BrunoValente,
IsidoroKZ
0
voti
Grazie Marco,
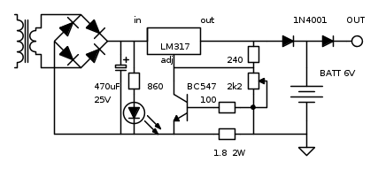
nel circuito che mi hai postato vanno bene queste resistenze in termini di potenza:
100ohm 1W
240ohm 1W
2.2 kohm trimmer W?
860ohm W?
Ti Ringrazio per la tua disponibilità.
nel circuito che mi hai postato vanno bene queste resistenze in termini di potenza:
100ohm 1W
240ohm 1W
2.2 kohm trimmer W?
860ohm W?
Ti Ringrazio per la tua disponibilità.
2
voti
Le resistenze che hai citato, vanno bene tutte da 1/4W; se le metti piu' grosse occupi piu' spazio.
I trimmer, o potenziometri, generalmente hanno valori da 1/4 a 1/2 watt e vanno bene tutti.
I trimmer, o potenziometri, generalmente hanno valori da 1/4 a 1/2 watt e vanno bene tutti.
marco
1
voti
Ho completato il circuito come suggerito da marco438, ho preso un trasformatore da 9V e 18VA, ho regolato la tensione con il trimmer a 7.36, in uscita ottengo dai 5.51 ai 5.94
Grazie.
Grazie.
1
voti
Sarebbe come dire che il circuito non stabilizza?
Prima di tutto fai una foto visibile della sola basetta, sopra e sotto; quella che hai postato e' illeggible ma, se hai osservato lo schema, mi pare di vedere il regolatore a rovescio.
Poi, fai queste prove :
Regola il potenziometro per la massima uscita.
Facendo riferimento a GND (puntale nero) misura la tensione (con il puntale rosso) all'uscita del ponte raddrizzatore e all'uscita del regolatore.
Metti i due puntali del tester ai capi della resistenza tra OUT e ADJ e misura la tensione.
Prima di tutto fai una foto visibile della sola basetta, sopra e sotto; quella che hai postato e' illeggible ma, se hai osservato lo schema, mi pare di vedere il regolatore a rovescio.
Poi, fai queste prove :
Regola il potenziometro per la massima uscita.
Facendo riferimento a GND (puntale nero) misura la tensione (con il puntale rosso) all'uscita del ponte raddrizzatore e all'uscita del regolatore.
Metti i due puntali del tester ai capi della resistenza tra OUT e ADJ e misura la tensione.
marco
0
voti
Scusa, mi sono spiegato male, volevo dire:
ho misurato la tensione in uscita solo con la batteria senza rete e mi dà 5.94
poi ho misurato con la rete ovvero in funzione il trasformatore ed ovviamente la batteria sotto carica e mi dà 5.51
ma è stabilizzata.
Penso che vada bene.
ho misurato la tensione in uscita solo con la batteria senza rete e mi dà 5.94
poi ho misurato con la rete ovvero in funzione il trasformatore ed ovviamente la batteria sotto carica e mi dà 5.51
ma è stabilizzata.
Penso che vada bene.
1
voti
Credo sia meglio se ci dici come hai realizzato il circuito, perché c'è qualcosa di strano in quel che dici. Non sarà il contrario? Con tensione di rete 5,94V e con batteria 5,51V?
Per inciso, non si salda sui terminali delle batterie
Per inciso, non si salda sui terminali delle batterie
-

FedericoSibona
5.022 3 5 8 - Master

- Messaggi: 3951
- Iscritto il: 19 mar 2013, 11:43
1
voti
paoloj ha scritto:Penso che vada bene.
No, secondo me non va bene niente.
In 25 ti avevo chiesto di fare delle misure; falle con alimentatore collegato alla rete e senza carico.
Poi, quando hai finito queste prove, misura la tensione ai capi della batteria.
Aspetto sempre le foto(sopra e sotto) del circuito.
marco
0
voti
Eccoci, le foto del PCB non le posso fare ma allego le immagini del PCB sviluppato con Proteus.
Il circuito di riferimento è quello che mi hai suggerito:
Ho fatto le misure che ti riporto.
Solo trasformatore (batteria non collegata) ottengo:
all'uscita dell'LM317 = 7,61volt,
dopo D1 = 7,33 e qui c'è il collegamento con la batteria (non collegata),
dopo D2 ovvero l'uscita ottengo 7,05.
Collego la batteria e con il trasformatore in rete ottengo:
all'uscita di LM317 = 7,61
dopo D1 alla batteria (ora collegata) = 6,89
dopo D2 uscita = 6,62
Solo batteria senza il trasformatore (non in rete):
uscita LM317 = nulla
dopo D1(ai capi della batteria) = 6,61
dopo D2 = 6,30
Grazie.
Il PCB allegato: J1=ingresso rete, J2=Led, J3=uscita, J4=batteria
Il circuito di riferimento è quello che mi hai suggerito:
Ho fatto le misure che ti riporto.
Solo trasformatore (batteria non collegata) ottengo:
all'uscita dell'LM317 = 7,61volt,
dopo D1 = 7,33 e qui c'è il collegamento con la batteria (non collegata),
dopo D2 ovvero l'uscita ottengo 7,05.
Collego la batteria e con il trasformatore in rete ottengo:
all'uscita di LM317 = 7,61
dopo D1 alla batteria (ora collegata) = 6,89
dopo D2 uscita = 6,62
Solo batteria senza il trasformatore (non in rete):
uscita LM317 = nulla
dopo D1(ai capi della batteria) = 6,61
dopo D2 = 6,30
Grazie.
Il PCB allegato: J1=ingresso rete, J2=Led, J3=uscita, J4=batteria
0
voti
Vedo che da quanto scritto al post 26, la situazione e' decisamente cambiata
Ora, come valori ci siamo quasi, anche se ho l'impressione che quella batteria non sara' mai completamente carica.
Ti avevo anche chiesto una misura ai capi della resistenza posta tra adj ed out del regolatore, per avere un riferimento completo del montaggio, ma non l'hai fatta.
Non mi piace come hai fatto il PCB; i regolatori si mettono sempre con la parte metallica verso l'esterno per permettere il montaggio di dissipatori; cosi' come lo hai montato, potra' accoglierne solo uno piccolo che forse si rivelera' insufficiente.
Se lo avessi chiesto, avresti potuto vedere lo sbroglio del circuito qui.
Ora controlla la misura che ti ho chiesto e prova a collegare il carico, facendo attenzione alla temperatura del regolatore.
Ora, come valori ci siamo quasi, anche se ho l'impressione che quella batteria non sara' mai completamente carica.
Ti avevo anche chiesto una misura ai capi della resistenza posta tra adj ed out del regolatore, per avere un riferimento completo del montaggio, ma non l'hai fatta.
Non mi piace come hai fatto il PCB; i regolatori si mettono sempre con la parte metallica verso l'esterno per permettere il montaggio di dissipatori; cosi' come lo hai montato, potra' accoglierne solo uno piccolo che forse si rivelera' insufficiente.
Se lo avessi chiesto, avresti potuto vedere lo sbroglio del circuito qui.
Ora controlla la misura che ti ho chiesto e prova a collegare il carico, facendo attenzione alla temperatura del regolatore.
marco
Chi c’è in linea
Visitano il forum: Nessuno e 84 ospiti

Elettrotecnica e non solo (admin)
Un gatto tra gli elettroni (IsidoroKZ)
Esperienza e simulazioni (g.schgor)
Moleskine di un idraulico (RenzoDF)
Il Blog di ElectroYou (webmaster)
Idee microcontrollate (TardoFreak)
PICcoli grandi PICMicro (Paolino)
Il blog elettrico di carloc (carloc)
DirtEYblooog (dirtydeeds)
Di tutto... un po' (jordan20)
AK47 (lillo)
Esperienze elettroniche (marco438)
Telecomunicazioni musicali (clavicordo)
Automazione ed Elettronica (gustavo)
Direttive per la sicurezza (ErnestoCappelletti)
EYnfo dall'Alaska (mir)
Apriamo il quadro! (attilio)
H7-25 (asdf)
Passione Elettrica (massimob)
Elettroni a spasso (guidob)
Bloguerra (guerra)



