in poche righe cercerò di spiegarvi il progetto che ho in mente.
Premetto che ho gia cercato aiuto per questo progetto in una sezione diversa del forum, http://www.electroyou.it/forum/viewtopic.php?t=54530#p532466 ma ovviamente la discussione si è interrotta perché stava prendendo un'altra strada.
A questo punto vi illustro cosa ho in mente;
Dovrei perfezionare la sezione di alimentazione del modulo che ho pregettato per gestire l'apertura e la chiusura di un cancello tramite SMS. So gia che qualcuno mi dirà che vendono prodotti gia pronti per il mio scopo ma io sono convinto che autocostruirlo sia sempre più gratificante, senza contare l'aspetto di apprendimento.
Nel progetto sto usando un modulo GSM SIM900 della simcom, gestito tramite comandi AT da un
PIC18.
In pratica dovrei dimensionare il circuito di alimentazione per fornire corrente a questi componenti:
Un PIC18
Un SIM900
4 Led 0805
4 Transistor MMBT2222ALT1
Il modulo GSM è il più problematico in fatto di alimentazione; riporto qulche informazione presa dal datasheet:
The power supply of SIM900 is from a single voltage source of VBAT= 3.4V...4.5V. In some case, the ripple in a transmitting burst may cause voltage drops when current consumption rises to typical peaks of 2A. So the powersupply must be able to provide sufficient current up to 2A
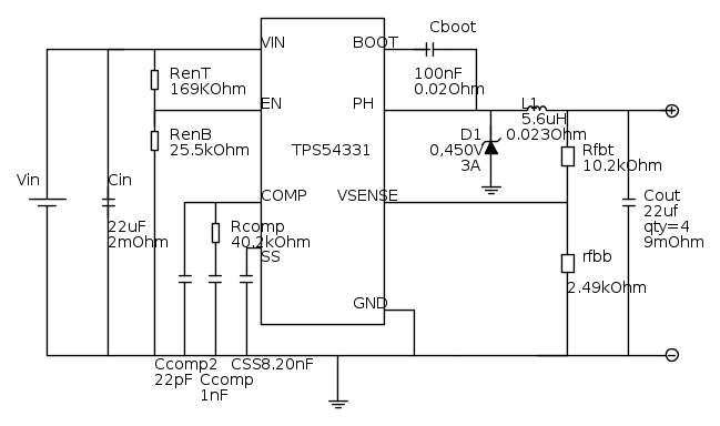
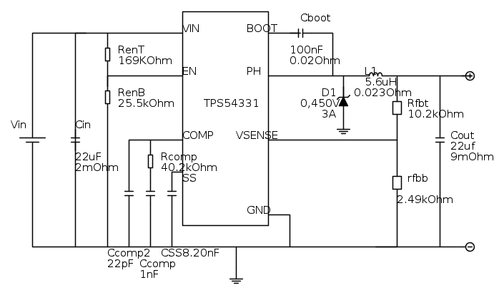
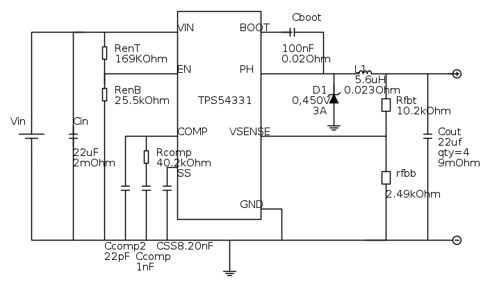
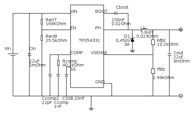
Sempre nel datasheet propongono un circuito di alimentazione costituito da un regolatore lineare della micrel, il MIC29302WT ma poche righe dopo consigliano l'uso di un regolatore switching per le evidenti differenze di rendimento:
The designed output for the power supply is 4.1V, thus a linear regulator can be used. If there’s a big difference between the input source and the desired output (VBAT), a switching converter power supply will be preferable because of its better efficiency especially with the 2A peak current in burst mode of the module.
Io avevo pensato all'uso di un un regolatore switching in configuarazione step down; piu precisamente
il MC34063A della Texas Instruments.
Ho cercato di essere il più chiaro pissibile nell'esporvi le mie problematiche, comunque adesso aspetto qualche consiglio dagli esperti del forum.
Grazie
Marcello.

Elettrotecnica e non solo (admin)
Un gatto tra gli elettroni (IsidoroKZ)
Esperienza e simulazioni (g.schgor)
Moleskine di un idraulico (RenzoDF)
Il Blog di ElectroYou (webmaster)
Idee microcontrollate (TardoFreak)
PICcoli grandi PICMicro (Paolino)
Il blog elettrico di carloc (carloc)
DirtEYblooog (dirtydeeds)
Di tutto... un po' (jordan20)
AK47 (lillo)
Esperienze elettroniche (marco438)
Telecomunicazioni musicali (clavicordo)
Automazione ed Elettronica (gustavo)
Direttive per la sicurezza (ErnestoCappelletti)
EYnfo dall'Alaska (mir)
Apriamo il quadro! (attilio)
H7-25 (asdf)
Passione Elettrica (massimob)
Elettroni a spasso (guidob)
Bloguerra (guerra)









