La prima, ma devi regolarla fino a 6,8/6,9V.
Mi ero dimenticato che avevamo alzato il valore del resistore di limitazione della corrente (quello che inizialmente era da 1,8Ω) e con il resistore da 33Ω sul carico il circuito va in limitazione di corrente e quindi la tensione si abbassa.
Di che valore hai messo quel resistore?
UPS con caricabatteria al piombo (indicatore)
Moderatori:
carloc,
g.schgor,
BrunoValente,
IsidoroKZ
0
voti
Il resistore di limitazione è di 4,7ohm.
0
voti
OK, metti al posto della batteria il resistore da 470Ω e poi regola la tensione.
Così abbiamo anche verificato che la limitazione della corrente funziona e taglia a circa 127mA (4,2V : 33Ω), ottimo!
Così abbiamo anche verificato che la limitazione della corrente funziona e taglia a circa 127mA (4,2V : 33Ω), ottimo!
-

FedericoSibona
5.022 3 5 8 - Master

- Messaggi: 3951
- Iscritto il: 19 mar 2013, 11:43
0
voti
Una domanda, come trimmer potrei utilizzare quelli da 150mW o meglio da 100mW in modo che mi occupano meno spazio.
Al momento utilizza trimmer da 250mW.
Grazie.
Al momento utilizza trimmer da 250mW.
Grazie.
0
voti
-

FedericoSibona
5.022 3 5 8 - Master

- Messaggi: 3951
- Iscritto il: 19 mar 2013, 11:43
0
voti
Ho tarato tramite il trimmer della sezione caricabatteria e applicando il resistore da 470Ω al posto della batteria in modo da ottenere 6,9volt ai capi della stessa batteria ovvero a monte del DIODO1.
Ho tarato tramite il trimmer della sezione di alimentazione dell carico (circuito aggiuntivo) in modo da ottenere in uscita una tensione di 5,5volt (ho aggiunto dopo l'ultimo diodo prima dell'uscita il diodo 1N5819).
Tutto questo l'ho fatto con le due sezioni elettronicamnete scollegate.
Ora dovrei accoppiare i due circuito come da schema?
E procedere alla taratura.
Attendo istruzioni.
Grazie.
Ho tarato tramite il trimmer della sezione di alimentazione dell carico (circuito aggiuntivo) in modo da ottenere in uscita una tensione di 5,5volt (ho aggiunto dopo l'ultimo diodo prima dell'uscita il diodo 1N5819).
Tutto questo l'ho fatto con le due sezioni elettronicamnete scollegate.
Ora dovrei accoppiare i due circuito come da schema?
E procedere alla taratura.
Attendo istruzioni.
Grazie.
0
voti
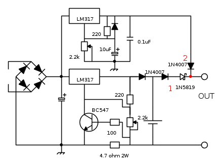
Il diodo 1N5819 andrebbe in serie al circuito caricatore e non all'altro; vedremo comunque se sara' necessario.
Per il momento accoppia i due circuiti, metti la resistenza al posto della batteria e senza collegare le due uscite, misura cosa ottieni prima e dopo i diodi.
Per il momento accoppia i due circuiti, metti la resistenza al posto della batteria e senza collegare le due uscite, misura cosa ottieni prima e dopo i diodi.
marco
0
voti
Ho collegato i due circuiti in questo modo: positivo dal ponte raddrizzatore collegato ai due LM317, massa collegata in comune ai due circuiti, lasciando scollegate le due uscite dal DIODO1 e dal DIODO2.
Collegato la resistenza al posto della batteria.
Ecco le misure:
- circuito caricabatteria prima del DIODO1 = 6,95 - dopo il DIODO1 = 6,7
- circuito alimentatore prima del DIODO2 = 8,56 - dopo il DIODO2 = 8,30 (questo circuito da solo mi dà dopo il DIODO2 una tensione di 5,5 regolata dal trimmer)
Collegato la resistenza al posto della batteria.
Ecco le misure:
- circuito caricabatteria prima del DIODO1 = 6,95 - dopo il DIODO1 = 6,7
- circuito alimentatore prima del DIODO2 = 8,56 - dopo il DIODO2 = 8,30 (questo circuito da solo mi dà dopo il DIODO2 una tensione di 5,5 regolata dal trimmer)
0
voti
Caricabatteria: 6,9V sulla batteria è un massimo, per salvaguardarne la durata sarebbe meglio prudenzialmente stare un po' sotto, poco oltre i 6,8V (con il resistore al posto della batteria), anche perché di mezzo c'è l'accuratezza della misura col tester (leggi ad esempio 6,85V, ma potresti nella realtà, essere oltre i 6,90V).
Alimentatore: non mi è chiaro cosa hai scritto: intendi che ora l'uscita è 8,3V, ma puoi regolarla fino a 5,5V?
Comunque ora siamo per i diodi 1 e 2 nelle stesse condizioni del diodo a monte della batteria, se non diamo loro un carico la caduta di tensione non è realistica, ed infatti è solo 0,25V circa invece degli 0,6/0,7V attesi.
Il circuito dovrebbe ora essere così
Alimentatore: non mi è chiaro cosa hai scritto: intendi che ora l'uscita è 8,3V, ma puoi regolarla fino a 5,5V?
Comunque ora siamo per i diodi 1 e 2 nelle stesse condizioni del diodo a monte della batteria, se non diamo loro un carico la caduta di tensione non è realistica, ed infatti è solo 0,25V circa invece degli 0,6/0,7V attesi.
Il circuito dovrebbe ora essere così
-

FedericoSibona
5.022 3 5 8 - Master

- Messaggi: 3951
- Iscritto il: 19 mar 2013, 11:43
Chi c’è in linea
Visitano il forum: Nessuno e 153 ospiti

Elettrotecnica e non solo (admin)
Un gatto tra gli elettroni (IsidoroKZ)
Esperienza e simulazioni (g.schgor)
Moleskine di un idraulico (RenzoDF)
Il Blog di ElectroYou (webmaster)
Idee microcontrollate (TardoFreak)
PICcoli grandi PICMicro (Paolino)
Il blog elettrico di carloc (carloc)
DirtEYblooog (dirtydeeds)
Di tutto... un po' (jordan20)
AK47 (lillo)
Esperienze elettroniche (marco438)
Telecomunicazioni musicali (clavicordo)
Automazione ed Elettronica (gustavo)
Direttive per la sicurezza (ErnestoCappelletti)
EYnfo dall'Alaska (mir)
Apriamo il quadro! (attilio)
H7-25 (asdf)
Passione Elettrica (massimob)
Elettroni a spasso (guidob)
Bloguerra (guerra)



